Suppr超能文献

表观遗传功能多样性:异构体使用、无序结构域含量和可变结合伴侣。

Epigene functional diversity: isoform usage, disordered domain content, and variable binding partners.

作者信息

Bondhus Leroy, Nava Aileen A, Liu Isabelle S, Arboleda Valerie A

机构信息

Department of Human Genetics, David Geffen School of Medicine, UCLA, 615 Charles E. Young Drive South, Los Angeles, CA, 90095, USA.

Department of Pathology and Laboratory Medicine, David Geffen School of Medicine, UCLA, Los Angeles, CA, 90095, USA.

出版信息

Epigenetics Chromatin. 2025 Feb 1;18(1):8. doi: 10.1186/s13072-025-00571-z.

Abstract

BACKGROUND

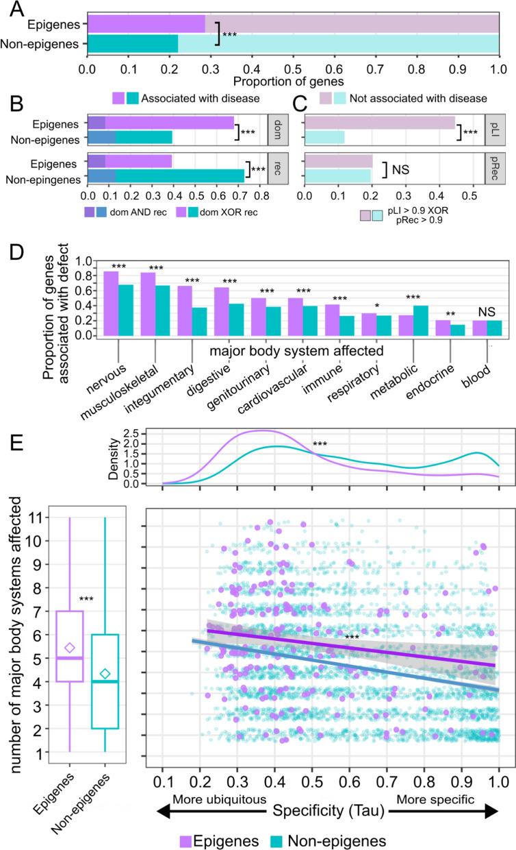
Epigenes are defined as proteins that perform post-translational modification of histones or DNA, reading of post-translational modifications, form complexes with epigenetic factors or changing the general structure of chromatin. This specialized group of proteins is responsible for controlling the organization of genomic DNA in a cell-type specific fashion, controlling normal development in a spatial and temporal fashion. Moreover, mutations in epigenes have been implicated as causal in germline pediatric disorders and as driver mutations in cancer. Despite their importance to human disease, to date, there has not been a systematic analysis of the sources of functional diversity for epigenes at large. Epigenes' unique functions that require the assembly of pools within the nucleus suggest that their structure and amino acid composition would have been enriched for features that enable efficient assembly of chromatin and DNA for transcription, splicing, and post-translational modifications.

RESULTS

In this study, we assess the functional diversity stemming from gene structure, isoforms, protein domains, and multiprotein complex formation that drive the functions of established epigenes. We found that there are specific structural features that enable epigenes to perform their variable roles depending on the cellular and environmental context. First, epigenes are significantly larger and have more exons compared with non-epigenes which contributes to increased isoform diversity. Second epigenes participate in more multimeric complexes than non-epigenes. Thirdly, given their proposed importance in membraneless organelles, we show epigenes are enriched for substantially larger intrinsically disordered regions (IDRs). Additionally, we assessed the specificity of their expression profiles and showed epigenes are more ubiquitously expressed consistent with their enrichment in pediatric syndromes with intellectual disability, multiorgan dysfunction, and developmental delay. Finally, in the L1000 dataset, we identify drugs that can potentially be used to modulate expression of these genes.

CONCLUSIONS

Here we identify significant differences in isoform usage, disordered domain content, and variable binding partners between human epigenes and non-epigenes using various functional genomics datasets from Ensembl, ENCODE, GTEx, HPO, LINCS L1000, and BrainSpan. Our results contribute new knowledge to the growing field focused on developing targeted therapies for diseases caused by epigene mutations, such as chromatinopathies and cancers.

摘要

背景

表观基因被定义为对组蛋白或DNA进行翻译后修饰、解读翻译后修饰、与表观遗传因子形成复合物或改变染色质总体结构的蛋白质。这一特殊的蛋白质群体负责以细胞类型特异性的方式控制基因组DNA的组织,以时空方式控制正常发育。此外,表观基因的突变已被认为是儿科生殖系疾病的病因以及癌症中的驱动突变。尽管它们对人类疾病很重要,但迄今为止,尚未对表观基因的功能多样性来源进行系统分析。表观基因的独特功能需要在细胞核内组装蛋白池,这表明它们的结构和氨基酸组成会富集一些特征,从而能够高效地组装染色质和DNA以进行转录、剪接和翻译后修饰。

结果

在本研究中,我们评估了源于基因结构、异构体、蛋白质结构域和多蛋白复合物形成的功能多样性,这些因素驱动了已确定的表观基因的功能。我们发现存在特定的结构特征,使表观基因能够根据细胞和环境背景发挥其可变作用。首先,与非表观基因相比,表观基因显著更大且外显子更多,这导致异构体多样性增加。其次,表观基因比非表观基因参与更多的多聚体复合物。第三,鉴于它们在无膜细胞器中的重要性,我们表明表观基因富含大得多的内在无序区域(IDR)。此外,我们评估了它们表达谱的特异性,并表明表观基因表达更广泛,这与其在伴有智力残疾、多器官功能障碍和发育迟缓的儿科综合征中的富集情况一致。最后,在L1000数据集中,我们确定了可能用于调节这些基因表达的药物。

结论

在这里,我们使用来自Ensembl、ENCODE、GTEx、HPO、LINCS L1000和BrainSpan的各种功能基因组学数据集,确定了人类表观基因和非表观基因在异构体使用、无序结构域含量和可变结合伙伴方面的显著差异。我们的结果为专注于开发针对表观基因突变引起的疾病(如染色质病和癌症)的靶向治疗的不断发展的领域贡献了新知识。

https://cdn.ncbi.nlm.nih.gov/pmc/blobs/ea64/11786378/a6f1431e1ea5/13072_2025_571_Fig1_HTML.jpg

文献AI研究员

20分钟写一篇综述,助力文献阅读效率提升50倍。

立即体验

用中文搜PubMed

大模型驱动的PubMed中文搜索引擎

马上搜索

文档翻译

学术文献翻译模型,支持多种主流文档格式。

立即体验