Suppr超能文献

1990年至2021年代谢危险因素对心房颤动和心房扑动的全球趋势及流行病学影响

Global trends and epidemiological impact of metabolic risk factors on atrial fibrillation and atrial flutter from 1990 to 2021.

作者信息

Liang Junqing, Shen Jun, Guo Yankai, Rejiepu Manzeremu, Ling Xiuwen, Wang Xiaoyan, Jian Yi, Zhang Xing, Shao Shijie, Tang Baopeng, Zhang Ling

机构信息

Xinjiang Key Laboratory of Cardiac Electrophysiology and Cardiac Remodeling, The First Affiliated Hospital of Xinjiang Medical University, Urumqi, 83000, Xinjiang, People's Republic of China.

Cardiac Pacing and Electrophysiology Department, The First Affiliated Hospital of Xinjiang Medical University, Urumqi, Xinjiang, People's Republic of China.

出版信息

Sci Rep. 2025 Feb 7;15(1):4561. doi: 10.1038/s41598-025-88744-4.

Abstract

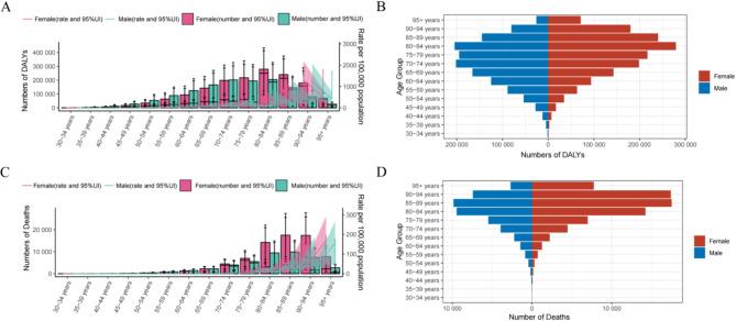
Atrial fibrillation (AF) and atrial flutter (AFL) are cardiac arrhythmias associated with high morbidity and mortality. This cross-sectional observational study assesses the epidemiological burden of AF/AFL concerning metabolic risk factors using the Global Burden of Disease (GBD) 2021 database. Age-standardized disability-adjusted life years rate (ASDR), mortality, and estimated annual percentage change were calculated. The Bayesian Age-Period-Cohort model was utilized to predict future trends in ASDR and age-standardized mortality rate (ASMR) for AF/AFL 2030. Between 1990 and 2021, ASDR rose from 34.22 to 34.94, whereas ASMR increased from 1.46 to 1.50 per 100,000 people. High/high-middle Socio-Demographic Index (SDI) regions showed decreasing trends in ASDR and ASMR, whereas low and middle SDI regions showed increasing trends. In 2021, the highest ASDR and ASMR were recorded in Australasia, North America, and Western Europe, with significant country-level variability. Projections indicate a declining trend in ASMR and stable ASDR through 2030. The global rise in AF/AFL attributable to metabolic risk factors necessitates comprehensive and region-specific public health strategies. Further research is warranted to develop and implement effective measures to mitigate these conditions and improve cardiovascular health outcomes worldwide.

摘要

心房颤动(AF)和心房扑动(AFL)是与高发病率和高死亡率相关的心律失常。这项横断面观察性研究使用全球疾病负担(GBD)2021数据库评估了与代谢风险因素相关的AF/AFL的流行病学负担。计算了年龄标准化残疾调整生命年率(ASDR)、死亡率和估计的年度百分比变化。利用贝叶斯年龄-时期-队列模型预测2030年AF/AFL的ASDR和年龄标准化死亡率(ASMR)的未来趋势。在1990年至2021年期间,ASDR从34.22上升至34.94,而ASMR从每10万人1.46增加至1.50。高/高中社会人口指数(SDI)地区的ASDR和ASMR呈下降趋势,而低和中SDI地区呈上升趋势。2021年,澳大利亚、北美和西欧的ASDR和ASMR最高,国家层面存在显著差异。预测表明,到2030年,ASMR呈下降趋势,ASDR保持稳定。全球因代谢风险因素导致的AF/AFL上升,需要全面且针对特定区域的公共卫生策略。有必要进行进一步研究,以制定和实施有效措施来缓解这些状况,并改善全球心血管健康结果。

https://cdn.ncbi.nlm.nih.gov/pmc/blobs/ff0f/11802920/82e00d160152/41598_2025_88744_Fig1_HTML.jpg

文献AI研究员

20分钟写一篇综述,助力文献阅读效率提升50倍。

立即体验

用中文搜PubMed

大模型驱动的PubMed中文搜索引擎

马上搜索

文档翻译

学术文献翻译模型,支持多种主流文档格式。

立即体验