Suppr超能文献

核糖核酸酶1通过劫持信号转导和转录激活因子1诱导T细胞功能障碍并损害CD8+ T细胞的细胞毒性,从而促进肿瘤生长。

Ribonuclease 1 Induces T-Cell Dysfunction and Impairs CD8 T-Cell Cytotoxicity to Benefit Tumor Growth through Hijacking STAT1.

作者信息

Yang Wen-Hao, Huang Bao-Yue, Rao Hsing-Yu, Ye Peng, Chen Bi, Wang Hao-Ching, Chung Chih-Hung, Wu Heng-Hsiung, Yen Hung-Rong, Wang Shao-Chun, Cha Jong-Ho, Yan Xiuwen, Yang Muh-Hwa, Hung Mien-Chie

机构信息

Graduate Institute of Cell Biology and Cancer Biology and Precision Therapeutics Center, China Medical University, Taichung, 406040, Taiwan.

Affiliated Cancer Hospital and Institute of Guangzhou Medical University, Guangzhou, Guangdong, 910095, China.

出版信息

Adv Sci (Weinh). 2025 Apr;12(13):e2404961. doi: 10.1002/advs.202404961. Epub 2025 Feb 11.

Abstract

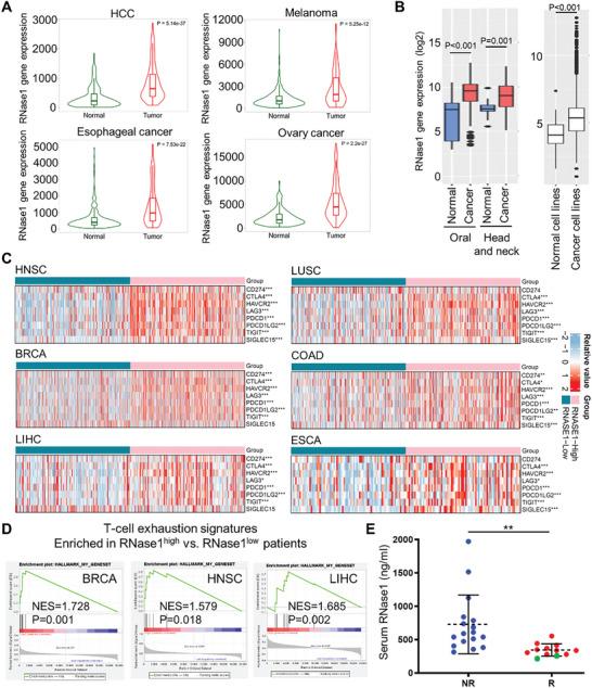
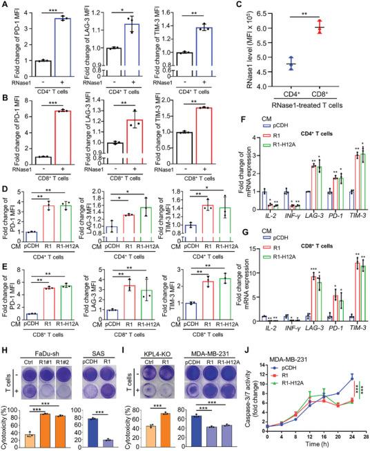
T-cell-based immunotherapy holds promise for eliminating cancer through T-cell activation. However, prolonged interaction between T cells and tumors and the presence of immunosuppressive factors can diminish T-cell cytotoxicity, leading to treatment failure. Here, ribonuclease 1 (RNase1), which degrades RNA, reduced the expression of effector cytokines and increases immune checkpoint protein levels, inducing T-cell dysfunction. RNase1 expression is positively associated with exhausted T-cell gene signatures and immune checkpoint proteins across several cancer types. Cancer cells expressing RNase1 are resistant to CD8 T-cell-mediated killing. RNase1 promotes tumor growth in immunocompetent, but not in immunodeficient, mouse models and inhibits CD8 T-cell activity in vivo. Mechanistically, RNase1 enters T cells and deactivates signal transducer and activator of transcription 1 (STAT1), causing T-cell dysfunction. Loss of RNase1-STAT1 interaction restores CD8 T-cell cytotoxicity. Notably, a study has found RNase1 might activate CD4 T cells to inhibit breast cancer growth, while another has indicated it causes immunosuppression in liver cancer. The current research shows that RNase1 does not impact CD4 T cells in vivo. Overall, the study supports the immunosuppressive role of RNase1 in cancer of negatively regulating STAT1 to impair CD8 T-cell cytotoxicity. Targeting the RNase1-STAT1 interaction could prevent CD8 T-cell dysfunction in RNase1-highly expressing cancer patients.

摘要

基于T细胞的免疫疗法有望通过激活T细胞来消除癌症。然而,T细胞与肿瘤之间的长期相互作用以及免疫抑制因子的存在会降低T细胞的细胞毒性,导致治疗失败。在这里,降解RNA的核糖核酸酶1(RNase1)降低了效应细胞因子的表达并增加了免疫检查点蛋白水平,从而诱导T细胞功能障碍。在几种癌症类型中,RNase1的表达与耗竭的T细胞基因特征和免疫检查点蛋白呈正相关。表达RNase1的癌细胞对CD8 T细胞介导的杀伤具有抗性。RNase1在具有免疫活性的小鼠模型中促进肿瘤生长,但在免疫缺陷小鼠模型中则不然,并在体内抑制CD8 T细胞活性。从机制上讲,RNase1进入T细胞并使信号转导和转录激活因子1(STAT1)失活,导致T细胞功能障碍。RNase1与STAT1相互作用的丧失可恢复CD8 T细胞的细胞毒性。值得注意的是,一项研究发现RNase1可能激活CD4 T细胞以抑制乳腺癌生长,而另一项研究表明它在肝癌中导致免疫抑制。目前的研究表明RNase1在体内不会影响CD4 T细胞。总体而言,该研究支持RNase1在癌症中通过负向调节STAT1来损害CD8 T细胞细胞毒性的免疫抑制作用。靶向RNase1与STAT1的相互作用可以预防RNase1高表达癌症患者的CD8 T细胞功能障碍。

https://cdn.ncbi.nlm.nih.gov/pmc/blobs/05e0/11967817/bc1b13b7e774/ADVS-12-2404961-g002.jpg

文献AI研究员

20分钟写一篇综述,助力文献阅读效率提升50倍。

立即体验

用中文搜PubMed

大模型驱动的PubMed中文搜索引擎

马上搜索

文档翻译

学术文献翻译模型,支持多种主流文档格式。

立即体验