Suppr超能文献

肿瘤内源性 IFNα 和 CXCL10 通过在肿瘤微环境中募集和激活 T 淋巴细胞对免疫治疗效果至关重要。

Tumor-intrinsic IFNα and CXCL10 are critical for immunotherapeutic efficacy by recruiting and activating T lymphocytes in tumor microenvironment.

机构信息

Research Center of Radiation Medicine, Chang Gung University, Taoyuan, 333, Taiwan.

Division of Pulmonary Oncology and Interventional Bronchoscopy, Department of Thoracic Medicine, Chang Gung Memorial Hospital, Linkou, Taoyuan, 333, Taiwan.

出版信息

Cancer Immunol Immunother. 2024 Jul 2;73(9):175. doi: 10.1007/s00262-024-03761-y.

Abstract

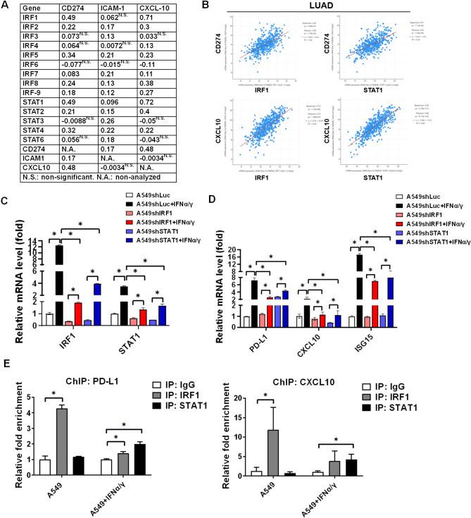
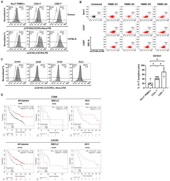
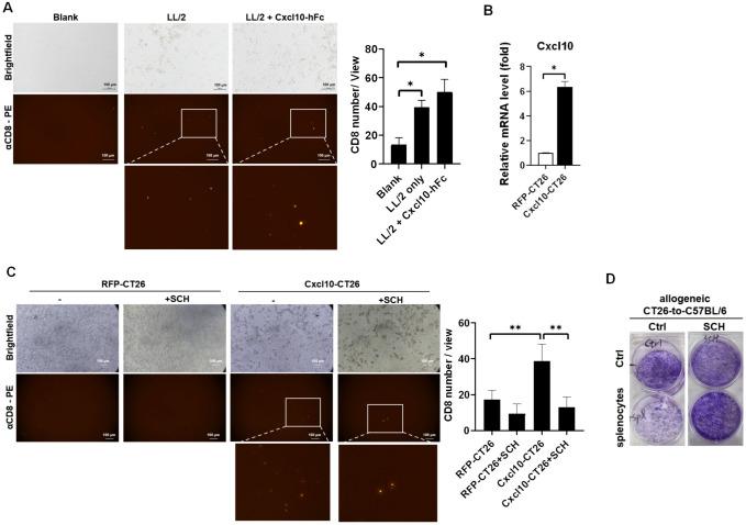
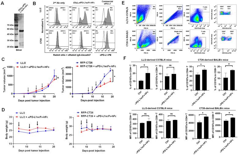
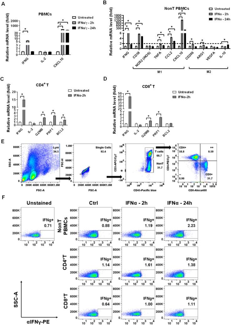
Tumor immunotherapies targeting PD-(L)1 exhibit anti-tumor efficacy in only 10-30% of patients with various cancers. Literature has demonstrated that a "hot tumor" which contains high T lymphocytes in the tumor microenvironment exhibits a better response to immunotherapies than a "cold tumor." This study aimed to investigate whether tumor-intrinsic IFNα and CXCL10 determine the recruitment and activation of CD8 T cells to become "hot tumor." In this study, we found that CXCL10 overexpressed in a variety of tumors including lung, colon, and liver tumors with a correlation with PD-L1. High PD-L1 and CXCL10 are associated with better survival rates in tumor patients receiving immunotherapies. IFNs-downstream transcriptional factor IRF-1 and STAT1 were correlated with PD-L1 and CXCL10 expression. We demonstrated that IRF-1 and STAT1 were both bound with the promoters of PD-L1 and CXCL10, sharing the same signaling pathway and determining IFNs-mediated PD-L1 and CXCL10 expression. In addition, IFNα significantly increased activation marker IFNγ in PBMCs, promoting M1 type monocyte differentiation, CD4 T, and CD8 T cell activation. Particularly, we found that CD8 T lymphocytes abundantly expressed CXCR3, a receptor of CXCL10, by flow cytometry, indicating that tumor-intrinsic CXCL10 potentially recruited CD8 T in tumor microenvironment. To demonstrate the hypothesis, immunotherapy-sensitive CT26 and immunotherapy-resistant LL/2 were used and we found that CT26 cells exhibited higher IFNα, IFNγ, CXCL10, and PD-L1 levels compared to LL/2, leading to higher IFNγ expression in mouse splenocytes. Moreover, we found that CD8 T cells were recruited by CXCL10 in vitro, whereas SCH546738, an inhibitor of CXCR3, inhibited T cell migration and splenocytes-mediated anti-tumor effect. We then confirmed that CT26-derived tumor was sensitive to αPD-L1 immunotherapy and LL/2-tumor was resistant, whereas αPD-L1 significantly increased T lymphocyte activation marker CD107a in CT26-derived BALB/c mice. In conclusion, this study revealed that CXCL10 expression is correlated with PD-L1 in tumors, sharing the same signaling pathway and associating with better immunotherapeutic efficacy. Further evidence in the syngeneic tumor models demonstrated that immunotherapy-sensitive CT26 intrinsically exhibited higher IFNα and CXCL10 compared to immunotherapy-resistant LL/2 to recruit and activate CD8 T cells in the tumor microenvironment, exhibiting "hot tumor" characteristic of sensitizing αPD-L1 immunotherapies.

摘要

肿瘤免疫疗法靶向 PD-(L)1 在各种癌症患者中仅能使 10-30%的患者产生抗肿瘤疗效。文献表明,肿瘤微环境中富含 T 淋巴细胞的“热肿瘤”对免疫疗法的反应优于“冷肿瘤”。本研究旨在探讨肿瘤内在的 IFNα 和 CXCL10 是否决定了 CD8 T 细胞的募集和激活,使其成为“热肿瘤”。在这项研究中,我们发现 CXCL10 在包括肺、结肠和肝肿瘤在内的多种肿瘤中过度表达,与 PD-L1 呈正相关。高 PD-L1 和 CXCL10 与接受免疫治疗的肿瘤患者的生存率提高相关。IFNs 下游转录因子 IRF-1 和 STAT1 与 PD-L1 和 CXCL10 的表达相关。我们证明 IRF-1 和 STAT1 都与 PD-L1 和 CXCL10 的启动子结合,共享相同的信号通路,决定了 IFNs 介导的 PD-L1 和 CXCL10 的表达。此外,IFNα 显著增加了 PBMCs 中激活标志物 IFNγ的表达,促进了 M1 型单核细胞分化、CD4 T 和 CD8 T 细胞的激活。特别地,我们通过流式细胞术发现,肿瘤内在的 CXCL10 可能募集了肿瘤微环境中的 CD8 T 细胞,因为 CD8 T 淋巴细胞大量表达 CXCL10 的受体 CXCR3。为了验证这一假设,我们使用了免疫治疗敏感的 CT26 和免疫治疗耐药的 LL/2,并发现 CT26 细胞表现出比 LL/2 更高的 IFNα、IFNγ、CXCL10 和 PD-L1 水平,导致小鼠脾细胞中 IFNγ表达更高。此外,我们发现 CXCL10 在体外募集 CD8 T 细胞,而 CXCR3 的抑制剂 SCH546738 抑制 T 细胞迁移和脾细胞介导的抗肿瘤作用。然后我们证实 CT26 衍生的肿瘤对 αPD-L1 免疫疗法敏感,而 LL/2 肿瘤耐药,而 αPD-L1 显著增加了 CT26 衍生的 BALB/c 小鼠中 T 淋巴细胞激活标志物 CD107a 的表达。总之,本研究揭示了肿瘤中 CXCL10 的表达与 PD-L1 相关,共享相同的信号通路,并与更好的免疫治疗效果相关。在同种异体肿瘤模型中的进一步证据表明,免疫治疗敏感的 CT26 与免疫治疗耐药的 LL/2 相比,内在地表现出更高的 IFNα 和 CXCL10,以募集和激活肿瘤微环境中的 CD8 T 细胞,表现出“热肿瘤”的特征,从而增强了对 αPD-L1 免疫疗法的敏感性。

https://cdn.ncbi.nlm.nih.gov/pmc/blobs/f866/11219622/5f2be65df4a9/262_2024_3761_Fig1_HTML.jpg

文献AI研究员

20分钟写一篇综述,助力文献阅读效率提升50倍。

立即体验

用中文搜PubMed

大模型驱动的PubMed中文搜索引擎

马上搜索

文档翻译

学术文献翻译模型,支持多种主流文档格式。

立即体验