Suppr超能文献

从糖尿病到早期糖尿病肾病的肾脏脂质改变与线粒体自噬:聚焦于心磷脂

Renal Lipid Alterations From Diabetes to Early-Stage Diabetic Kidney Disease and Mitophagy: Focus on Cardiolipin.

作者信息

Li Zhijie, Wang Hongmiao, Liu Nan, Lan Xiayuchen, Xie Ailing, Yuan Ge, Li Bowen, Geng Jiaxin, Liu Xiaodan

机构信息

Department of Nephrology, The First Hospital of China Medical University, Shenyang, Liaoning, China.

LipidALL Technologies Company Limited, Changzhou, Jiangsu, China.

出版信息

J Cell Mol Med. 2025 Feb;29(3):e70419. doi: 10.1111/jcmm.70419.

Abstract

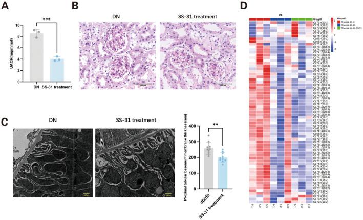
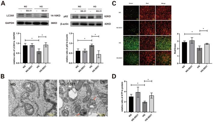
Lipotoxicity plays a crucial role in the progression of diabetic kidney disease (DKD), yet the dynamic changes in renal lipid composition from diabetes to early-stage DKD remain unclear. Free fatty acids, lactosylceramides and cardiolipin (CL) were identified as the most significantly altered lipids by quantitatively comparing targeted lipids in the renal cortex of the classic spontaneous diabetic db/db mice using high-coverage targeted lipidomics. Further investigation into the causes and effects of decreased CL, which is a unique mitochondrial phospholipid, was conducted in mitochondria-rich renal proximal tubular cells by using western blotting, real-time PCR, immunohistochemistry and transmission electron microscopy. Reduced expression of cardiolipin synthase, a key enzyme in the CL synthesis pathway, and inhibition of CL-related mitophagy were confirmed under high glucose conditions. In addition, the protective effect of CL-targeted Szeto-Schiller 31 in preserving mitophagy was demonstrated in both in vivo and in vitro studies. These findings provide new insights into the pathogenesis of early-stage DKD from a lipid perspective and offer a theoretical basis for discovering new treatments.

摘要

脂毒性在糖尿病肾病(DKD)进展中起关键作用,但从糖尿病到早期DKD阶段肾脏脂质组成的动态变化仍不清楚。通过使用高覆盖靶向脂质组学定量比较经典自发性糖尿病db/db小鼠肾皮质中的靶向脂质,游离脂肪酸、乳糖神经酰胺和心磷脂(CL)被确定为变化最显著的脂质。利用蛋白质免疫印迹法、实时聚合酶链反应、免疫组织化学和透射电子显微镜,在富含线粒体的肾近端小管细胞中对作为独特线粒体磷脂的CL减少的因果关系进行了进一步研究。在高糖条件下,证实了CL合成途径中的关键酶心磷脂合酶表达降低以及CL相关线粒体自噬受到抑制。此外,体内和体外研究均证实了靶向CL的西托-席勒31在维持线粒体自噬方面的保护作用。这些发现从脂质角度为早期DKD的发病机制提供了新见解,并为发现新的治疗方法提供了理论基础。

https://cdn.ncbi.nlm.nih.gov/pmc/blobs/ef41/11816159/5c892d0f8f69/JCMM-29-e70419-g004.jpg

文献AI研究员

20分钟写一篇综述,助力文献阅读效率提升50倍。

立即体验

用中文搜PubMed

大模型驱动的PubMed中文搜索引擎

马上搜索

文档翻译

学术文献翻译模型,支持多种主流文档格式。

立即体验