Suppr超能文献

SERBP1与PARP1相互作用,并存在于调节剪接、细胞分裂和核糖体生物合成的PARylation依赖性蛋白复合物中。

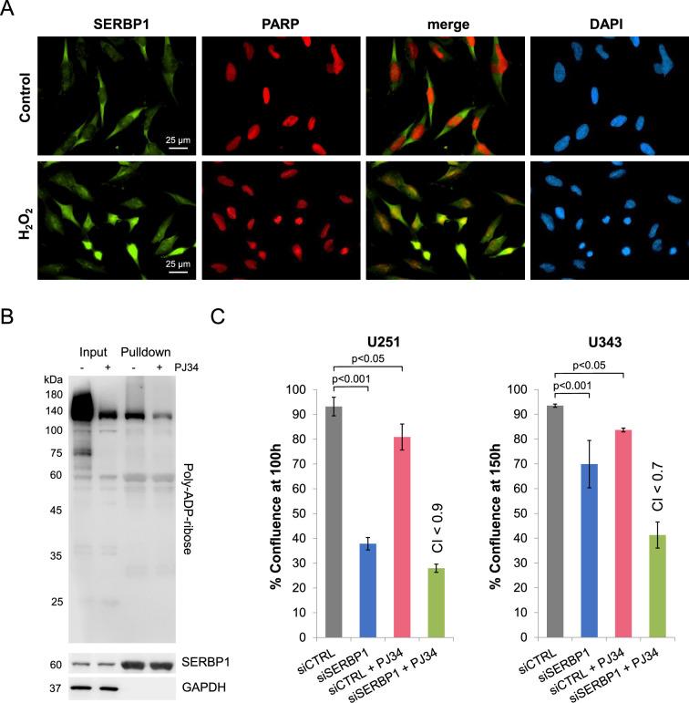
SERBP1 interacts with PARP1 and is present in PARylation-dependent protein complexes regulating splicing, cell division, and ribosome biogenesis.

作者信息

Breunig Kira, Lei Xuifen, Montalbano Mauro, Guardia Gabriela D A, Ostadrahimi Shiva, Alers Victoria, Kosti Adam, Chiou Jennifer, Klein Nicole, Vinarov Corina, Wang Lily, Li Mujia, Song Weidan, Kraus W Lee, Libich David S, Tiziani Stefano, Weintraub Susan T, Galante Pedro A F, Penalva Luiz O

机构信息

Children's Cancer Research Institute, UT Health San Antonio, San Antonio, United States.

Mitchell Center for Neurodegenerative Diseases, University of Texas Medical Branch, Galveston, United States.

出版信息

Elife. 2025 Feb 12;13:RP98152. doi: 10.7554/eLife.98152.

Abstract

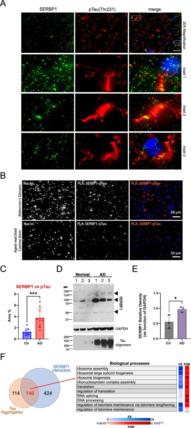
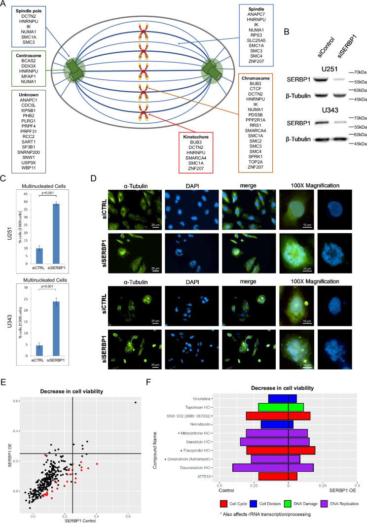
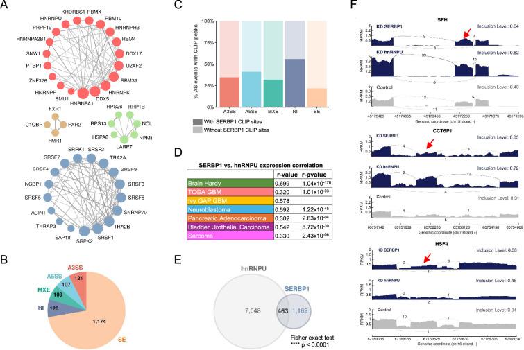
RNA binding proteins (RBPs) containing intrinsically disordered regions (IDRs) are present in diverse molecular complexes where they function as dynamic regulators. Their characteristics promote liquid-liquid phase separation (LLPS) and the formation of membraneless organelles such as stress granules and nucleoli. IDR-RBPs are particularly relevant in the nervous system and their dysfunction is associated with neurodegenerative diseases and brain tumor development. Serpine1 mRNA-binding protein 1 (SERBP1) is a unique member of this group, being mostly disordered and lacking canonical RNA-binding domains. We defined SERBP1's interactome, uncovered novel roles in splicing, cell division and ribosomal biogenesis, and showed its participation in pathological stress granules and Tau aggregates in Alzheimer's brains. SERBP1 preferentially interacts with other G-quadruplex (G4) binders, implicated in different stages of gene expression, suggesting that G4 binding is a critical component of SERBP1 function in different settings. Similarly, we identified important associations between SERBP1 and PARP1/polyADP-ribosylation (PARylation). SERBP1 interacts with PARP1 and its associated factors and influences PARylation. Moreover, protein complexes in which SERBP1 participates contain mostly PARylated proteins and PAR binders. Based on these results, we propose a feedback regulatory model in which SERBP1 influences PARP1 function and PARylation, while PARylation modulates SERBP1 functions and participation in regulatory complexes.

摘要

含有内在无序区域(IDR)的RNA结合蛋白(RBP)存在于多种分子复合物中,在其中作为动态调节因子发挥作用。它们的特性促进液-液相分离(LLPS)以及无膜细胞器如应激颗粒和核仁的形成。IDR-RBP在神经系统中尤为重要,其功能障碍与神经退行性疾病和脑肿瘤发展相关。丝氨酸蛋白酶抑制剂1 mRNA结合蛋白1(SERBP1)是该组中的一个独特成员,主要处于无序状态且缺乏典型的RNA结合结构域。我们定义了SERBP1的相互作用组,揭示了其在剪接、细胞分裂和核糖体生物发生中的新作用,并表明它参与了阿尔茨海默病大脑中的病理性应激颗粒和 Tau 聚集体。SERBP1优先与其他G-四链体(G4)结合蛋白相互作用,这些蛋白与基因表达的不同阶段有关,这表明G4结合是SERBP1在不同环境中发挥功能的关键组成部分。同样,我们确定了SERBP1与PARP1/多聚ADP-核糖基化(PARylation)之间的重要关联。SERBP1与PARP1及其相关因子相互作用并影响PARylation。此外,SERBP1参与的蛋白质复合物大多包含PARylated蛋白和PAR结合蛋白。基于这些结果,我们提出了一个反馈调节模型,其中SERBP1影响PARP1功能和PARylation,而PARylation调节SERBP1的功能及其在调节复合物中的参与。

https://cdn.ncbi.nlm.nih.gov/pmc/blobs/d0b5/11820137/2b9ce67095e1/elife-98152-fig1.jpg

文献AI研究员

20分钟写一篇综述,助力文献阅读效率提升50倍。

立即体验

用中文搜PubMed

大模型驱动的PubMed中文搜索引擎

马上搜索

文档翻译

学术文献翻译模型,支持多种主流文档格式。

立即体验