Suppr超能文献

YAP作为哮喘中肌成纤维细胞形成的潜在治疗靶点。

YAP as a potential therapeutic target for myofibroblast formation in asthma.

作者信息

Guo Yanrong, Zhou Yuran, Wang Rui, Lin Yujing, Lan Huimin, Li Yang, Wang De-Yun, Dong Jinrui, Li Kefeng, Yan Yan, Qiao Yongkang

机构信息

Guangdong-Hong Kong-Macao University Joint Laboratory of Interventional Medicine, the Fifth Affiliated Hospital, Sun Yat-Sen University, Zhuhai, 519000, China.

Department of Pathology, the Fifth Affiliated Hospital, Sun Yat-Sen University, Zhuhai, 519000, Guangdong, China.

出版信息

Respir Res. 2025 Feb 12;26(1):51. doi: 10.1186/s12931-025-03115-x.

Abstract

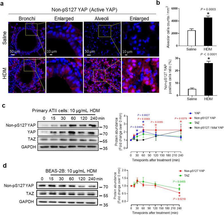
Myofibroblasts accumulation contributes to airway remodeling, with the mechanisms being poorly understood. It is steroid-insensitive and has not been therapeutically targeted in asthma. In this study, we explored the potential of yes-associated protein (YAP) as a therapeutic target for myofibroblasts formation in asthma, by revealing the novel role and mechanisms by which YAP activation in type II alveolar epithelial (ATII) cells promotes the fibroblast-to-myofibroblast transition in vitro and in vivo. By performing immunofluorescence staining, we showed that myofibroblasts were increased in the bronchial walls and alveolar parenchyma in clinical asthmatic and house dust mite (HDM)-induced mouse lung samples. This was accompanied by YAP overexpression and nuclear translocation in ATII cells, and connective tissue growth factor (CTGF) upregulation. In vitro, HDM or combination of rhIL-1β with rhTNF-α upregulated and activated YAP in human primary ATII cells and A549 cells, but not in the bronchial epithelial cells, BEAS-2B. This effect was mediated by F-actin polymerization and could be suppressed by pretreatment with latrunculin A but not budesonide. Inhibition of YAP/transcriptional coactivator with PDZ-binding motif (TAZ) in A549 cells by pretreatment with YAP/TAZ siRNA or verteporfin, but not budesonide, impaired the fibroblast-to-myofibroblast transition in vitro. In vivo, verteporfin partly or completely prevented HDM-induced bronchial or alveolar myofibroblast accumulation, and significantly suppressed CTGF expression and collagen deposition in mouse lungs, without profoundly affecting airway inflammation. Our results provide novel mechanistic insights into airway remodeling, and holds promise for the development of novel therapeutic strategies.

摘要

肌成纤维细胞的积累会导致气道重塑,但其机制尚不清楚。它对类固醇不敏感,在哮喘治疗中尚未成为治疗靶点。在本研究中,我们通过揭示II型肺泡上皮(ATII)细胞中YAP激活促进体外和体内成纤维细胞向肌成纤维细胞转变的新作用和机制,探讨了Yes相关蛋白(YAP)作为哮喘中肌成纤维细胞形成治疗靶点的潜力。通过免疫荧光染色,我们发现临床哮喘患者和屋尘螨(HDM)诱导的小鼠肺样本中,支气管壁和肺泡实质中的肌成纤维细胞增加。这伴随着ATII细胞中YAP的过表达和核转位,以及结缔组织生长因子(CTGF)的上调。在体外,HDM或重组人白细胞介素-1β与重组人肿瘤坏死因子-α的组合可上调并激活人原代ATII细胞和A549细胞中的YAP,但对支气管上皮细胞BEAS-2B无此作用。这种作用是由F-肌动蛋白聚合介导的,可被拉冬菌素A预处理抑制,但不能被布地奈德抑制。用YAP/TAZ siRNA或维替泊芬预处理A549细胞可抑制YAP/含PDZ结合基序的转录共激活因子(TAZ),但布地奈德不能,这损害了体外成纤维细胞向肌成纤维细胞的转变。在体内,维替泊芬部分或完全阻止了HDM诱导的支气管或肺泡肌成纤维细胞积累,并显著抑制了小鼠肺中CTGF的表达和胶原沉积,而对气道炎症没有显著影响。我们的结果为气道重塑提供了新的机制见解,并为开发新的治疗策略带来了希望。

https://cdn.ncbi.nlm.nih.gov/pmc/blobs/6f8b/11823061/caa271255cb2/12931_2025_3115_Fig1_HTML.jpg

文献AI研究员

20分钟写一篇综述,助力文献阅读效率提升50倍。

立即体验

用中文搜PubMed

大模型驱动的PubMed中文搜索引擎

马上搜索

文档翻译

学术文献翻译模型,支持多种主流文档格式。

立即体验