Suppr超能文献

叶酸可减轻地塞米松诱导的应激对海兰褐蛋鸡生产性能的负面影响。

Folic acid alleviates the negative effects of dexamethasone induced stress on production performance in Hyline Brown laying hens.

作者信息

Sun Xi, Wang Chaohui, Li Sijing, Liu Xiaoying, Li Yun, Wang Yumeng, Niu Yuxin, Ren Zhouzheng, Yang Xin, Yang Xiaojun, Liu Yanli

机构信息

College of Animal Science and Technology, Northwest A&F University, Yangling 712100, China.

出版信息

Anim Nutr. 2024 Dec 14;20:54-65. doi: 10.1016/j.aninu.2024.11.011. eCollection 2025 Mar.

Abstract

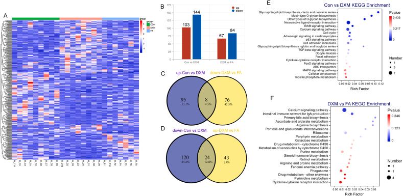
Multiple stressors are believed to deteriorate production performance and cause substantial economic losses in commercial poultry farming. Folic acid (FA) is an antioxidant compound that can improve oocyte function and regulate gut microbiota composition. The current study was conducted to investigate the role of FA in alleviating stress and improving production performance. Sixty Hyline Brown laying hens at 21 weeks of age were randomly divided into three groups, with 10 replicates in each group and each replicate containing two chickens. Each group received basic diet and saline injection (Con group), basic diet with dexamethasone (DXM) injection (DXM group), or basic diet supplemented with FA (13 mg/kg in the premix) with DXM injection (FA group). The feeding trial lasted five weeks. Birds in the DXM and FA groups receiving subcutaneous DXM injections at a dosage of 4.50 mg/kg per day during the first seven days of the trial. Results showed that the levels of corticosterone, triglyceride, total cholesterol, and malondialdehyde in serum were significantly increased in the DXM group ( < 0.05), while the concentrations of FA and 5-methyltetrahydrofolate were decreased in the DXM group ( < 0.05). Laying hens in the DXM group had lower laying rates and egg quality, including egg weight, eggshell thickness, eggshell strength, albumen height, and Haugh units ( < 0.05). Conversely, FA alleviated these negative impacts. Through transcriptome analysis, a total of 247 and 151 differentially expressed genes were identified among the three groups, and 32 overlapped genes were further identified. Moreover, 44 and 59 differential metabolites were influenced by DXM and FA, respectively. Kyoto Encyclopedia of Genes and Genomes enrichment from the transcriptome and metabolomics showed that the reduced production performance may be due to the disturbance of oocyte production, calcium metabolism, and oxidative stress. Analysis of 16S rRNA gene amplicon sequences revealed the differential microbial composition and potential functional changes among the different groups. LEfSe analysis showed that and were the predominant bacteria in the DXM group, while was the predominant bacteria in the FA group. Functional prediction demonstrated that stressors enhanced fatty acid biosynthesis, while betaine biosynthesis and retinol metabolism were elevated in the FA group. Dietary FA reversed the elevated levels of bile acids (BA), including cholic acid, taurodeoxycholic acid, and taurochenodeoxycholic acid ( < 0.05). The DXM group showed an overall decrease in short-chain fatty acids (SCFA), but FA restored the concentrations of acetic acid, propionic acid, and isobutyric acid ( < 0.05). In conclusion, this study reveals that dietary FA can alleviate the degradation of production performance caused by stress through improving circulating antioxidant capacity, maintaining intestinal microbiota homeostasis, and regulating SCFA and BA biosynthesis. Thus, highlighting the prominent role of gut microbe-host interactions in alleviating multi-stresses.

摘要

多种应激源被认为会降低商业家禽养殖的生产性能并造成重大经济损失。叶酸(FA)是一种抗氧化化合物,可改善卵母细胞功能并调节肠道微生物群组成。本研究旨在探讨FA在缓解应激和提高生产性能方面的作用。将60只21周龄的海兰褐蛋鸡随机分为三组,每组10个重复,每个重复包含两只鸡。每组接受基础日粮并注射生理盐水(对照组)、基础日粮注射地塞米松(DXM)(DXM组)或基础日粮添加FA(预混料中13 mg/kg)并注射DXM(FA组)。饲养试验持续五周。DXM组和FA组的鸡在试验的前七天每天皮下注射4.50 mg/kg的DXM。结果表明,DXM组血清中皮质酮、甘油三酯、总胆固醇和丙二醛水平显著升高(P<0.05),而DXM组中FA和5-甲基四氢叶酸浓度降低(P<0.05)。DXM组的蛋鸡产蛋率和蛋品质较低,包括蛋重、蛋壳厚度、蛋壳强度、蛋白高度和哈夫单位(P<0.05)。相反,FA减轻了这些负面影响。通过转录组分析,在三组中总共鉴定出247个和151个差异表达基因,并进一步鉴定出32个重叠基因。此外,分别有44个和59个差异代谢物受DXM和FA影响。转录组和代谢组学的京都基因与基因组百科全书富集分析表明,生产性能下降可能是由于卵母细胞生成、钙代谢和氧化应激的紊乱。16S rRNA基因扩增子序列分析揭示了不同组之间微生物组成的差异和潜在的功能变化。LEfSe分析表明,[具体细菌名称1]和[具体细菌名称2]是DXM组中的优势细菌,而[具体细菌名称3]是FA组中的优势细菌。功能预测表明,应激源增强了脂肪酸生物合成,而FA组中甜菜碱生物合成和视黄醇代谢升高。日粮FA使胆汁酸(BA)水平升高,包括胆酸、牛磺脱氧胆酸和牛磺鹅脱氧胆酸(P<0.05)。DXM组短链脂肪酸(SCFA)总体下降,但FA恢复了乙酸、丙酸和异丁酸的浓度(P<0.05)。总之,本研究表明日粮FA可通过提高循环抗氧化能力、维持肠道微生物群稳态以及调节SCFA和BA生物合成来缓解应激引起的生产性能下降。因此,突出了肠道微生物与宿主相互作用在缓解多重应激中的重要作用。

https://cdn.ncbi.nlm.nih.gov/pmc/blobs/1f24/11821403/53004e0dc8f8/gr1.jpg

文献AI研究员

20分钟写一篇综述,助力文献阅读效率提升50倍。

立即体验

用中文搜PubMed

大模型驱动的PubMed中文搜索引擎

马上搜索

文档翻译

学术文献翻译模型,支持多种主流文档格式。

立即体验