Suppr超能文献

小胶质细胞聚集体在阿尔茨海默病海马体中定义了不同的免疫和神经退行性微环境。

Microglia aggregates define distinct immune and neurodegenerative niches in Alzheimer's disease hippocampus.

作者信息

Fixemer Sonja, Miranda de la Maza Mónica, Hammer Gaël Paul, Jeannelle Félicia, Schreiner Sophie, Gérardy Jean-Jacques, Boluda Susana, Mirault Dominique, Mechawar Naguib, Mittelbronn Michel, Bouvier David S

机构信息

Luxembourg Centre for Systems Biomedicine (LCSB), University of Luxembourg, Belval, Luxembourg.

Luxembourg Center of Neuropathology (LCNP), Dudelange, Luxembourg.

出版信息

Acta Neuropathol. 2025 Feb 15;149(1):19. doi: 10.1007/s00401-025-02857-8.

Abstract

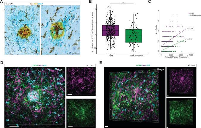
In Alzheimer's disease (AD), microglia form distinct cellular aggregates that play critical roles in disease progression, including Aβ plaque-associated microglia (PaM) and the newly identified coffin-like microglia (CoM). PaM are closely associated with amyloid-β (Aβ) plaques, while CoM are enriched in the pyramidal layer of the CA2/CA1 hippocampal subfields, where they frequently engulf neurons and associate with tau-positive tangles and phosphorylated α-synuclein. To elucidate the role of these microglial subtypes, we employed high-content neuropathology, integrating Deep Spatial Profiling (DSP), multiplex chromogenic immunohistochemistry and confocal microscopy, to comprehensively map and characterise their morphological and molecular signatures, as well as their neuropathological and astrocytic microenvironments, in AD and control post-mortem samples. PaM and PaM-associated astrocytes exhibited signatures related to complement system pathways, ErbB signalling, and metabolic and neurodegenerative processes. In contrast, CoM displayed markers associated with protein degradation and immune signalling pathways, including STING, TGF-β, and NF-κB. While no direct association between CD8 + T cells and either microglial type was observed, CD163 + perivascular macrophages were frequently incorporated into PaM. These findings provide novel insights into the heterogeneity of microglial responses, in particular their distinct interactions with astrocytes and infiltrating immune cells, and shed light on specific neurodegenerative hotspots and their implications for hippocampal deterioration in AD.

摘要

在阿尔茨海默病(AD)中,小胶质细胞形成独特的细胞聚集体,在疾病进展中发挥关键作用,包括与淀粉样β蛋白(Aβ)斑块相关的小胶质细胞(PaM)和新发现的棺材样小胶质细胞(CoM)。PaM与淀粉样β(Aβ)斑块密切相关,而CoM在海马CA2/CA1亚区的锥体细胞层富集,它们经常吞噬神经元,并与tau阳性缠结和磷酸化α-突触核蛋白相关。为了阐明这些小胶质细胞亚型的作用,我们采用了高内涵神经病理学方法,整合深度空间分析(DSP)、多重显色免疫组织化学和共聚焦显微镜,以全面绘制和表征它们在AD和对照尸检样本中的形态和分子特征,以及它们的神经病理学和星形胶质细胞微环境。PaM和与PaM相关的星形胶质细胞表现出与补体系统途径、表皮生长因子受体(ErbB)信号传导以及代谢和神经退行性过程相关的特征。相比之下,CoM显示出与蛋白质降解和免疫信号通路相关的标志物,包括干扰素基因刺激蛋白(STING)、转化生长因子-β(TGF-β)和核因子κB(NF-κB)。虽然未观察到CD8 + T细胞与任何一种小胶质细胞类型之间有直接关联,但CD163 + 血管周围巨噬细胞经常融入PaM。这些发现为小胶质细胞反应的异质性提供了新的见解,特别是它们与星形胶质细胞和浸润免疫细胞的独特相互作用,并揭示了特定的神经退行性热点及其对AD中海马退化的影响。

https://cdn.ncbi.nlm.nih.gov/pmc/blobs/0b25/11829914/4d56a4be6ad6/401_2025_2857_Fig1_HTML.jpg

文献AI研究员

20分钟写一篇综述,助力文献阅读效率提升50倍。

立即体验

用中文搜PubMed

大模型驱动的PubMed中文搜索引擎

马上搜索

文档翻译

学术文献翻译模型,支持多种主流文档格式。

立即体验