Suppr超能文献

由长链非编码RNA H19编码的GMRSP调节代谢重编程并减轻主动脉夹层。

GMRSP encoded by lncRNA H19 regulates metabolic reprogramming and alleviates aortic dissection.

作者信息

Wang Jizhong, Liu Jitao, Yang Fan, Sun Yinghao, Chen Jiaohua, Liu Jie, Sun Tucheng, Fan Ruixin, Pei Fang, Luo Songyuan, Li Jie, Luo Jianfang

机构信息

Guangdong Cardiovascular Institute, Guangdong Provincial People's Hospital Ganzhou Hospital, Guangdong Academy of Medical Sciences, Ganzhou, China.

Department of Cardiology, Guangdong Provincial Key Laboratory of Coronary Heart Disease Prevention, Guangdong Provincial People's Hospital (Guangdong Academy of Medical Sciences), Southern Medical University, Guangzhou, 510080, China.

出版信息

Nat Commun. 2025 Feb 18;16(1):1719. doi: 10.1038/s41467-025-57011-5.

Abstract

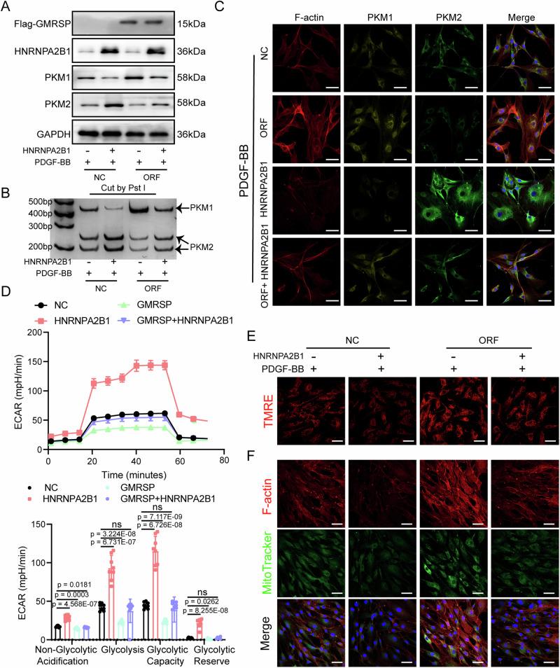
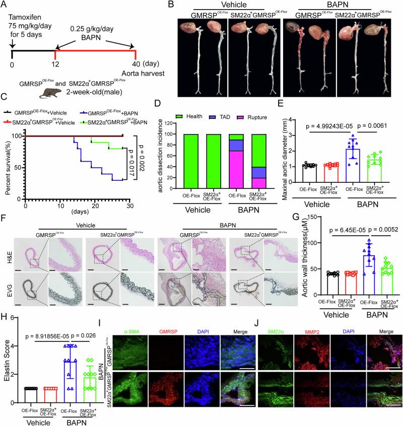
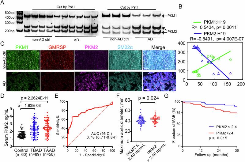
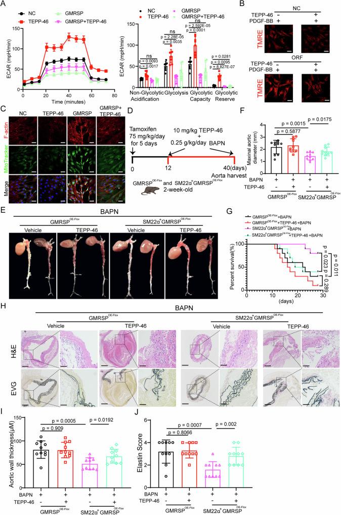
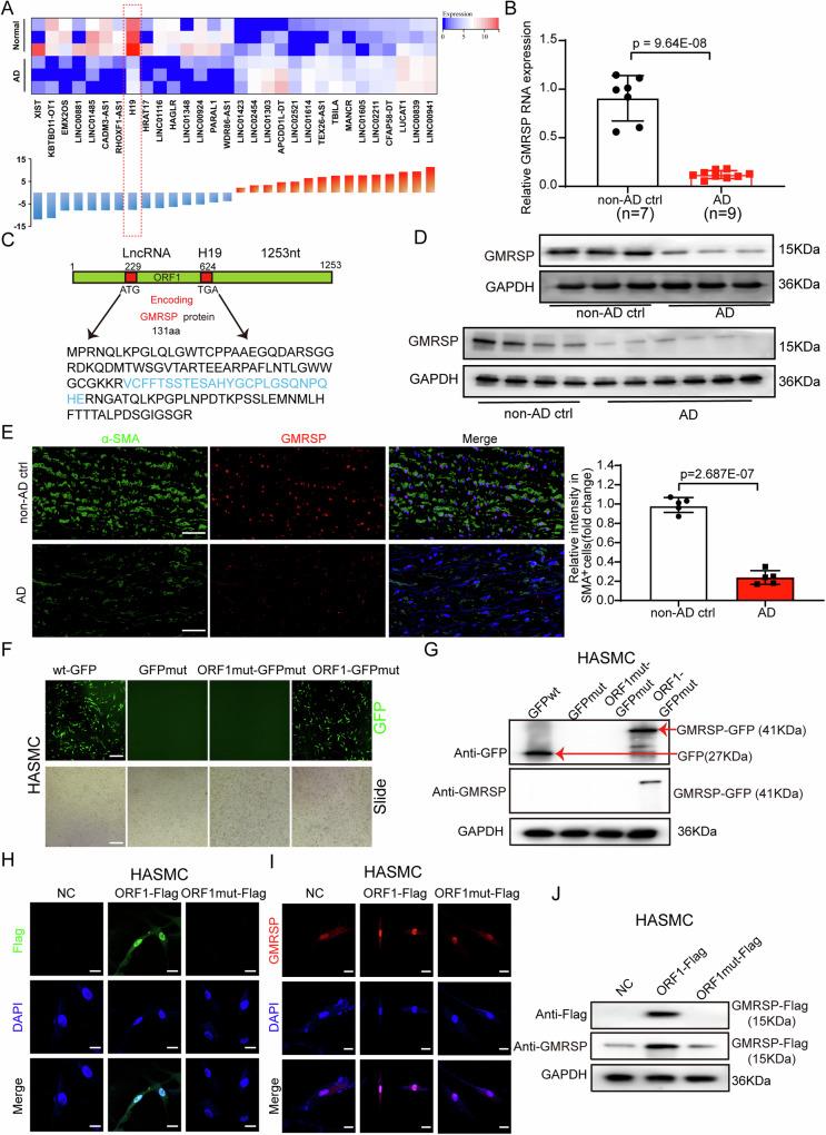
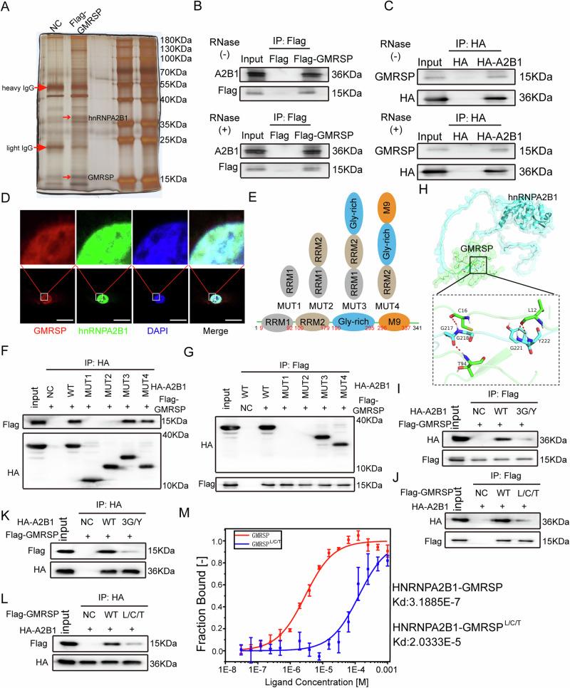
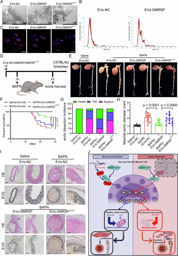
Metabolic disturbances are hallmarks of vascular smooth muscle cell (VSMC) phenotypic transitions, which play a critical role in the pathogenesis of aortic dissection (AD). In this study, we identify and characterize glucose metabolism regulatory protein (GMRSP), a protein encoded by lncRNA H19. Using VSMC-specific GMRSP induction in knock-in mice, adeno-associated virus-mediated GMRSP overexpression, and exosomal GMRSP delivery, we demonstrate significant improvements in AD and mitochondrial dysfunction. Mechanistically, GMRSP inhibits heterogeneous nuclear ribonucleoprotein (hnRNP) A2B1-mediated alternative splicing of pyruvate kinase M (PKM) pre-mRNA, leading to reduced PKM2 production and glycolysis. This reprogramming preserves the contractile phenotype of VSMCs and prevents their transition to a proliferative state. Importantly, pharmacological activation of PKM2 via TEPP-46 abrogates the protective effects of GMRSP in vivo and in vitro. Clinical relevance is shown by elevated plasma PKM2 levels in AD patients, which correlate with poor prognosis. Collectively, these findings indicate GMRSP as a key regulator of VSMC metabolism and phenotypic stability, highlighting its potential as a therapeutic target for AD.

摘要

代谢紊乱是血管平滑肌细胞(VSMC)表型转变的标志,而VSMC表型转变在主动脉夹层(AD)的发病机制中起关键作用。在本研究中,我们鉴定并表征了由长链非编码RNA H19编码的葡萄糖代谢调节蛋白(GMRSP)。通过在敲入小鼠中特异性诱导VSMC表达GMRSP、腺相关病毒介导的GMRSP过表达以及外泌体递送GMRSP,我们证明AD和线粒体功能障碍有显著改善。机制上,GMRSP抑制异质核糖核蛋白(hnRNP)A2B1介导的丙酮酸激酶M(PKM)前体mRNA的可变剪接,导致PKM2产生减少和糖酵解减少。这种重编程保留了VSMC的收缩表型,并防止其转变为增殖状态。重要的是,通过TEPP-46对PKM2进行药理学激活可消除GMRSP在体内和体外的保护作用。AD患者血浆中PKM2水平升高表明其具有临床相关性,且与预后不良相关。总体而言,这些发现表明GMRSP是VSMC代谢和表型稳定性的关键调节因子,突出了其作为AD治疗靶点的潜力。

https://cdn.ncbi.nlm.nih.gov/pmc/blobs/5641/11836370/187cf37a6e3d/41467_2025_57011_Fig1_HTML.jpg

文献AI研究员

20分钟写一篇综述,助力文献阅读效率提升50倍。

立即体验

用中文搜PubMed

大模型驱动的PubMed中文搜索引擎

马上搜索

文档翻译

学术文献翻译模型,支持多种主流文档格式。

立即体验