Suppr超能文献

一种胃肠道病原体对骨(一种肠外器官)产生的快速且转移性有害影响。

Rapid and relaying deleterious effects of a gastrointestinal pathogen, , on bone, an extra-intestinal organ.

作者信息

Sharan Kunal, Brandt Cordelia, Yusuf Mohd Aslam, Singh Parminder, Halder Namrita, Edwards Madeline E, Mangu Svvs Ravi, Das Abhilipsa, Mishra Amrita, Kumar Shashi S, Sharma Amita, Gupta Alka, Liu Xiaowei S, Guo Edward X, Monani Umrao R, Ponnalagu Devasena, Ivanov Ivaylo I, Lal Girdhari, Clare Simon, Dougan Gordon, Yadav Vijay K

机构信息

Mouse Genetics Project, Wellcome Sanger Institute, Hinxton, Saffron Walden, UK.

Department of Molecular Nutrition, CSIR-CFTRI, Mysore, Karnataka, India.

出版信息

iScience. 2025 Jan 16;28(2):111802. doi: 10.1016/j.isci.2025.111802. eCollection 2025 Feb 21.

Abstract

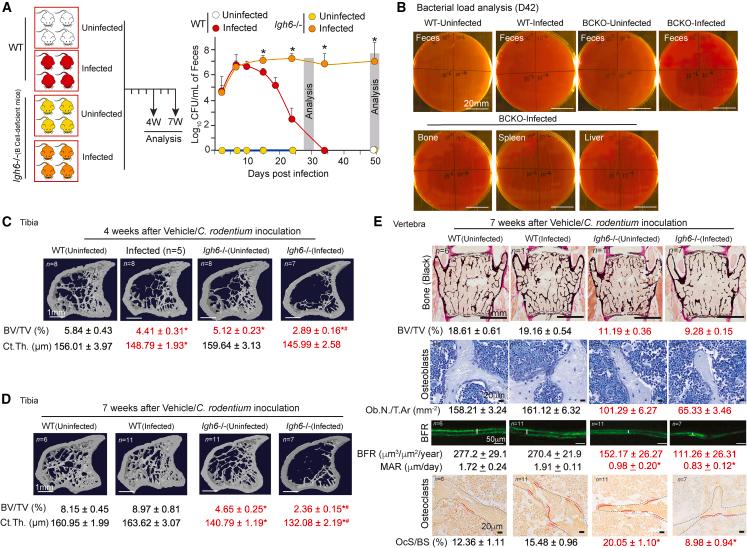
Enteropathogenic infections cause pathophysiological changes in the host but their effects beyond the gastrointestinal tract are undefined. Here, using infection in mouse, which mimics human diarrheal enteropathogenic , we show that gastrointestinal infection negatively affects bone remodeling, leading to compromised bone architecture. Transmission of infection through fecal-oral route from -infected to non-infected mice caused bone loss in non-infected cage mates. Mice with B cell deficiency (-/- mice) failed to clear infection and exhibited more severe and long-term bone loss compared to WT mice. Unbiased cytokine profiling showed an increase in circulating tumor necrosis factor α (TNFα) levels following infection, and immunoneutralization of TNFα prevented infection-induced bone loss completely in WT and immunocompromised mice. These findings reveal rapid, relaying, and modifiable effects of enteropathogenic infections on an extraintestinal organ-bone, and provide insights into the mechanism(s) through which these infections affect extraintestinal organ homeostasis.

摘要

肠道致病性感染会在宿主中引起病理生理变化,但其在胃肠道以外的影响尚不清楚。在这里,我们利用小鼠感染模型(该模型模拟人类腹泻性肠道致病菌感染),发现胃肠道感染会对骨重塑产生负面影响,导致骨结构受损。通过粪口途径将感染从感染的小鼠传播到未感染的小鼠,会导致未感染的同笼小鼠出现骨质流失。B细胞缺陷小鼠(-/-小鼠)无法清除感染,与野生型小鼠相比,表现出更严重和长期的骨质流失。无偏细胞因子分析显示,感染后循环肿瘤坏死因子α(TNFα)水平升高,TNFα的免疫中和可完全防止野生型和免疫受损小鼠因感染而导致的骨质流失。这些发现揭示了肠道致病性感染对肠外器官——骨骼的快速、传递性和可改变的影响,并为这些感染影响肠外器官稳态的机制提供了见解。

https://cdn.ncbi.nlm.nih.gov/pmc/blobs/d7c6/11834125/c58be5f307e7/fx1.jpg

文献AI研究员

20分钟写一篇综述,助力文献阅读效率提升50倍。

立即体验

用中文搜PubMed

大模型驱动的PubMed中文搜索引擎

马上搜索

文档翻译

学术文献翻译模型,支持多种主流文档格式。

立即体验