Suppr超能文献

PROP1在慢性感染期间对自噬和寄生虫的生存能力至关重要。

PROP1 is critical for autophagy and parasite viability during chronic infection.

作者信息

Thaprawat Pariyamon, Wang Fengrong, Chalasani Shreya, Schultz Tracey L, Di Cristina Manlio, Carruthers Vern B

机构信息

Department of Microbiology and Immunology, University of Michigan Medical School, Ann Arbor, Michigan, USA.

Medical Scientist Training Program, University of Michigan Medical School, Ann Arbor, Michigan, USA.

出版信息

mSphere. 2025 Mar 25;10(3):e0082924. doi: 10.1128/msphere.00829-24. Epub 2025 Feb 21.

Abstract

UNLABELLED

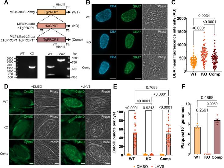
Macroautophagy is an important cellular process involving lysosomal degradation of cytoplasmic components, facilitated by autophagy-related proteins. In the protozoan parasite , autophagy has been demonstrated to play a key role in adapting to stress and the persistence of chronic infection. Despite limited knowledge about the core autophagy machinery in , two PROPPIN family proteins (TgPROP1 and TgPROP2) have been identified with homology to Atg18/WIPI. Prior research in acute-stage tachyzoites suggests that TgPROP2 is predominantly involved in a non-autophagic function, specifically apicoplast biogenesis, while TgPROP1 may be involved in canonical autophagy. Here, we investigated the distinct roles of TgPROP1 and TgPROP2 in chronic stage bradyzoites, revealing a critical role for TgPROP1, but not TgPROP2, in bradyzoite autophagy. Conditional knockdown of TgPROP2 did not impair bradyzoite autophagy. In contrast, TgPROP1 KO parasites had impaired autolysosome formation, reduced cyst burdens in chronically infected mice, and decreased viability. Together, our findings clarify the indispensable role of TgPROP1 to autophagy and chronic infection.

IMPORTANCE

It is estimated that up to a third of the human population is chronically infected with ; however, little is known about how this parasite persists long term within its hosts. Autophagy is a self-eating pathway that has recently been shown to play a key role in parasite persistence, yet few proteins that carry out this process during chronic infection are known. Here, we provide evidence for a non-redundant role of TgPROP1, a protein important in the early steps of the autophagy pathway. Genetic disruption of TgPROP1 resulted in impaired autophagy and chronic infection of mice. Our results reveal a critical role for TgPROP1 in autophagy and underscore the importance of this pathway in parasite persistence.

摘要

未标记

巨自噬是一种重要的细胞过程,涉及细胞质成分的溶酶体降解,由自噬相关蛋白促进。在原生动物寄生虫中,自噬已被证明在适应应激和慢性感染的持续存在中起关键作用。尽管对该寄生虫核心自噬机制的了解有限,但已鉴定出两种与Atg18/WIPI具有同源性的PROPPIN家族蛋白(TgPROP1和TgPROP2)。先前对急性期速殖子的研究表明,TgPROP2主要参与非自噬功能,特别是顶质体生物发生,而TgPROP1可能参与经典自噬。在这里,我们研究了TgPROP1和TgPROP2在慢性期缓殖子中的不同作用,发现TgPROP1而非TgPROP2在缓殖子自噬中起关键作用。条件性敲低TgPROP2并不损害缓殖子自噬。相比之下,TgPROP1基因敲除的寄生虫自噬溶酶体形成受损,慢性感染小鼠中的包囊负荷降低,活力下降。总之,我们的发现阐明了TgPROP1对该寄生虫自噬和慢性感染的不可或缺作用。

重要性

据估计,高达三分之一的人类长期感染该寄生虫;然而,对于这种寄生虫如何在其宿主体内长期持续存在知之甚少。自噬是一种自我吞噬途径,最近已被证明在寄生虫持续存在中起关键作用,但在该寄生虫慢性感染期间执行这一过程的蛋白质却很少为人所知。在这里,我们提供了证据证明TgPROP1在自噬途径早期步骤中起非冗余作用,TgPROP1是一种重要蛋白质。TgPROP1的基因破坏导致自噬受损和小鼠慢性感染。我们的结果揭示了TgPROP1在自噬中的关键作用,并强调了该途径在寄生虫持续存在中的重要性。

https://cdn.ncbi.nlm.nih.gov/pmc/blobs/3cdd/11934330/791da25a0c3b/msphere.00829-24.f001.jpg

文献AI研究员

20分钟写一篇综述,助力文献阅读效率提升50倍。

立即体验

用中文搜PubMed

大模型驱动的PubMed中文搜索引擎

马上搜索

文档翻译

学术文献翻译模型,支持多种主流文档格式。

立即体验