Suppr超能文献

改良汤通过调节TLR4/MyD88/NF-κB信号通路和肠道微生物群减轻5-氟尿嘧啶诱导的肠道黏膜炎。

Modified decoction alleviates 5-fluorouracil-induced intestinal mucositis by modulating the TLR4/MyD88/NF-κB pathway and gut microbiota.

作者信息

Qiu Yi-Tong, Luo Xin-Yi, Deng Ya-Feng, Zheng Xue, Qiu Jian-Guo, Zhang Lin-Sheng, Huang Xiao-Qi, Zheng Xue-Bao, Huang Hai-Yang

机构信息

School of Pharmaceutical Sciences, Guangzhou University of Chinese Medicine, Guangzhou 525000, Guangdong Province, China.

Druggability Research Team, Dongguan Institute of Guangzhou University of Chinese Medicine, Dongguan 523808, Guangdong Province, China.

出版信息

World J Gastroenterol. 2025 Feb 21;31(7):98806. doi: 10.3748/wjg.v31.i7.98806.

Abstract

BACKGROUND

Modified decoction (PD), a PD with licorice and ejiao, is a classic Traditional Chinese Medicine formula with significant efficacy in treating intestinal mucositis (IM) induced by tumor therapy. However, its specific molecular and biological mechanisms remain unclear.

AIM

To investigate the therapeutic effect and mechanism of modified PD in IM.

METHODS

This study used an IM mouse model established using 5-fluorouracil injections to investigate the effects of the modified PD (3, 6, and 12 g/kg) in IM. The primary chemical components of the modified PD were identified using liquid chromatography-mass spectrometry. Body weight loss, diarrhea scores, intestinal length, histopathological scores, and inflammatory cytokine levels were measured to evaluate the effects of the modified PD in IM. Effects on the TLR4/MyD88/NF-κB pathway were evaluated using western blot analysis. The intestinal microbiota was characterized using Illumina NovaSeq sequencing.

RESULTS

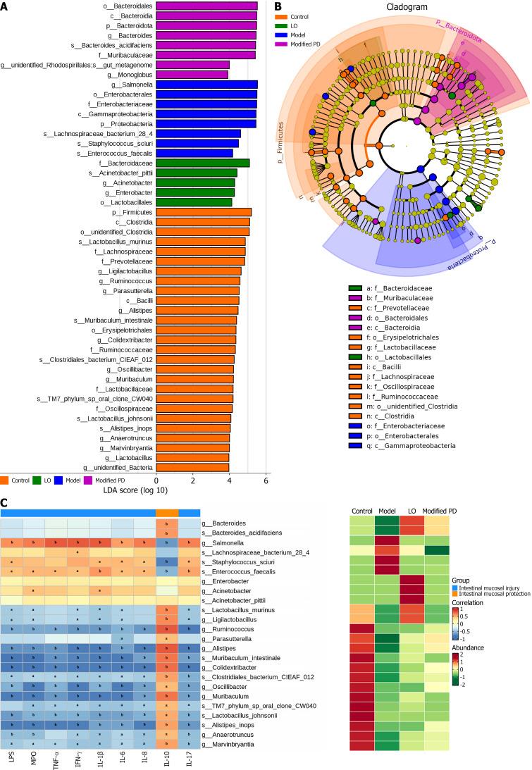
The results showed that modified PD significantly improved weight loss and diarrhea and shortened the intestines in IM mice. Mechanistically, modified PD suppressed the TLR4/MyD88/NF-κB pathway and downregulated the expression of reactive oxygen species, lipopolysaccharides, and pro-inflammatory cytokines (IL-1β, TNF-α, IFN-γ, IL-6, IL-8, and IL-17), while increasing the expression of the anti-inflammatory cytokine IL-10. Furthermore, modified PD protected the intestinal mucosal barrier by increasing the expression of tight junction proteins (occludin-1, claudin-1, and ZO-1) and mucin-2. Finally, 16S rDNA sequencing revealed that modified PD improved intestinal dysbiosis.

CONCLUSION

Our research offers new insights into the potential mechanism of modified PD in alleviating IM and provides experimental evidence supporting its pharmaceutical application in clinical IM treatment.

摘要

背景

加味芍药汤(PD),即含甘草和阿胶的芍药汤,是一种经典的中药配方,在治疗肿瘤治疗引起的肠道黏膜炎(IM)方面具有显著疗效。然而,其具体的分子和生物学机制尚不清楚。

目的

探讨加味芍药汤治疗IM的疗效及机制。

方法

本研究采用5-氟尿嘧啶注射建立IM小鼠模型,以研究加味芍药汤(3、6和12 g/kg)对IM的影响。采用液相色谱-质谱法鉴定加味芍药汤的主要化学成分。测量体重减轻、腹泻评分、肠长度、组织病理学评分和炎症细胞因子水平,以评估加味芍药汤对IM的影响。采用蛋白质免疫印迹分析评估对TLR4/MyD88/NF-κB通路的影响。使用Illumina NovaSeq测序对肠道微生物群进行表征。

结果

结果表明,加味芍药汤显著改善了IM小鼠的体重减轻和腹泻,并缩短了肠道长度。机制上,加味芍药汤抑制TLR4/MyD88/NF-κB通路,下调活性氧、脂多糖和促炎细胞因子(IL-1β、TNF-α、IFN-γ、IL-6、IL-8和IL-17)的表达,同时增加抗炎细胞因子IL-10的表达。此外,加味芍药汤通过增加紧密连接蛋白(闭合蛋白-1、闭锁小带蛋白-1和紧密连接蛋白-1)和黏蛋白-2的表达来保护肠道黏膜屏障。最后,16S rDNA测序显示加味芍药汤改善了肠道菌群失调。

结论

我们的研究为加味芍药汤缓解IM的潜在机制提供了新的见解,并为其在临床IM治疗中的药物应用提供了实验证据。

https://cdn.ncbi.nlm.nih.gov/pmc/blobs/2720/11755253/f6f1aab1d7e9/98806-g001.jpg

文献AI研究员

20分钟写一篇综述,助力文献阅读效率提升50倍。

立即体验

用中文搜PubMed

大模型驱动的PubMed中文搜索引擎

马上搜索

文档翻译

学术文献翻译模型,支持多种主流文档格式。

立即体验