Suppr超能文献

转录组分析揭示小鼠小胶质细胞再填充后小胶质细胞基因的差异表达

Transcriptomic Analysis Divulges Differential Expressions of Microglial Genes After Microglial Repopulation in Mice.

作者信息

Hafeez Muhammad Tariq, Gao Hao, Ju Furong, Qi Fujian, Li Ting, Zhang Shengxiang

机构信息

Gansu Key Laboratory of Biomonitoring and Bioremediation for Environmental Pollution, School of Life Sciences, Lanzhou University, Lanzhou 730000, China.

出版信息

Int J Mol Sci. 2025 Feb 11;26(4):1494. doi: 10.3390/ijms26041494.

Abstract

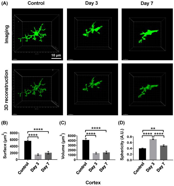
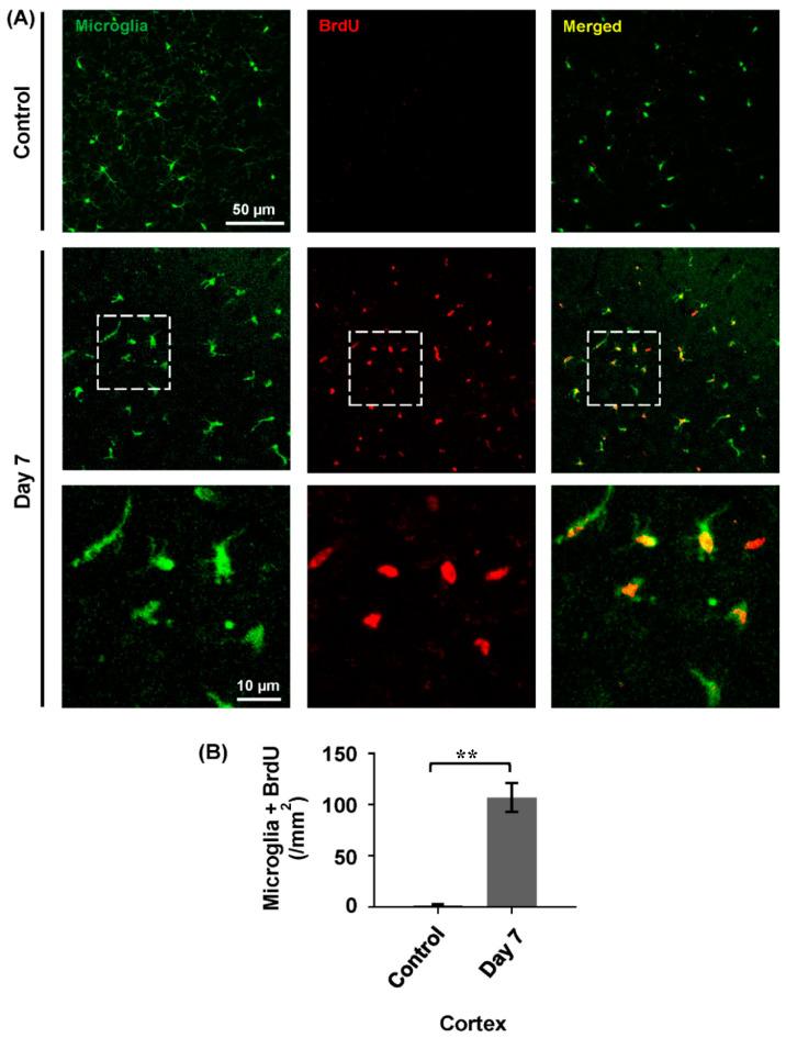
Microglia are key immune cells in the central nervous system (CNS) and maintain hemostasis in physiological conditions. Microglial depletion leads to rapid repopulation, but the gene expression and signaling pathways related to repopulation remain unclear. Here, we used RNA sequencing (RNA-Seq) analysis to profile the transcriptome of microglia-depleted tissue by taking advantage of a conditional genetic microglial depletion model (CX3CR1CreER/+ system). Differential gene expression (DGE) sequencing analysis showed that 1226 genes were differentially up- and downregulated in both groups compared to control. Our data demonstrated that many microglial genes were highly regulated on day 3 after depletion but the numbers of differentially expressed genes were reduced by day 7. Gene ontology (GO) analysis categorized these differentially expressed genes on day 3 and day 7 to the specific biological processes, such as cell proliferation, cell activation, and cytokine and chemokine production. DGE analysis indicated that specific genes related to proliferation were regulated after depletion. Consistent with the changes in transcriptome, the histological analysis of transgenic mice revealed that the microglia after depletion undergo proliferation and activation from day 3 to day 7. Collectively, these results suggest that transcriptomic changes in microglial genes during depletion have a profound implication for the renewal and activation of microglia and may help to understand the regulatory mechanism of microglial activation in disease conditions.

摘要

小胶质细胞是中枢神经系统(CNS)中的关键免疫细胞,在生理条件下维持体内稳态。小胶质细胞耗竭会导致快速的细胞重新填充,但与重新填充相关的基因表达和信号通路仍不清楚。在这里,我们利用条件性基因小胶质细胞耗竭模型(CX3CR1CreER/+系统),通过RNA测序(RNA-Seq)分析来描绘小胶质细胞耗竭组织的转录组。差异基因表达(DGE)测序分析表明,与对照组相比,两组中共有1226个基因发生了差异上调和下调。我们的数据表明,许多小胶质细胞基因在耗竭后第3天受到高度调控,但到第7天差异表达基因的数量减少。基因本体(GO)分析将第3天和第7天这些差异表达基因归类到特定的生物学过程,如细胞增殖、细胞活化以及细胞因子和趋化因子的产生。DGE分析表明,与增殖相关的特定基因在耗竭后受到调控。与转录组的变化一致,转基因小鼠的组织学分析显示,耗竭后的小胶质细胞在第3天到第7天经历了增殖和活化。总的来说,这些结果表明,小胶质细胞基因在耗竭过程中的转录组变化对小胶质细胞的更新和活化具有深远影响,可能有助于理解疾病状态下小胶质细胞活化的调控机制。

https://cdn.ncbi.nlm.nih.gov/pmc/blobs/17ce/11855859/54ce6f8b5b68/ijms-26-01494-g001.jpg

文献AI研究员

20分钟写一篇综述,助力文献阅读效率提升50倍。

立即体验

用中文搜PubMed

大模型驱动的PubMed中文搜索引擎

马上搜索

文档翻译

学术文献翻译模型,支持多种主流文档格式。

立即体验