Suppr超能文献

一种包含经计算筛选的gp120毒株的五价HIV-1 C亚型疫苗可提高V1V2区域反应的广度。

A Pentavalent HIV-1 Subtype C Vaccine Containing Computationally Selected gp120 Strains Improves the Breadth of V1V2 Region Responses.

作者信息

Shen Xiaoying, Korber Bette, Spreng Rachel L, Sawant Sheetal S, deCamp Allan, McMillan Arthur S, Mathura Ryan, Zolla-Pazner Susan, Pinter Abraham, Parks Robert, Bowman Cindy, Sutherland Laura, Scearce Richard, Yates Nicole L, Montefiori David C, Haynes Barton F, Tomaras Georgia D

机构信息

Duke Human Vaccine Institute, Duke University, Durham, NC 27710, USA.

Department of Surgery, Duke University, Durham, NC 27710, USA.

出版信息

Vaccines (Basel). 2025 Jan 28;13(2):133. doi: 10.3390/vaccines13020133.

Abstract

BACKGROUND

HIV-1 envelope (Env) variable loops 1 and 2 (V1V2) directed non-neutralizing antibodies were a correlate of decreased transmission risk in the RV144 vaccine trial. Thus, the elicitation and breadth of antibody responses against the V1V2 of HIV-1 Env are important considerations for HIV-1 vaccine candidates. The V1V2 region's highly variable nature and the extensive diversity of subtype C HIV-1 Envelopes (Envs) make the V1V2 response breadth a high priority for HIV-1 vaccine regimens aiming for V1V2-mediated protection in Southern Africa. Here, we determined whether the breadth of the anti-V1V2 vaccine response can be broadened by including HIV-1 Env strains computationally designed to enhance the coverage of subtype C V1V2 sequence diversity.

METHODS

Three subtype C Env strains were selected to maximize antibody binding coverage while complementing subtype C vaccine gp120s that were given in human clinical trials in South Africa, as well as to improve epitope accessibility. Humoral immunogenicity of a novel trivalent gp120 vaccine immunogen, a bivalent gp120 boost already in clinical trials (1086C and TV1), and a pentavalent (all five gp120s combined) were evaluated in a preclinical immunization study in guinea pigs. The pentavalent combination was further evaluated with alum versus glucopyranosyl lipid adjuvants formulated in squalene-in-water emulsion (GLA-SE) adjuvants in non-human primates. The breadth of the anti-V1V2 response was assessed using an array of cross-subtype variable loops 1&2 (V1V2) scaffold proteins and linear V2 peptides.

RESULTS

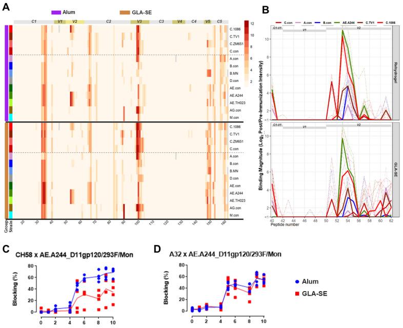
The breadth of the IgG response against V1V2 antigens of the trivalent and pentavalent groups was comparable, and both were greater than the breadth of the bivalent group. Linear epitope mapping showed that two linear epitopes in V2 were targeted by the vaccinated animals: the V2 hotspot focused at K that potentially correlated with decreased HIV-1 risk in RV144 and the V2.2 site (LDV/I) that is part of the integrin α4β7 binding site. The bivalent vaccine elicited a significantly higher magnitude of binding to the V2 hotspot compared to the trivalent vaccine whereas the trivalent vaccine elicited significantly higher binding to the V2.2 epitope compared to the bivalent vaccine, while the pentavalent recognized both regions.

CONCLUSIONS

These results demonstrate that the three new computationally selected subtype C Envs successfully complemented 1086C and TV1 for broader V1V2 antibody responses, and, in concert with adjuvants that stimulate V1V2 responses, can be considered as part of a rationale immunogen design to improve V1V2 IgG coverage in future vaccine trials in South Africa.

摘要

背景

在RV144疫苗试验中,HIV-1包膜(Env)可变环1和2(V1V2)导向的非中和抗体与传播风险降低相关。因此,针对HIV-1 Env的V1V2产生抗体反应的诱导和广度是HIV-1候选疫苗的重要考虑因素。V1V2区域高度可变的性质以及C亚型HIV-1包膜(Envs)的广泛多样性,使得V1V2反应广度成为旨在在南非实现V1V2介导保护的HIV-1疫苗方案的高度优先事项。在此,我们确定了通过纳入经计算设计以增强C亚型V1V2序列多样性覆盖范围的HIV-1 Env菌株,是否可以拓宽抗V1V2疫苗反应的广度。

方法

选择了三种C亚型Env菌株,以最大化抗体结合覆盖范围,同时补充在南非人体临床试验中使用的C亚型疫苗gp120,并改善表位可及性。在豚鼠的临床前免疫研究中评估了一种新型三价gp120疫苗免疫原、一种已在临床试验中的二价gp120加强剂(1086C和TV1)以及一种五价(所有五种gp120组合)的体液免疫原性。在非人类灵长类动物中,进一步评估了五价组合与在水包角鲨烷乳液(GLA-SE)佐剂中配制的明矾与吡喃葡萄糖基脂质佐剂的效果。使用一系列跨亚型可变环1和2(V1V2)支架蛋白和线性V2肽评估抗V1V2反应的广度。

结果

三价和五价组针对V1V2抗原的IgG反应广度相当,且均大于二价组。线性表位图谱显示,接种动物靶向了V2中的两个线性表位:聚焦于K的V2热点,其可能与RV144中HIV-1风险降低相关,以及作为整合素α4β7结合位点一部分的V2.2位点(LDV/I)。与三价疫苗相比,二价疫苗诱导的与V2热点的结合强度显著更高,而与二价疫苗相比,三价疫苗诱导的与V2.2表位的结合显著更高,而五价疫苗识别这两个区域。

结论

这些结果表明,三种新的经计算选择的C亚型Envs成功补充了1086C和TV1,以产生更广泛的V1V2抗体反应,并且与刺激V1V2反应的佐剂协同作用,可以被视为合理免疫原设计的一部分,以在未来南非的疫苗试验中提高V1V2 IgG覆盖率。

https://cdn.ncbi.nlm.nih.gov/pmc/blobs/cea4/11860947/7039b7356014/vaccines-13-00133-g009.jpg

文献AI研究员

20分钟写一篇综述,助力文献阅读效率提升50倍。

立即体验

用中文搜PubMed

大模型驱动的PubMed中文搜索引擎

马上搜索

文档翻译

学术文献翻译模型,支持多种主流文档格式。

立即体验