Suppr超能文献

非经典Wnt5a-Ca通路通过线粒体钙单向转运体在糖尿病肾病进展中介导线粒体功能障碍。

The Noncanonical Wnt5a-Ca Pathway Mediates Mitochondrial Dysfunction in the Progression of Diabetic Nephropathy via the Mitochondrial Calcium Uniporter.

作者信息

Fei Yang, Zhang Qunzi, Jia Junjie, He Li, Gu Sijie, Cheng Dongsheng, Lin Wenjun, Xing Haifan, Wang Niansong, Fan Ying

机构信息

Department of Nephrology, Shanghai Sixth People's Hospital Affiliated to Shanghai Jiao Tong University School of Medicine, Shanghai, China.

出版信息

J Cell Mol Med. 2025 Feb;29(4):e70422. doi: 10.1111/jcmm.70422.

Abstract

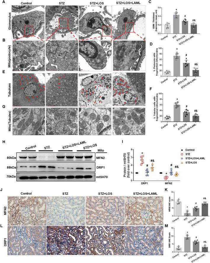
Abnormal Wnt5a expression, mitochondrial abnormalities and calcium overload have been detected in many metabolic diseases. However, the association of Wnt5a-Ca and mitochondrial dysfunction in diabetic nephropathy (DN) progression remains unknown. We used streptozotocin-induced DBA2/J male mice as a DN model. The mice were treated with losartan (10 mg/kg/d12 w) or losartan (10 mg/kg/d12 w) + levamlodipine (5 mg/kg/d*12 w). High glucose (HG) (40 mmol/L)-induced HK-2 cells were used for in vitro experiments. Wnt5a and mitochondrial calcium uniporter (MCU) expression, mitochondrial dynamics, morphological changes and Ca concentration were detected in different groups. Levamlodipine, a kind of calcium channel blocker, in combination with losartan ameliorated tubular injury and reversed mitochondrial fragmentation and dynamic dysfunction more efficiently than losartan alone in diabetic mice. Wnt5a induced Ca uptake and aggravated mitochondrial fusion-fission disorder in HG-stimulated HK-2 cells. In addition, increased MCU formation was found in the mitochondria of tubular cells under HG stimulation and was upregulated by the activation of the Wnt5a-Ca pathway. Our study showed that the Wnt5a-Ca signalling pathway was involved in Ca overload-induced mitochondrial dysfunction possibly through MCU in tubular injury and DN progression. A calcium channel blocker in combination with a renin-angiotensin system inhibitor (RASi) could be a promising therapeutic strategy in DN patients.

摘要

在许多代谢性疾病中已检测到Wnt5a表达异常、线粒体异常和钙超载。然而,Wnt5a-Ca与线粒体功能障碍在糖尿病肾病(DN)进展中的关联仍不清楚。我们使用链脲佐菌素诱导的DBA2/J雄性小鼠作为DN模型。小鼠分别接受氯沙坦(10 mg/kg/d×12周)或氯沙坦(10 mg/kg/d×12周)+左旋氨氯地平(5 mg/kg/d×12周)治疗。使用高糖(HG)(40 mmol/L)诱导的HK-2细胞进行体外实验。检测不同组中Wnt5a和线粒体钙单向转运体(MCU)的表达、线粒体动力学、形态变化和钙浓度。在糖尿病小鼠中,作为一种钙通道阻滞剂的左旋氨氯地平与氯沙坦联合使用比单独使用氯沙坦更有效地改善肾小管损伤,并逆转线粒体碎片化和动态功能障碍。Wnt5a在HG刺激的HK-2细胞中诱导钙摄取并加重线粒体融合-裂变紊乱。此外,在HG刺激下肾小管细胞的线粒体中发现MCU形成增加,并且通过Wnt5a-Ca途径的激活而上调。我们的研究表明,Wnt5a-Ca信号通路可能通过MCU参与钙超载诱导的肾小管损伤和DN进展中的线粒体功能障碍。钙通道阻滞剂与肾素-血管紧张素系统抑制剂(RASi)联合使用可能是DN患者一种有前景的治疗策略。

https://cdn.ncbi.nlm.nih.gov/pmc/blobs/2166/11862900/4b905630203a/JCMM-29-e70422-g003.jpg

文献AI研究员

20分钟写一篇综述,助力文献阅读效率提升50倍。

立即体验

用中文搜PubMed

大模型驱动的PubMed中文搜索引擎

马上搜索

文档翻译

学术文献翻译模型,支持多种主流文档格式。

立即体验