Suppr超能文献

糖萼透明质酸去除诱导的细胞硬度增加会延迟乳腺癌细胞的进展。

Glycocalyx hyaluronan removal-induced increasing of cell stiffness delays breast cancer cells progression.

作者信息

Wang Hui, Zhang Guoliang, Liu Yiwen, He Yiqing, Guo Qian, Du Yan, Yang Cuixia, Gao Feng

机构信息

Department of Molecular Biology, Shanghai Sixth People's Hospital, Shanghai Jiao Tong University School of Medicine, 600 Yishan Road, Shanghai, 200233, China.

Department of Clinical Laboratory, Shanghai Sixth People's Hospital, Shanghai Jiao Tong University School of Medicine, 600 Yishan Road, Shanghai, 200233, China.

出版信息

Cell Mol Life Sci. 2025 Feb 27;82(1):96. doi: 10.1007/s00018-025-05577-0.

Abstract

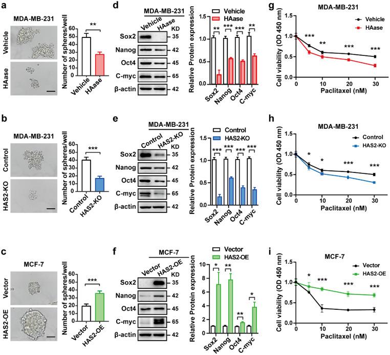
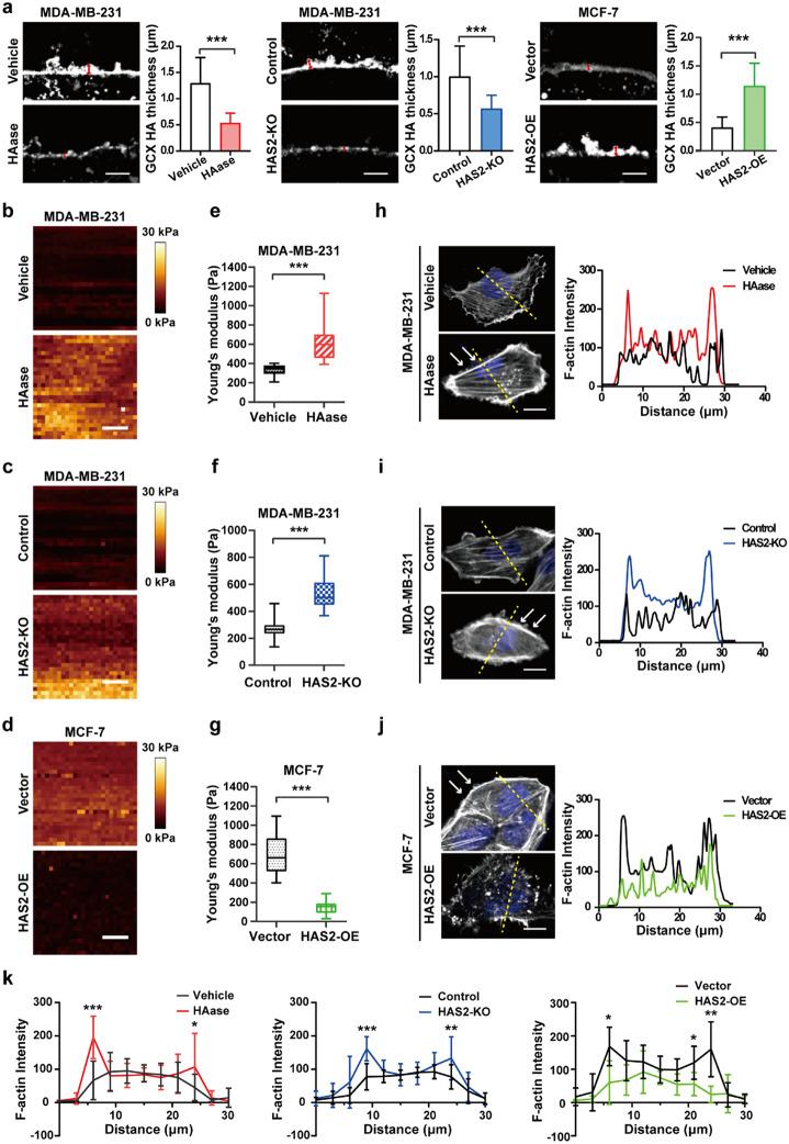
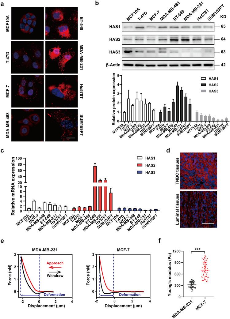
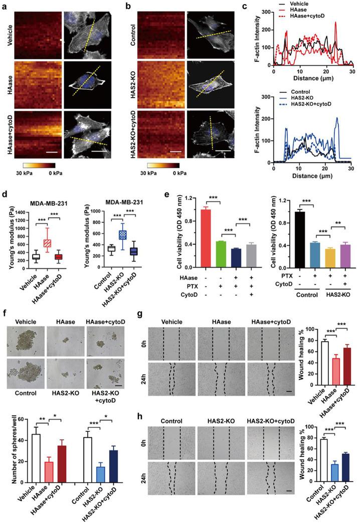
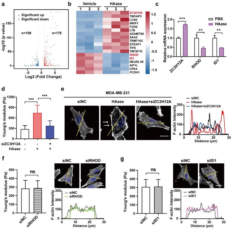
Triple-negative breast cancer (TNBC) cells are rich in glycocalyx (GCX) that is closely correlated with the reorganization of cytoskeletal filaments. Most studies have focused on cell membrane glycoproteins in this context, but rarely on the significance of glycosaminoglycans, particularly the hyaluronan (HA)-associated GCX. Here, we reported that removal of GCX HA could significantly increase breast cancer cells (BCCs) stiffness, leading to impaired cell growth and decreased stem-like properties. Furthermore, we found that the delay of TNBC cells progression could be restored after the cells were re-softened. Meanwhile, in vivo studies revealed that hyaluronidase (HAase)-pretreated BCCs displayed reduced tumor growth and migration. Intriguingly, we identified that ZC3H12A, a zinc-finger RNA binding protein encoded gene, was significantly upregulated after the GCX HA impairment. Of note, knockdown of ZC3H12A could soften the HAase-treated TNBC cells, implying a GCX HA-ZC3H12A regulation on cell stiffening. Taken together, our findings suggested that the breakdown of pericellular HA coat could influence TNBC cells mechanical properties which might be helpful to the future breast cancer research.

摘要

三阴性乳腺癌(TNBC)细胞富含糖萼(GCX),其与细胞骨架丝的重组密切相关。在此背景下,大多数研究集中于细胞膜糖蛋白,而很少关注糖胺聚糖的意义,尤其是与透明质酸(HA)相关的GCX。在此,我们报告称,去除GCX HA可显著增加乳腺癌细胞(BCCs)的硬度,导致细胞生长受损和干细胞样特性降低。此外,我们发现,在细胞重新变软后,TNBC细胞进展的延迟可以恢复。同时,体内研究表明,经透明质酸酶(HAase)预处理的BCCs肿瘤生长和迁移减少。有趣的是,我们发现,在GCX HA受损后,锌指RNA结合蛋白编码基因ZC3H12A显著上调。值得注意的是,敲低ZC3H12A可使经HAase处理的TNBC细胞变软,这意味着GCX HA-ZC3H12A对细胞硬化有调节作用。综上所述,我们的研究结果表明,细胞周围HA包膜的破坏可能会影响TNBC细胞的力学性能,这可能有助于未来的乳腺癌研究。

https://cdn.ncbi.nlm.nih.gov/pmc/blobs/0d37/11865421/1c6655366b29/18_2025_5577_Fig1_HTML.jpg

文献AI研究员

20分钟写一篇综述,助力文献阅读效率提升50倍。

立即体验

用中文搜PubMed

大模型驱动的PubMed中文搜索引擎

马上搜索

文档翻译

学术文献翻译模型,支持多种主流文档格式。

立即体验