Suppr超能文献

使用通用靶向嵌合抗原受体T细胞同时杀死癌细胞和癌症相关成纤维细胞。

Use of a universal targeting CAR T cell to simultaneously kill cancer cells and cancer-associated fibroblasts.

作者信息

Huang Bo, Zheng Suilan, Sudarshan Kasireddy, Mukkamala Ramesh, Srinivasarao Madduri, Sardesai Tushar, Yang Xiaofei, Chu Haiyan, Low Philip S

机构信息

Department of Chemistry and Institute for Drug Discovery, Purdue University, West Lafayette, IN, United States.

Research & Translational Sciences, Umoja Biopharma, Seattle, WA, United States.

出版信息

Front Immunol. 2025 Feb 17;16:1539265. doi: 10.3389/fimmu.2025.1539265. eCollection 2025.

Abstract

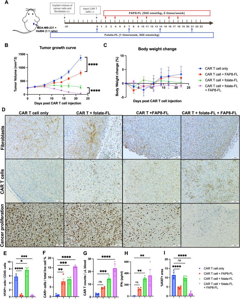
CAR T cells therapies have demonstrated success in treating hematologic malignancies, but have proven less effective in eradicating solid tumors. While suppressive immune cells may contribute to reduced CAR T cell efficacies in malignant masses, cancer-associated fibroblasts (CAFs) are also believed to facilitate tumor survival by secreting growth factors, immunosuppressive cytokines, and extracellular matrix components that inhibit drug and immune cell filtration and facilitate metastasis. In an effort to eliminate both CAFs and cancer cells simultaneously, we have employed a universal CAR T cell that can attack both cell types when supplemented with appropriate bispecific adapters. We show here that tumor regression is indeed enhanced when CAR T cells are directed to concurrently kill both cancer cells and CAFs. We further demonstrate that simultaneous targeting of both cell types enhances CAR T cell proliferation, activation, tumor infiltration, and tumor distribution relative to targeting only a single cell type. Because all of these benefits are achieved in both cold and hot tumors without significant toxicity, we conclude that use of a universal CAR T cell in combination with multiple bispecific adapters can provide a safe, potent, cost-effective, and scalable alternative to the treatment of solid tumors with conventional CAR T cells.

摘要

嵌合抗原受体(CAR)T细胞疗法在治疗血液系统恶性肿瘤方面已取得成功,但在根除实体瘤方面效果较差。虽然抑制性免疫细胞可能导致CAR T细胞在恶性肿瘤中的疗效降低,但癌症相关成纤维细胞(CAF)也被认为通过分泌生长因子、免疫抑制细胞因子和细胞外基质成分来促进肿瘤存活,这些成分会抑制药物和免疫细胞的渗透并促进转移。为了同时消除CAF和癌细胞,我们采用了一种通用的CAR T细胞,当补充适当的双特异性衔接子时,它可以攻击这两种细胞类型。我们在此表明,当CAR T细胞被引导同时杀死癌细胞和CAF时,肿瘤消退确实会增强。我们进一步证明,相对于仅靶向单一细胞类型,同时靶向这两种细胞类型可增强CAR T细胞的增殖、激活、肿瘤浸润和肿瘤分布。由于在冷肿瘤和热肿瘤中均能实现所有这些益处且无明显毒性,我们得出结论,使用通用CAR T细胞与多种双特异性衔接子联合使用,可以为用传统CAR T细胞治疗实体瘤提供一种安全、有效、经济且可扩展的替代方案。

https://cdn.ncbi.nlm.nih.gov/pmc/blobs/51e2/11873807/d816e1b52f52/fimmu-16-1539265-g001.jpg

文献AI研究员

20分钟写一篇综述,助力文献阅读效率提升50倍。

立即体验

用中文搜PubMed

大模型驱动的PubMed中文搜索引擎

马上搜索

文档翻译

学术文献翻译模型,支持多种主流文档格式。

立即体验