Suppr超能文献

促结缔组织增生性基质限制 T 细胞渗出,并介导实体瘤中的免疫排斥和免疫抑制。

Desmoplastic stroma restricts T cell extravasation and mediates immune exclusion and immunosuppression in solid tumors.

机构信息

Department of Biomedical Sciences, University of Pennsylvania, Philadelphia, PA, 19104, USA.

Department of Medicine, Perelman School of Medicine, University of Pennsylvania, Philadelphia, PA, 19104, USA.

出版信息

Nat Commun. 2023 Aug 22;14(1):5110. doi: 10.1038/s41467-023-40850-5.

Abstract

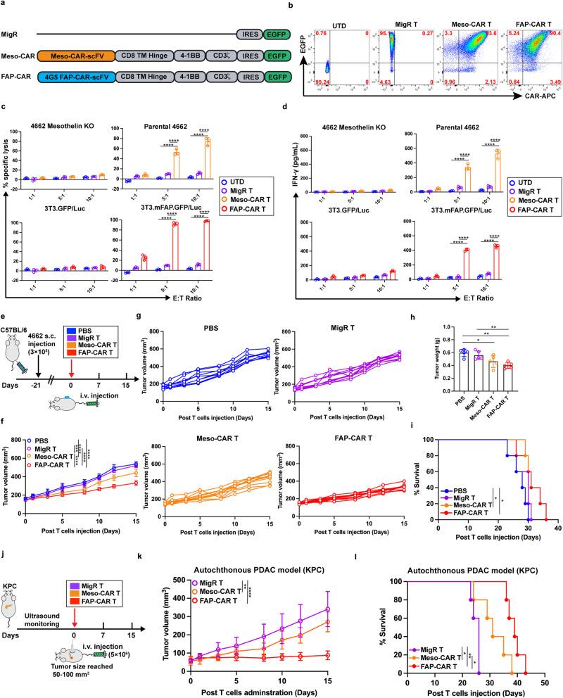
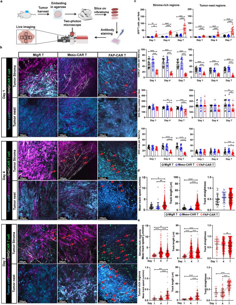
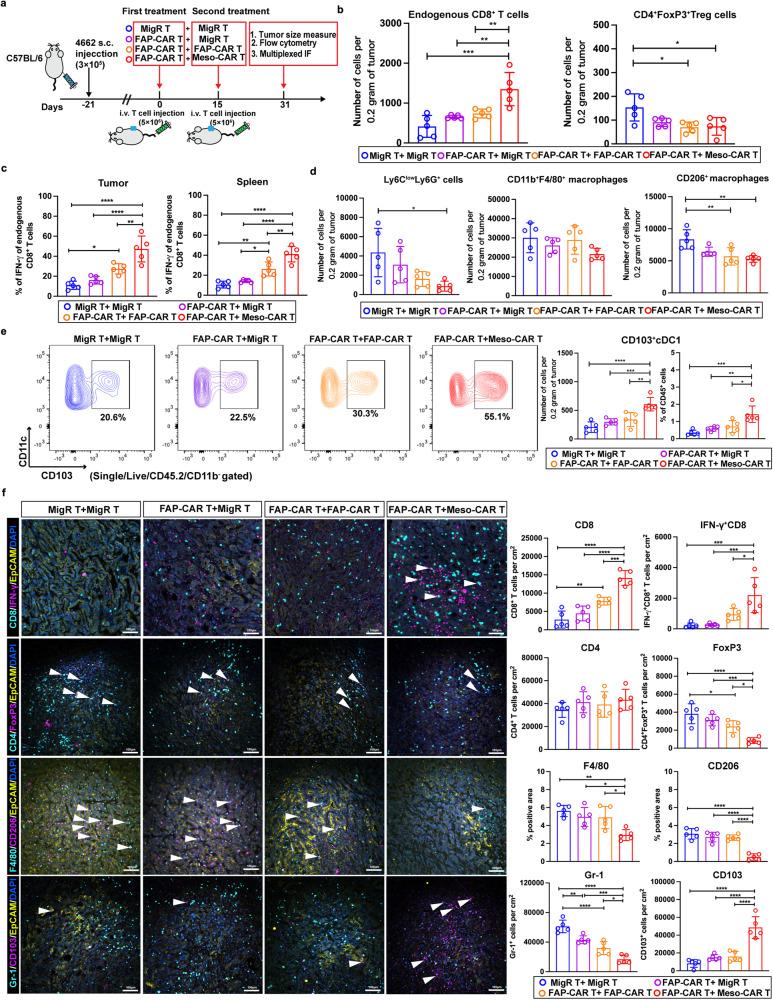
The desmoplastic stroma in solid tumors presents a formidable challenge to immunotherapies that rely on endogenous or adoptively transferred T cells, however, the mechanisms are poorly understood. To define mechanisms involved, here we treat established desmoplastic pancreatic tumors with CAR T cells directed to fibroblast activation protein (FAP), an enzyme highly overexpressed on a subset of cancer-associated fibroblasts (CAFs). Depletion of FAP CAFs results in loss of the structural integrity of desmoplastic matrix. This renders these highly treatment-resistant cancers susceptible to subsequent treatment with a tumor antigen (mesothelin)-targeted CAR T cells and to anti-PD-1 antibody therapy. Mechanisms include overcoming stroma-dependent restriction of T cell extravasation and/or perivascular invasion, reversing immune exclusion, relieving T cell suppression, and altering the immune landscape by reducing myeloid cell accumulation and increasing endogenous CD8 T cell and NK cell infiltration. These data provide strong rationale for combining tumor stroma- and malignant cell-targeted therapies to be tested in clinical trials.

摘要

实体瘤中的促结缔组织增生性基质给依赖内源性或过继转移 T 细胞的免疫疗法带来了巨大挑战,但其机制尚不清楚。为了明确相关机制,我们用靶向成纤维细胞活化蛋白(FAP)的嵌合抗原受体 T 细胞(CAR T 细胞)治疗已建立的促结缔组织增生性胰腺肿瘤,FAP 是在一组癌相关成纤维细胞(CAFs)中高度过表达的一种酶。FAP-CAF 的耗竭会导致促结缔组织增生性基质的结构完整性丧失。这使得这些高度耐药的癌症容易受到随后用肿瘤抗原(间皮素)靶向 CAR T 细胞和抗 PD-1 抗体治疗的影响。其机制包括克服 T 细胞渗出和/或血管周围浸润的基质依赖性限制、逆转免疫排斥、解除 T 细胞抑制以及通过减少髓样细胞积累和增加内源性 CD8 T 细胞和 NK 细胞浸润来改变免疫景观。这些数据为联合肿瘤基质和恶性细胞靶向治疗提供了强有力的依据,值得在临床试验中进行测试。

https://cdn.ncbi.nlm.nih.gov/pmc/blobs/b765/10444764/69ceea08180f/41467_2023_40850_Fig1_HTML.jpg

文献AI研究员

20分钟写一篇综述,助力文献阅读效率提升50倍。

立即体验

用中文搜PubMed

大模型驱动的PubMed中文搜索引擎

马上搜索

文档翻译

学术文献翻译模型,支持多种主流文档格式。

立即体验