Suppr超能文献

通过RGD修饰脂质体进行Y-27632的纳米递送,可通过肿瘤微环境基质硬度重编程增强肝细胞癌的放射免疫治疗。

Nanodelivery of Y-27632 by RGD-modified liposome enhances radioimmunotherapy of hepatocellular carcinoma via tumor microenvironment matrix stiffness reprogramming.

作者信息

Shen Yang, Zheng Zihui, Hu Xinyao, Zhou Zhuolin, Xu Yangtao, Wang Siyu, Yu Shuhong, He Xiaoqin, Xu Ximing

机构信息

Cancer Center, Renmin Hospital of Wuhan University, Wuhan, Hubei, 430060, China.

Department of Cardiology, Renmin Hospital of Wuhan University, Wuhan, Hubei, 430060, China.

出版信息

Theranostics. 2025 Jul 28;15(16):8569-8586. doi: 10.7150/thno.114892. eCollection 2025.

Abstract

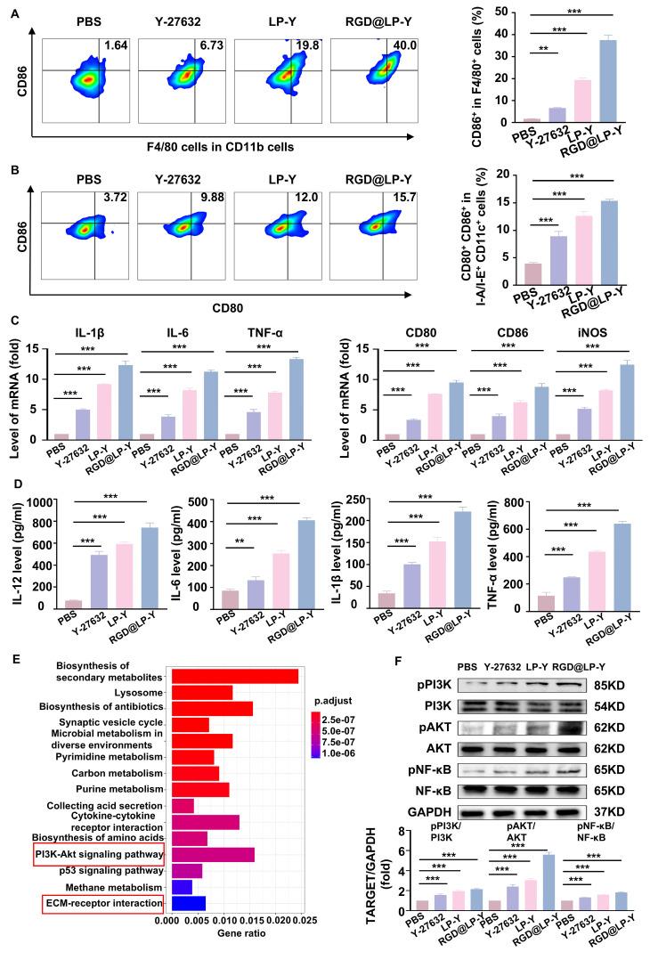
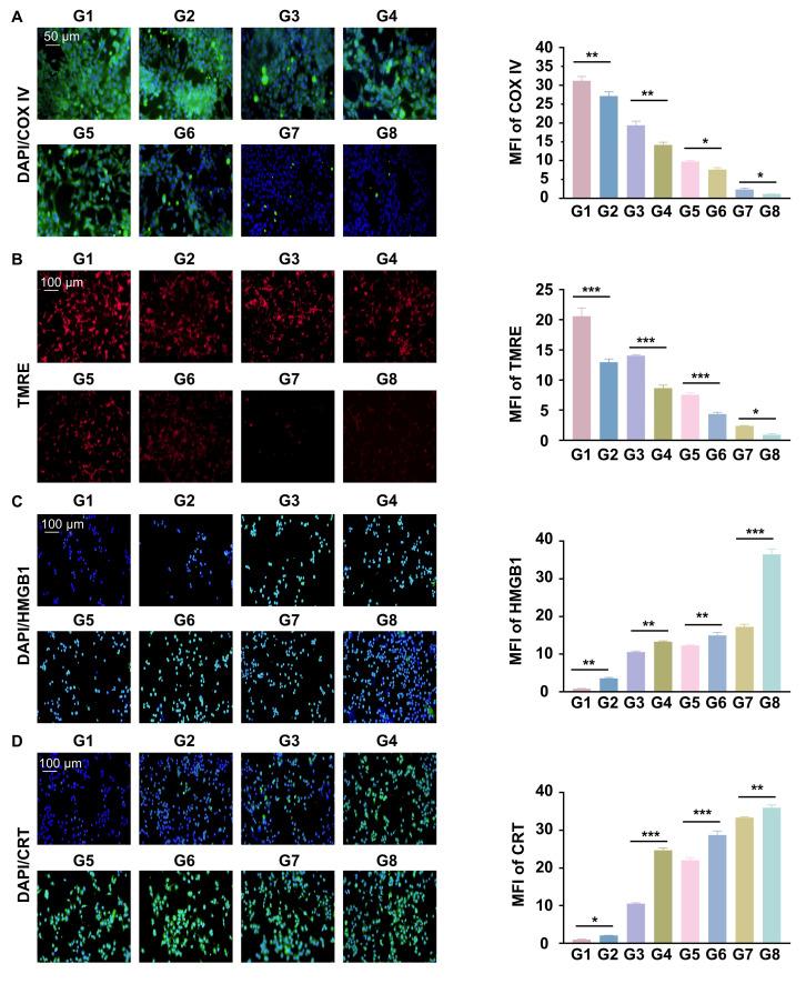
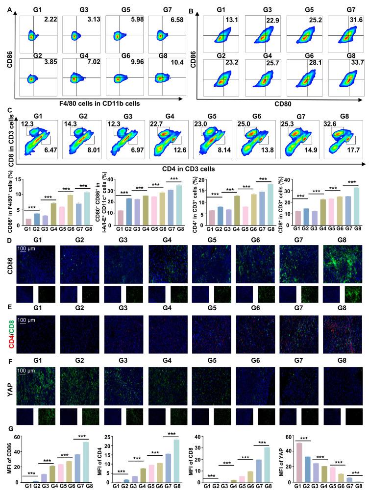
Hepatocellular carcinoma (HCC) causes a significant mortality burden worldwide. Radiotherapy (RT) is the primary locoregional treatment modality for HCC. However, the efficacy of RT in HCC is limited by tumor microenvironment (TME) hypoxia, immunosuppression, and extracellular matrix (ECM) stiffness. We developed a novel RGD-modified liposomal platform (RGD@LP-Y) that encapsulates the ROCK inhibitor Y-27632 through thin-film hydration. We characterized the RGD@LP-Y by the transmission electron microscope (TEM), UV-Vis spectrophotometer, and dynamic light scattering instrument (DLS). A high-stiffness hydrogel co-culture system mimicking mechanical TME was established to explore the role of RGD@LP-Y on matrix stiffness remodeling. evaluations included cytotoxicity, reactive oxygen species (ROS) generation, mitochondrial function, immunogenic cell death (ICD) markers, and immune cell activation. Mechanistic investigations encompassed matrix stiffness regulation analysis, flow cytometry profiling of pro-inflammatory macrophages, dendritic cell (DC) maturation, transcriptome sequencing, and western blotting. validation used xenograft models treated with intravenous RGD@LP-Y and localized RT. Biosafety was confirmed through organ histology, serum biochemistry analysis, and hemolysis assay. RGD@LP-Y downregulated matrix stiffness markers (YAP/COL1) and activated PI3K/AKT/NF-κB signaling to drive pro-inflammatory macrophage polarization and DC maturation. The synergistic effects were observed in combination with RT. The treatment of RGD@LP-Y and RT inhibited HCC proliferation, induced apoptosis, suppressed mitochondrial respiration, elevated intracellular ROS, and thus enhanced ICD. , RGD@LP-Y+RT demonstrated potent tumor suppression and immune activation without systemic toxicity. RGD@LP-Y enhances RT sensitivity by remodeling ECM stiffness, modulating the hypoxia and immunosuppressive conditions within TME, and enhancing the ICD. The study provides a safe combinatorial approach for HCC therapy.

摘要

肝细胞癌(HCC)在全球范围内造成了沉重的死亡负担。放射治疗(RT)是HCC的主要局部区域治疗方式。然而,RT在HCC中的疗效受到肿瘤微环境(TME)缺氧、免疫抑制和细胞外基质(ECM)硬度的限制。我们开发了一种新型的RGD修饰脂质体平台(RGD@LP-Y),通过薄膜水化法包裹ROCK抑制剂Y-27632。我们用透射电子显微镜(TEM)、紫外可见分光光度计和动态光散射仪(DLS)对RGD@LP-Y进行了表征。建立了一种模拟机械TME的高硬度水凝胶共培养系统,以探讨RGD@LP-Y对基质硬度重塑的作用。评估包括细胞毒性、活性氧(ROS)生成、线粒体功能、免疫原性细胞死亡(ICD)标志物和免疫细胞活化。机制研究包括基质硬度调节分析、促炎性巨噬细胞的流式细胞术分析、树突状细胞(DC)成熟、转录组测序和蛋白质印迹。验证使用静脉注射RGD@LP-Y和局部RT治疗的异种移植模型。通过器官组织学、血清生化分析和溶血试验确认了生物安全性。RGD@LP-Y下调基质硬度标志物(YAP/COL1)并激活PI3K/AKT/NF-κB信号通路,以驱动促炎性巨噬细胞极化和DC成熟。与RT联合观察到协同效应。RGD@LP-Y和RT治疗抑制了HCC增殖,诱导了凋亡,抑制了线粒体呼吸,升高了细胞内ROS,从而增强了ICD。RGD@LP-Y+RT显示出强大的肿瘤抑制和免疫激活作用,且无全身毒性。RGD@LP-Y通过重塑ECM硬度、调节TME内的缺氧和免疫抑制条件以及增强ICD来提高RT敏感性。该研究为HCC治疗提供了一种安全的联合治疗方法。

https://cdn.ncbi.nlm.nih.gov/pmc/blobs/dec9/12374651/5189a5509d28/thnov15p8569g001.jpg

文献AI研究员

20分钟写一篇综述,助力文献阅读效率提升50倍。

立即体验

用中文搜PubMed

大模型驱动的PubMed中文搜索引擎

马上搜索

文档翻译

学术文献翻译模型,支持多种主流文档格式。

立即体验