Suppr超能文献

通过基于无重原子仿生光敏剂的联合疗法同时逆转T淋巴细胞和癌细胞代谢以促进癌症光免疫治疗

Simultaneous Reversal of T Lymphocytes and Cancer Cells Metabolism Via a Biomimetic Heavy-Atom-Free Photosensitizers-Based Combination Therapies to Boost Cancer Photoimmunotherapy.

作者信息

Zhang Yongjian, Wu Xiaohong, Wang Kaiyuan, Tang Yaohan, Lu Xiuxin, Sun Fusheng, Tang Hua, Chen Xiaoyuan, Ning Shipeng

机构信息

The Sixth Affiliated Hospital of Harbin Medical University, Harbin, Heilongjiang, 150000, P. R. China.

The Fourth Affiliated Hospital of Harbin Medical University, NHC and CAMS Key Laboratory of Molecular Probe and Targeted Theranostics, Harbin Medical University, Harbin, Heilongjiang, 150001, P. R. China.

出版信息

Adv Sci (Weinh). 2025 Apr;12(16):e2416143. doi: 10.1002/advs.202416143. Epub 2025 Mar 5.

Abstract

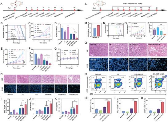
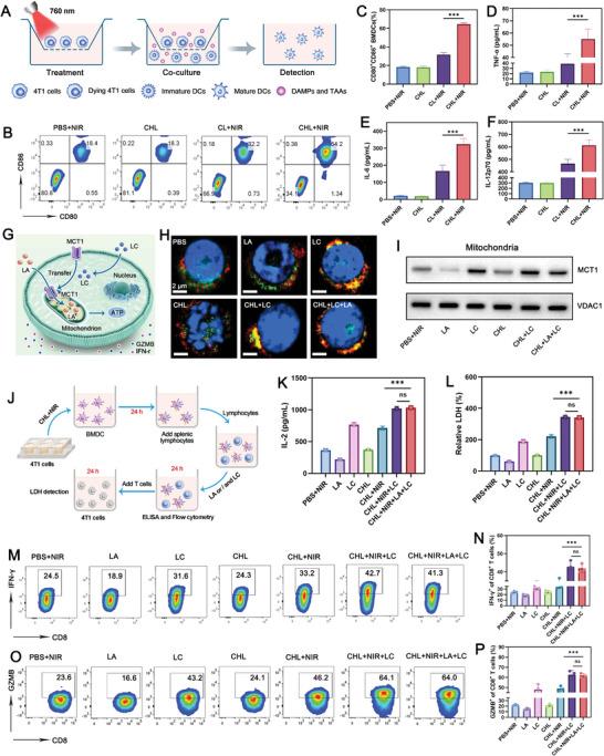
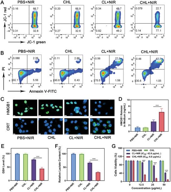
Near-infrared (NIR) activated photosensitizers based on heavy-atom-free have great advantages in photoimmunotherapy, yet the tumor microenvironment often restricts their efficacy. To address this, a NIR-activated heavy-atom-free photosensitizer (named Cy-BF) is developed. Cy-BF is then encapsulated with phospholipids and platelet exosome vesicles to create platelet exosomes vesicles biomimetic and Cy-BF loaded hybrid liposomes (named CHL) Characterized by high phototoxicity, low dark toxicity, and enhanced tumor targeting, CHL demonstrates aggregation-induced broadening of absorption spectra and NIR (760 nm laser) activates photothermal therapy and type I photodynamic therapy. The CHL-mediated phototherapy induces mitochondrial damage and immunogenic cell death in tumor cells, decreases lactate production, and alters the tumor microenvironment by reducing regulatory T cells and increasing CD8 T cells. To mitigate T cell inhibition by excess lactate, a combination therapy is introduced using lithium carbonate, which repurposes lactate as an energy source for CD8 T cells, thereby enhancing the effectiveness of CHL-mediated photoimmunotherapy. This combination approach represents a novel strategy for reversing lactate metabolism in both tumor cells and T cells, paving the way for future clinical applications in photoimmunotherapy.

摘要

基于无重原子的近红外(NIR)激活光敏剂在光免疫治疗中具有很大优势,但肿瘤微环境常常限制其疗效。为解决这一问题,研发了一种NIR激活的无重原子光敏剂(命名为Cy-BF)。然后将Cy-BF用磷脂和血小板外泌体囊泡包裹,以制备仿生血小板外泌体囊泡和负载Cy-BF的混合脂质体(命名为CHL)。CHL具有高光毒性、低暗毒性和增强的肿瘤靶向性,表现出聚集诱导的吸收光谱展宽,并且NIR(760nm激光)可激活光热疗法和I型光动力疗法。CHL介导的光疗可诱导肿瘤细胞中的线粒体损伤和免疫原性细胞死亡,减少乳酸生成,并通过减少调节性T细胞和增加CD8 T细胞来改变肿瘤微环境。为减轻过量乳酸对T细胞的抑制作用,引入了碳酸锂联合疗法,该疗法将乳酸重新用作CD8 T细胞的能量来源,从而提高CHL介导的光免疫治疗的有效性。这种联合方法代表了一种逆转肿瘤细胞和T细胞中乳酸代谢的新策略,为光免疫治疗的未来临床应用铺平了道路。

https://cdn.ncbi.nlm.nih.gov/pmc/blobs/4dee/12021059/4cc251406ff9/ADVS-12-2416143-g005.jpg

文献AI研究员

20分钟写一篇综述,助力文献阅读效率提升50倍。

立即体验

用中文搜PubMed

大模型驱动的PubMed中文搜索引擎

马上搜索

文档翻译

学术文献翻译模型,支持多种主流文档格式。

立即体验