Suppr超能文献

SPARCL1在乳腺癌中的概况、临床意义及其预后意义

Profile and clinical significance of SPARCL1 and its prognostic significance in breast cancer.

作者信息

Xu Xin-Yu, Han Ying-Wen, Song Yun-Xiao, Zhou Zhen-Yu, Chen Shu, Liu Yu-Wei, Zhou Ying, Chen Jie

机构信息

Medical Laboratory, Department of General Medicine, Zhongshan-Xuhui Hospital, Fudan University, Shanghai 200031, P.R. China.

Department of Nuclear Medicine, Shanghai Chest Hospital, School of Medicine, Shanghai Jiao Tong University, Shanghai 200030, P.R. China.

出版信息

Oncol Lett. 2025 Feb 24;29(4):196. doi: 10.3892/ol.2025.14942. eCollection 2025 Apr.

Abstract

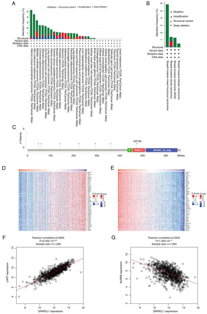
Secreted protein acidic and cysteine-rich like 1 (SPARCL1; also known as MAST9) exhibits low expression levels in several malignant tumors and is positively associated with tumor growth and poor prognosis. Furthermore, there may be an association between SPARCL1 and breast cancer; however, further comprehensive research is necessary. The present study assessed the relationship between SPARCL1 expression and breast cancer using RNA sequencing and clinical data from The Cancer Genome Atlas database (including tumor mutations, immune infiltration and prognosis data), cell experiments and clinical samples. The findings indicated that SPARCL1 expression was significantly lower in breast cancer tissues compared with other malignant tumors, with its downregulation negatively associated with the overall survival rate of patients. Moreover, analysis of receiver operator characteristic curve analysis, and univariate and multivariate Cox regression models suggested that SPARCL1 has potential as a diagnostic biomarker for breast cancer detection. Additionally, low expression of SPARCL1 was demonstrated to be associated with the degree of immune infiltration, whilst functional enrichment analysis revealed its involvement in key areas such as cell cycle regulation, protein/ATP binding processes, cellular aging mechanisms, oocyte meiosis pathways and DNA replication processes. Overall, the results of the present study highlight how big data mining combined with experimental verification can provide insights into the role of SPARCL1 in breast cancer pathogenesis and its potential as a biomarker for the disease. However, further investigations are warranted to validate these findings and provide a more comprehensive understanding of the implications of SPARCL1 therapy in patients with breast cancer.

摘要

富含酸性和半胱氨酸的分泌蛋白样1(SPARCL1;也称为MAST9)在几种恶性肿瘤中表达水平较低,且与肿瘤生长和不良预后呈正相关。此外,SPARCL1与乳腺癌之间可能存在关联;然而,有必要进行进一步的全面研究。本研究利用来自癌症基因组图谱数据库的RNA测序和临床数据(包括肿瘤突变、免疫浸润和预后数据)、细胞实验和临床样本,评估了SPARCL1表达与乳腺癌之间的关系。研究结果表明,与其他恶性肿瘤相比,乳腺癌组织中SPARCL1的表达显著降低,其下调与患者的总生存率呈负相关。此外,通过受试者工作特征曲线分析以及单因素和多因素Cox回归模型分析表明,SPARCL1有潜力作为乳腺癌检测的诊断生物标志物。此外,已证明SPARCL1的低表达与免疫浸润程度相关,而功能富集分析显示其参与细胞周期调控、蛋白质/ATP结合过程、细胞衰老机制、卵母细胞减数分裂途径和DNA复制过程等关键领域。总体而言,本研究结果突出了大数据挖掘与实验验证相结合如何能够深入了解SPARCL1在乳腺癌发病机制中的作用及其作为该疾病生物标志物的潜力。然而,有必要进行进一步研究以验证这些发现,并更全面地了解SPARCL1治疗对乳腺癌患者的影响。

https://cdn.ncbi.nlm.nih.gov/pmc/blobs/c1b3/11880884/6c2ae6139f82/ol-29-04-14942-g00.jpg

文献AI研究员

20分钟写一篇综述,助力文献阅读效率提升50倍。

立即体验

用中文搜PubMed

大模型驱动的PubMed中文搜索引擎

马上搜索

文档翻译

学术文献翻译模型,支持多种主流文档格式。

立即体验