Suppr超能文献

机械压迫通过在颞下颌关节髁突退变过程中调节Runx2的O-连接N-乙酰葡糖胺化诱导软骨细胞肥大。

Mechanical compression induces chondrocyte hypertrophy by regulating Runx2 O-GlcNAcylation during temporomandibular joint condyle degeneration.

作者信息

Xiao Yan, Yue Zhang, Zijing He, Yao Zheng, Sui Mao, Xuemin Zeng, Qiang Zhang, Xiao Yuan, Dapeng Ren

机构信息

Department of Orthodontics, The Affiliated Hospital of Qingdao University, Qingdao, China.

School of Stomatology, Qingdao University, Qingdao, China.

出版信息

Bone Joint Res. 2025 Mar 10;14(3):209-222. doi: 10.1302/2046-3758.143.BJR-2024-0257.R1.

Abstract

AIMS

Excessive chondrocyte hypertrophy is a common feature in cartilage degeneration which is susceptible to joint overloading, but the relationship between mechanical overloading and chondrocyte hypertrophy still remains elusive. The aim of our study was to explore the mechanism of mechanical compression-induced chondrocyte hypertrophy.

METHODS

In this study, the temporomandibular joint (TMJ) degeneration model was built through forced mandibular retrusion (FMR)-induced compression in TMJ. Chondrocytes were also mechanically compressed in vitro. The role of O-GlcNAcylation in mechanical compression-induced chondrocyte hypertrophy manifested through specific activator Thiamet G and inhibitor OSMI-1.

RESULTS

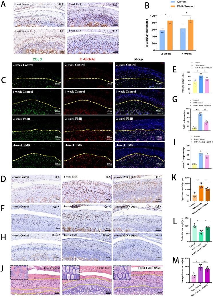
Both in vivo and in vitro data revealed that chondrocyte hypertrophic differentiation is promoted by compression. Immunofluorescent and immunoblotting results showed that protein pan-O-GlcNAcylation levels were elevated in these hypertrophic chondrocytes. Pharmacologically inhibiting protein pan-O-GlcNAcylation by OSMI-1 partially mitigated the compression-induced hypertrophic differentiation of chondrocytes. Specifically, runt-related transcription factor 2 (Runx2) and SRY-Box 9 transcription factor (Sox9) were subjected to modification of O-GlcNAcylation under mechanical compression, and pharmacological activation or inhibition of O-GlcNAcylation affected the transcriptional activity of Runx2 but not Sox9. Furthermore, compression-induced protein pan-O-GlcNAcylation in chondrocytes was induced by enhanced expression of glucose transporter 1 (GLUT1), and depletion of GLUT1 by WZB117 dampened the effect of compression on chondrocyte hypertrophy.

CONCLUSION

Our study proposes a novel function of GLUT1-mediated protein O-GlcNAcylation in driving compression-induced hypertrophic differentiation of chondrocytes by O-GlcNAc modification of Runx2, which promoted its transcriptional activity and strengthened the expressions of downstream hypertrophic marker.

摘要

目的

软骨细胞过度肥大是软骨退变的一个常见特征,软骨退变易受关节超负荷影响,但机械超负荷与软骨细胞肥大之间的关系仍不清楚。本研究的目的是探讨机械压缩诱导软骨细胞肥大的机制。

方法

在本研究中,通过强迫下颌后缩(FMR)诱导颞下颌关节(TMJ)压缩建立TMJ退变模型。软骨细胞也在体外进行机械压缩。通过特异性激活剂噻美司胺G和抑制剂OSMI-1来研究O-连接N-乙酰葡糖胺化在机械压缩诱导软骨细胞肥大中的作用。

结果

体内和体外数据均显示压缩促进软骨细胞肥大分化。免疫荧光和免疫印迹结果表明,这些肥大软骨细胞中泛O-连接N-乙酰葡糖胺化蛋白水平升高。用OSMI-1药理抑制泛O-连接N-乙酰葡糖胺化蛋白可部分减轻压缩诱导的软骨细胞肥大分化。具体而言,在机械压缩下,与 runt 相关的转录因子 2(Runx2)和 SRY 盒 9 转录因子(Sox9)发生 O-连接 N-乙酰葡糖胺化修饰,O-连接 N-乙酰葡糖胺化的药理激活或抑制影响 Runx2 的转录活性,但不影响 Sox9。此外,软骨细胞中压缩诱导的泛O-连接N-乙酰葡糖胺化蛋白是由葡萄糖转运蛋白1(GLUT1)表达增强诱导的,WZB117 使 GLUT1 耗竭可减弱压缩对软骨细胞肥大的影响。

结论

我们的研究提出了GLUT1介导的蛋白O-连接N-乙酰葡糖胺化在驱动软骨细胞压缩诱导的肥大分化中的新功能,即通过对Runx2进行O-连接N-乙酰葡糖胺修饰,促进其转录活性并增强下游肥大标志物的表达来实现。

https://cdn.ncbi.nlm.nih.gov/pmc/blobs/ea7b/11890221/290b3b06641a/BJR-2024-0257.R1-galleyfig1.jpg

文献AI研究员

20分钟写一篇综述,助力文献阅读效率提升50倍。

立即体验

用中文搜PubMed

大模型驱动的PubMed中文搜索引擎

马上搜索

文档翻译

学术文献翻译模型,支持多种主流文档格式。

立即体验