Suppr超能文献

秀丽隐杆线虫中保守的CELF蛋白UNC-75对可变剪接的神经元特异性抑制。

Neuron-specific repression of alternative splicing by the conserved CELF protein UNC-75 in Caenorhabditis elegans.

作者信息

Pilaka-Akella Pallavi, Sadek Nour H, Fusca Daniel, Cutter Asher D, Calarco John A

机构信息

Department of Cell and Systems Biology, University of Toronto, 25 Harbord Street, Toronto, Ontario, Canada M5S 3G5.

Department of Ecology and Evolutionary Biology, University of Toronto, 25 Wilcocks Street, Toronto, Ontario, Canada M5S 3B2.

出版信息

Genetics. 2025 Apr 17;229(4). doi: 10.1093/genetics/iyaf025.

Abstract

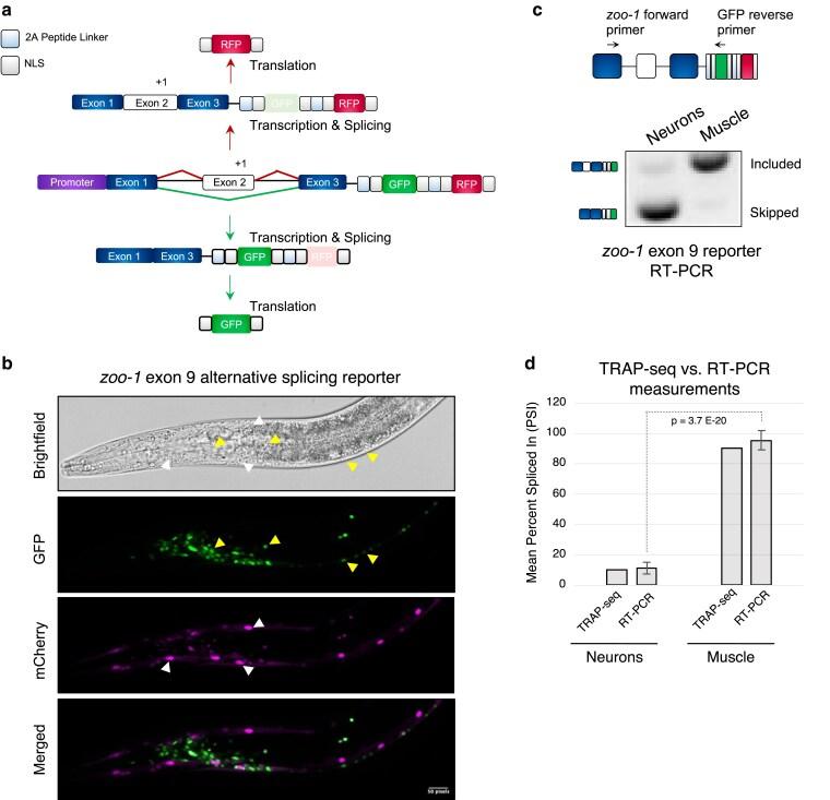
Tissue-regulated alternative exons are dictated by the interplay between cis-elements and trans-regulatory factors such as RNA-binding proteins (RBPs). Despite extensive research on splicing regulation, the full repertoire of these cis and trans features and their evolutionary dynamics across species are yet to be fully characterized. Members of the CUG-binding protein and ETR-like family (CELF) of RBPs are known to play a key role in the regulation of tissue-biased splicing patterns, and when mutated, these proteins have been implicated in a number of neurological and muscular disorders. In this study, we sought to characterize specific mechanisms that drive tissue-specific splicing in vivo of a model switch-like exon regulated by the neuronal-enriched CELF ortholog in Caenorhabditis elegans, UNC-75. Using sequence alignments, we identified deeply conserved intronic UNC-75 binding motifs overlapping the 5' splice site and upstream of the 3' splice site, flanking a strongly neural-repressed alternative exon in the Zonula Occludens gene zoo-1. We confirmed that loss of UNC-75 or mutations in either of these cis-elements lead to substantial de-repression of the alternative exon in neurons. Moreover, mis-expression of UNC-75 in muscle cells is sufficient to induce the neuron-like robust skipping of this alternative exon. Lastly, we demonstrate that overlapping an UNC-75 motif within a heterologous 5' splice site leads to increased skipping of the adjacent alternative exon in an unrelated splicing event. Together, we have demonstrated that a specific configuration and combination of cis elements bound by this important family of RBPs can achieve robust splicing outcomes in vivo.

摘要

组织调控的可变外显子由顺式元件与反式调节因子(如RNA结合蛋白,RBPs)之间的相互作用决定。尽管对剪接调控进行了广泛研究,但这些顺式和反式特征的完整组成及其在物种间的进化动态仍有待充分表征。已知RBPs的CUG结合蛋白和ETR样家族(CELF)成员在组织偏向性剪接模式的调控中起关键作用,这些蛋白发生突变时,与多种神经和肌肉疾病有关。在本研究中,我们试图表征驱动秀丽隐杆线虫中由神经元富集的CELF直系同源物UNC-75调控的模型开关样外显子在体内进行组织特异性剪接的具体机制。通过序列比对,我们在紧密连接蛋白基因zoo-1中一个强烈受神经抑制的可变外显子两侧,鉴定出与5'剪接位点重叠且位于3'剪接位点上游的高度保守内含子UNC-75结合基序。我们证实,UNC-75缺失或这些顺式元件中任何一个发生突变都会导致神经元中可变外显子的大量去抑制。此外,UNC-75在肌肉细胞中的错误表达足以诱导该可变外显子出现类似神经元的强烈跳跃。最后,我们证明在异源5'剪接位点内重叠一个UNC-75基序会导致在一个不相关的剪接事件中相邻可变外显子的跳跃增加。总之,我们证明了由这个重要的RBPs家族结合的顺式元件的特定构型和组合能够在体内实现强大的剪接结果。

https://cdn.ncbi.nlm.nih.gov/pmc/blobs/5c03/12005262/64a0efd27573/iyaf025f1.jpg

文献AI研究员

20分钟写一篇综述,助力文献阅读效率提升50倍。

立即体验

用中文搜PubMed

大模型驱动的PubMed中文搜索引擎

马上搜索

文档翻译

学术文献翻译模型,支持多种主流文档格式。

立即体验