Suppr超能文献

可卡因根据暴露时间不同对线粒体功能产生不同影响。

Cocaine Differentially Affects Mitochondrial Function Depending on Exposure Time.

作者信息

Wattad Sahar, Bryant Gabriella, Shmuel Miriam, Smith Hannah L, Yaka Rami, Thornton Claire

机构信息

Institute for Drug Research (IDR), School of Pharmacy, Faculty of Medicine, The Hebrew University of Jerusalem, Jerusalem 91120, Israel.

Department of Comparative Biomedical Sciences, Royal Veterinary College, London NW1 0TU, UK.

出版信息

Int J Mol Sci. 2025 Feb 27;26(5):2131. doi: 10.3390/ijms26052131.

Abstract

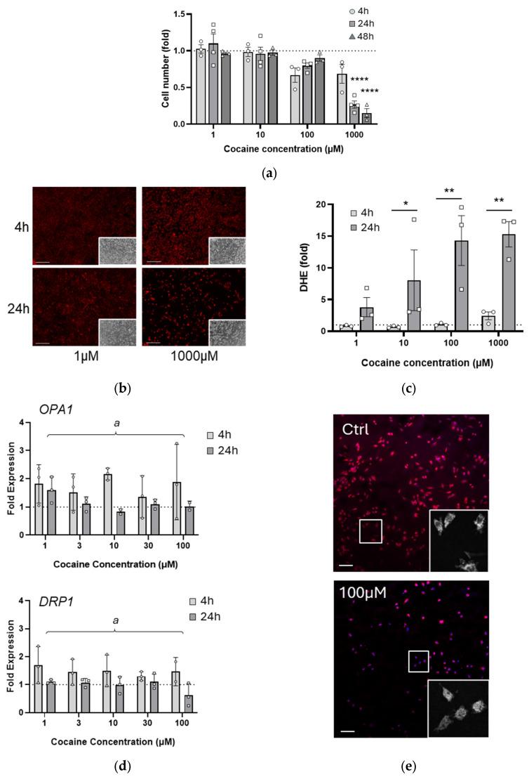
Cocaine use is a rising global concern, and increased use is accompanied by a significant increase in people entering treatment for the first time. However, there are still no complete therapies, and preclinical tools are necessary to both understand the action of cocaine and mitigate for its effects. Cocaine exposure rapidly impacts cellular and mitochondrial health, leading to oxidative stress. This study evaluated the effects of acute, repeated, and chronic cocaine exposure on C17.2 neural precursor cells. A single exposure to high concentrations of cocaine caused rapid cell death, with lower concentrations increasing markers of oxidative stress and mitochondrial dysfunction within 4 h of exposure. Alterations in cellular bioenergetics and mitochondrial fusion and fission gene expression (OPA1, DRP1) were also observed, which returned to baseline by 24 h after insult. Repeated exposure over 3 days reduced cell proliferation and spare mitochondrial respiratory capacity, suggesting compromised cellular resilience. Interestingly, chronic exposure over 4 weeks led to cellular adaptation and restoring mitochondrial bioenergetics and ATP production while mitigating for oxidative stress. These findings highlight the time-dependent cellular effects of cocaine, with initial toxicity and mitochondrial impairment transitioning to adaptive responses under chronic exposure.

摘要

可卡因的使用是一个日益引起全球关注的问题,随着使用量的增加,首次接受治疗的人数也显著增加。然而,目前仍没有完整的治疗方法,临床前工具对于理解可卡因的作用及其影响的缓解至关重要。可卡因暴露会迅速影响细胞和线粒体健康,导致氧化应激。本研究评估了急性、重复和慢性可卡因暴露对C17.2神经前体细胞的影响。单次暴露于高浓度可卡因会导致细胞迅速死亡,较低浓度则会在暴露后4小时内增加氧化应激和线粒体功能障碍的标志物。还观察到细胞生物能量学以及线粒体融合和裂变基因表达(OPA1、DRP1)的改变,这些在损伤后24小时恢复到基线水平。连续3天重复暴露会降低细胞增殖和备用线粒体呼吸能力,表明细胞弹性受损。有趣的是,连续4周的慢性暴露导致细胞适应并恢复线粒体生物能量学和ATP产生,同时减轻氧化应激。这些发现突出了可卡因对细胞的时间依赖性影响,即从最初的毒性和线粒体损伤转变为慢性暴露下的适应性反应。

https://cdn.ncbi.nlm.nih.gov/pmc/blobs/290a/11899979/d5c8aeb1f0c4/ijms-26-02131-g001.jpg

文献AI研究员

20分钟写一篇综述,助力文献阅读效率提升50倍。

立即体验

用中文搜PubMed

大模型驱动的PubMed中文搜索引擎

马上搜索

文档翻译

学术文献翻译模型,支持多种主流文档格式。

立即体验