Suppr超能文献

胰岛素通过棕榈酰化调节淋巴管内皮完整性。

Insulin regulates lymphatic endothelial integrity via palmitoylation.

作者信息

Gonzalez-Nieves Silvia, Wei Xiaochao, Guignard Simon, Nguyen Thi, McQuillan Jay, Zhang Qiang, Zhang Jinsong, McGuffee Reagan M, Ford David A, Semenkovich Clay F, Cifarelli Vincenza

机构信息

Department of Pharmacology and Physiology, Saint Louis University School of Medicine, St. Louis, MO, USA.

Division of Endocrinology Metabolism and Lipid Research, Department of Medicine, Washington University, St. Louis, MO, USA.

出版信息

J Lipid Res. 2025 Apr;66(4):100775. doi: 10.1016/j.jlr.2025.100775. Epub 2025 Mar 11.

Abstract

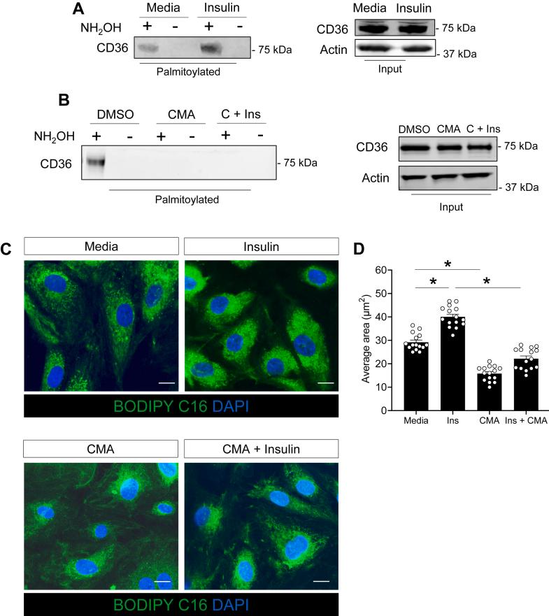
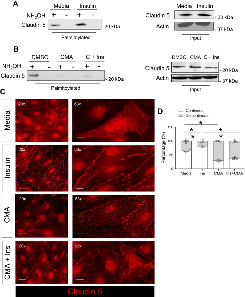
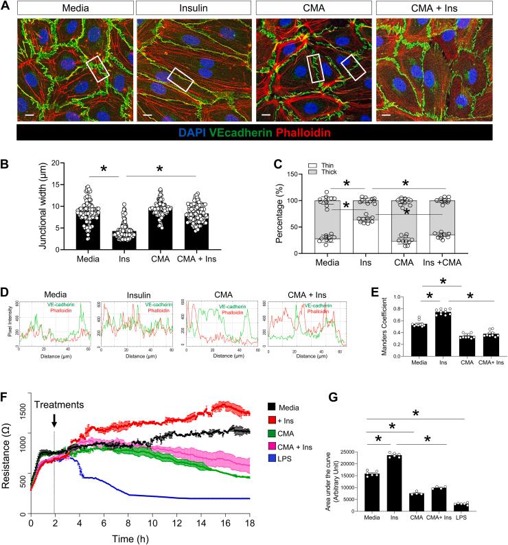
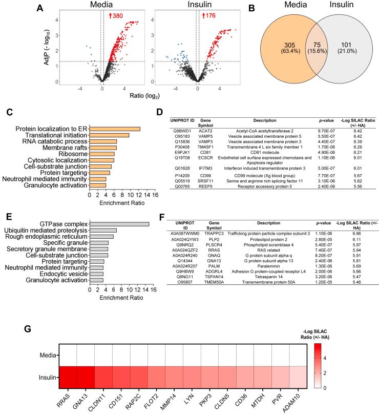
Lipid metabolism plays a critical role in lymphatic endothelial cell (LEC) development and vessel maintenance. Altered lipid metabolism is associated with loss of lymphatic vessel integrity, which compromises organ function, protective immunity, and metabolic health. Thus, understanding how lipid metabolism affects LECs is critical for uncovering the mechanisms underlying lymphatic dysfunction. Protein palmitoylation, a lipid-based post-translational modification, has emerged as a critical regulator of protein function, stability, and interaction networks. Insulin, a master regulator of systemic lipid metabolism, also regulates protein palmitoylation. However, the role of insulin-driven palmitoylation in LEC biology remains unexplored. To examine the role of palmitoylation in LEC function, we generated the first palmitoylation proteomics profile in human LECs, validated insulin-regulated targets, and determined the role of palmitoylation in LEC barrier function. In unstimulated conditions, palmitoylation occurred primarily on proteins involved in vesicular and membrane trafficking, and in translation initiation. Insulin treatment, instead, enriched palmitoylation of proteins involved in LEC integrity, namely junctional proteins such as claudin 5, along with small GTPases and ubiquitination enzymes. We also investigated the role of the long-chain fatty acid transporter CD36, a major mediator of palmitate uptake into cells, in regulating optimal lymphatic protein palmitoylation. CD36 silencing in LECs increased by 2-fold palmitoylation of proteins involved in inflammation and immune cell activation. Overall, our findings provide novel insights into the intricate relationship between lipid modification and LEC function, suggesting that insulin and palmitoylation play a critical role in lymphatic endothelial function.

摘要

脂质代谢在淋巴管内皮细胞(LEC)的发育和血管维持中起着关键作用。脂质代谢改变与淋巴管完整性丧失有关,这会损害器官功能、保护性免疫和代谢健康。因此,了解脂质代谢如何影响淋巴管内皮细胞对于揭示淋巴功能障碍的潜在机制至关重要。蛋白质棕榈酰化是一种基于脂质的翻译后修饰,已成为蛋白质功能、稳定性和相互作用网络的关键调节因子。胰岛素是全身脂质代谢的主要调节因子,也调节蛋白质棕榈酰化。然而,胰岛素驱动的棕榈酰化在淋巴管内皮细胞生物学中的作用仍未得到探索。为了研究棕榈酰化在淋巴管内皮细胞功能中的作用,我们生成了人类淋巴管内皮细胞中的首个棕榈酰化蛋白质组学图谱,验证了胰岛素调节的靶点,并确定了棕榈酰化在淋巴管内皮细胞屏障功能中的作用。在未受刺激的条件下,棕榈酰化主要发生在参与囊泡和膜运输以及翻译起始的蛋白质上。相反,胰岛素处理使参与淋巴管内皮细胞完整性的蛋白质(即紧密连接蛋白如claudin 5,以及小GTP酶和泛素化酶)的棕榈酰化增加。我们还研究了长链脂肪酸转运蛋白CD36(棕榈酸摄取进入细胞的主要介质)在调节最佳淋巴管蛋白质棕榈酰化中的作用。淋巴管内皮细胞中CD36的沉默使参与炎症和免疫细胞激活的蛋白质的棕榈酰化增加了2倍。总体而言,我们的研究结果为脂质修饰与淋巴管内皮细胞功能之间的复杂关系提供了新的见解,表明胰岛素和棕榈酰化在淋巴管内皮功能中起关键作用。

https://cdn.ncbi.nlm.nih.gov/pmc/blobs/8507/12002826/022d87909f51/gr1.jpg

文献AI研究员

20分钟写一篇综述,助力文献阅读效率提升50倍。

立即体验

用中文搜PubMed

大模型驱动的PubMed中文搜索引擎

马上搜索

文档翻译

学术文献翻译模型,支持多种主流文档格式。

立即体验