Suppr超能文献

用于将角膜基质干细胞直接递送至角膜伤口的原位通用正交网络(UNION)生物墨水沉积法。

In situ UNIversal Orthogonal Network (UNION) bioink deposition for direct delivery of corneal stromal stem cells to corneal wounds.

作者信息

Brunel Lucia G, Cai Betty, Hull Sarah M, Han Uiyoung, Wungcharoen Thitima, Fernandes-Cunha Gabriella Maria, Seo Youngyoon Amy, Johansson Patrik K, Heilshorn Sarah C, Myung David

机构信息

Department of Chemical Engineering, Stanford University, Stanford, CA, USA.

Department of Materials Science and Engineering, Stanford University, Stanford, CA, USA.

出版信息

Bioact Mater. 2025 Feb 24;48:414-430. doi: 10.1016/j.bioactmat.2025.02.009. eCollection 2025 Jun.

Abstract

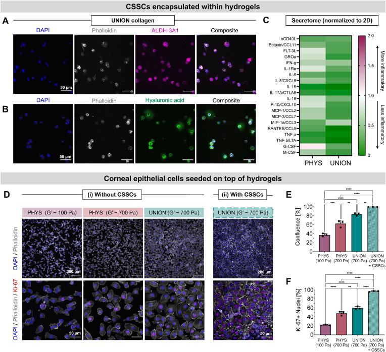
The scarcity of human donor corneal graft tissue worldwide available for corneal transplantation necessitates the development of alternative therapeutic strategies for treating patients with corneal blindness. Corneal stromal stem cells (CSSCs) have the potential to address this global shortage by allowing a single donor cornea to treat multiple patients. To directly deliver CSSCs to corneal defects within an engineered biomatrix, we developed a UNIversal Orthogonal Network (UNION) collagen bioink that crosslinks with a bioorthogonal, covalent chemistry. This cell-gel therapy is optically transparent, stable against contraction forces exerted by CSSCs, and permissive to the efficient growth of corneal epithelial cells. Furthermore, CSSCs remain viable within the UNION collagen gel precursor solution under standard storage and transportation conditions. This approach promoted corneal transparency and re-epithelialization in a rabbit anterior lamellar keratoplasty model, indicating that the UNION collagen bioink serves effectively as an -forming, suture-free therapy for delivering CSSCs to corneal wounds.

摘要

全球范围内可用于角膜移植的人类供体角膜移植组织稀缺,因此有必要开发替代治疗策略来治疗角膜盲患者。角膜基质干细胞(CSSCs)有可能通过让单个供体角膜治疗多名患者来解决这一全球短缺问题。为了将CSSCs直接递送至工程化生物基质内的角膜缺损处,我们开发了一种通用正交网络(UNION)胶原生物墨水,它通过生物正交的共价化学交联。这种细胞凝胶疗法具有光学透明性,对CSSCs施加的收缩力稳定,并且有利于角膜上皮细胞的有效生长。此外,在标准储存和运输条件下,CSSCs在UNION胶原凝胶前体溶液中保持活力。这种方法在兔前板层角膜移植模型中促进了角膜透明度和再上皮化,表明UNION胶原生物墨水可有效地作为一种形成、无需缝合的疗法,将CSSCs递送至角膜伤口。

https://cdn.ncbi.nlm.nih.gov/pmc/blobs/ac80/11903395/bdf2040711b7/ga1.jpg

文献AI研究员

20分钟写一篇综述,助力文献阅读效率提升50倍。

立即体验

用中文搜PubMed

大模型驱动的PubMed中文搜索引擎

马上搜索

文档翻译

学术文献翻译模型,支持多种主流文档格式。

立即体验