Suppr超能文献

多组学和单细胞分析揭示了基于机器学习的嘧啶代谢相关特征在肺腺癌患者预后中的作用。

Multi-omics and single-cell analysis reveals machine learning-based pyrimidine metabolism-related signature in the prognosis of patients with lung adenocarcinoma.

作者信息

Hu Tong, Shi Run, Xu Yangyue, Xu Tingting, Fang Yuan, Gu Yunru, Zhou Zhaokai, Shu Yongqian

机构信息

Department of Oncology, The First Affiliated Hospital of Nanjing Medical University, Nanjing, China.

Department of Urology, The First Affiliated Hospital of Zhengzhou University, Zhengzhou, China.

出版信息

Int J Med Sci. 2025 Feb 18;22(6):1375-1392. doi: 10.7150/ijms.107694. eCollection 2025.

Abstract

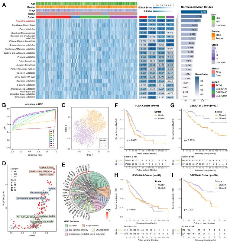
Pyrimidine metabolism is a hallmark of tumor metabolic reprogramming, while its significance in the prognostic and therapeutic implications of patients with lung adenocarcinoma (LUAD) still remains unclear. In this study, an integrated framework of various machine learning and deep learning algorithms was used to develop the pyrimidine metabolism-related signature (PMRS). Its efficacy in genomic stability, chemotherapy and immunotherapy resistance was evaluated through comprehensive multi-omics analysis. The single-cell landscape of patients between PMRS subgroups was also elucidated. Subsequently, the biological functions of LYPD3, the most important coefficient factor in the PMRS model, were experimentally validated in LUAD cell lines. The PMRS model with "random survival forest" algorithm exhibited the best performance and was utilized for further analysis. It displayed excellent accuracy and stability in various model evaluation assays. Compared to the PMRS-high subgroup, patients with lower PMRS scores had better survival outcomes, more stable genomic characteristics and higher sensitivity to immunotherapy. Single-cell analysis indicated that as PMRS increased, epithelial cells gradually exhibited malignant phenotypes with enhanced pyrimidine metabolism, while PMRS-high patients showed an inhibitory status of tumor immune microenvironment. Further experiments indicated that LYPD3 promoted the malignant progression in LUAD cell lines. Our study constructed the PMRS model, highlighting its potential value in the treatment and prognosis of LUAD patients and providing new insights into the individualized precision treatment for LUAD patients.

摘要

嘧啶代谢是肿瘤代谢重编程的一个标志,但其在肺腺癌(LUAD)患者的预后和治疗意义方面仍不清楚。在本研究中,使用了各种机器学习和深度学习算法的综合框架来开发嘧啶代谢相关特征(PMRS)。通过全面的多组学分析评估了其在基因组稳定性、化疗和免疫治疗耐药性方面的功效。还阐明了PMRS亚组之间患者的单细胞图谱。随后,在LUAD细胞系中通过实验验证了PMRS模型中最重要的系数因子LYPD3的生物学功能。采用“随机生存森林”算法的PMRS模型表现出最佳性能,并用于进一步分析。它在各种模型评估试验中显示出优异的准确性和稳定性。与PMRS高亚组相比,PMRS评分较低的患者生存结局更好,基因组特征更稳定,对免疫治疗的敏感性更高。单细胞分析表明,随着PMRS的增加,上皮细胞逐渐表现出具有增强嘧啶代谢的恶性表型,而PMRS高的患者表现出肿瘤免疫微环境的抑制状态。进一步的实验表明,LYPD3促进了LUAD细胞系中的恶性进展。我们的研究构建了PMRS模型,突出了其在LUAD患者治疗和预后中的潜在价值,并为LUAD患者的个体化精准治疗提供了新的见解。

https://cdn.ncbi.nlm.nih.gov/pmc/blobs/b03e/11898844/78ce7c63a5e7/ijmsv22p1375g001.jpg

文献AI研究员

20分钟写一篇综述,助力文献阅读效率提升50倍。

立即体验

用中文搜PubMed

大模型驱动的PubMed中文搜索引擎

马上搜索

文档翻译

学术文献翻译模型,支持多种主流文档格式。

立即体验