Suppr超能文献

接触聚苯乙烯纳米塑料会损害小鼠的精子代谢和植入前胚胎发育。

Exposure to polystyrene nanoplastics impairs sperm metabolism and pre-implantation embryo development in mice.

作者信息

Liu Yingdong, Hao Fengdan, Liang Haixin, Liu Wenqiang, Guo Yi

机构信息

Shanghai Key Laboratory of Maternal Fetal Medicine, Shanghai Key Laboratory of Signaling and Disease Research, Centre for Assisted Reproduction of Shanghai First Maternity and Infant Hospital, Clinical and Translational Research Center of Shanghai First Maternity and Infant Hospital, Shanghai Institute of Maternal-Fetal Medicine and Gynecologic Oncology, Frontier Science Center for Stem Cell Research, School of Life Sciences and Technology, Tongji University, Shanghai, China.

Department of Pediatrics, Tongji Hospital, School of Medicine, Tongji University, Shanghai, China.

出版信息

Front Cell Dev Biol. 2025 Feb 28;13:1562331. doi: 10.3389/fcell.2025.1562331. eCollection 2025.

Abstract

INTRODUCTION

Microplastics and nanoplastics are prevalent environmental contaminants. Recent reports indicate that polystyrene nanoparticles may adversely impact male reproductive health. This study aims to examine the effects of polystyrene exposure on sperm metabolism and the development of pre-implantation embryos.

METHODS

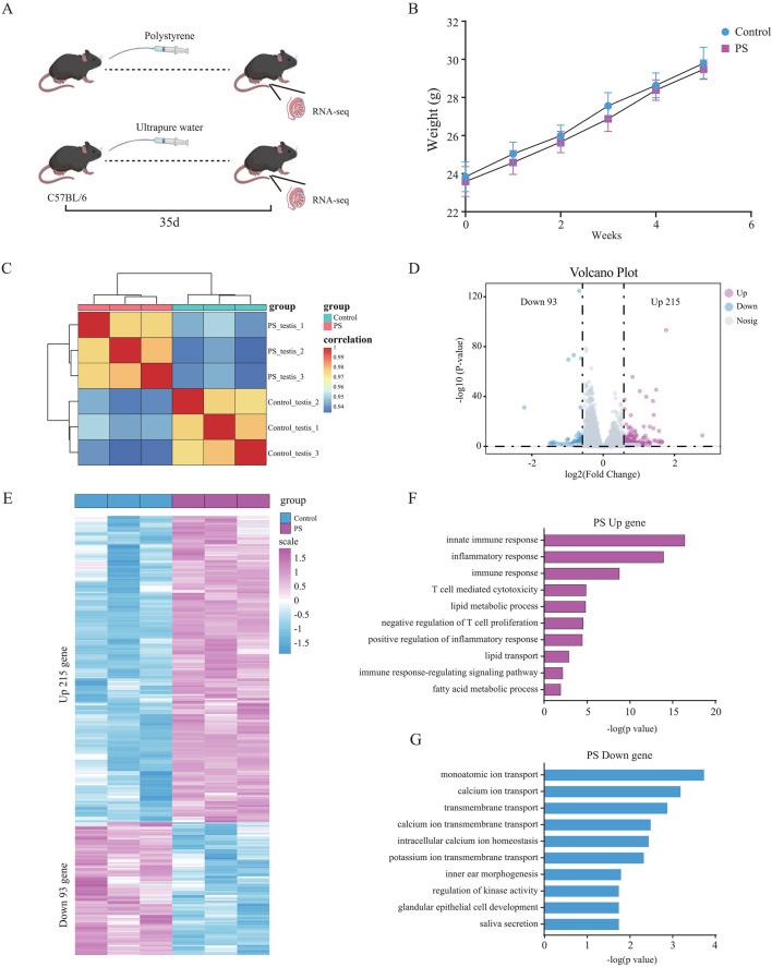
In this study, male C57BL/6 mice were orally gavage-administered polystyrene nanoplastics (60 nm, 20 mg/kg/day) for 35 days to assess their impact on male reproduction and early embryonic development. Experiments included testicular transcriptome analysis, sperm metabolomics, sperm motility and fertilization assays, embryonic ROS detection, and RNA sequencing of 2-cell embryos, revealing the adverse effects of polystyrene exposure on sperm metabolism and embryo development.

RESULTS

The results revealed that oral gavage of polystyrene to male mice induced a pronounced immune-inflammatory response in testicular tissue, reduced sperm motility, and significantly lowered the fertilization rate. Notably, sperm from treated mice exhibited substantial metabolic disruptions, affecting key pathways, including glycerophospholipid biosynthesis and DNA repair. After fertilization, embryos at the 2-cell stage suffered damage in apoptotic and DNA repair pathways, subsequently impairing early embryo development.

DISCUSSION

In conclusion, this study demonstrated that the oral gavage administration of polystyrene nanoplastics to male mice significantly affects male reproductive function, resulting in abnormalities in early embryonic development and alterations in associated gene expression profiles. These findings offer essential scientific insights for future research into sperm-mediated transgenerational effects and their impact on early embryonic development.

摘要

引言

微塑料和纳米塑料是普遍存在的环境污染物。最近的报告表明,聚苯乙烯纳米颗粒可能对男性生殖健康产生不利影响。本研究旨在探讨聚苯乙烯暴露对精子代谢和植入前胚胎发育的影响。

方法

在本研究中,对雄性C57BL/6小鼠进行口服灌胃给予聚苯乙烯纳米塑料(60纳米,20毫克/千克/天),持续35天,以评估其对雄性生殖和早期胚胎发育的影响。实验包括睾丸转录组分析、精子代谢组学、精子活力和受精试验、胚胎活性氧检测以及2细胞胚胎的RNA测序,揭示了聚苯乙烯暴露对精子代谢和胚胎发育的不利影响。

结果

结果显示,对雄性小鼠口服灌胃聚苯乙烯会在睾丸组织中引发明显的免疫炎症反应,降低精子活力,并显著降低受精率。值得注意的是,处理过的小鼠的精子表现出大量代谢紊乱,影响了包括甘油磷脂生物合成和DNA修复在内的关键途径。受精后,2细胞期的胚胎在凋亡和DNA修复途径中受到损害,随后损害早期胚胎发育。

讨论

总之,本研究表明,对雄性小鼠口服灌胃聚苯乙烯纳米塑料会显著影响雄性生殖功能,导致早期胚胎发育异常和相关基因表达谱改变。这些发现为未来研究精子介导的跨代效应及其对早期胚胎发育的影响提供了重要的科学见解。

https://cdn.ncbi.nlm.nih.gov/pmc/blobs/88c8/11906707/247de877486c/fcell-13-1562331-g001.jpg

文献AI研究员

20分钟写一篇综述,助力文献阅读效率提升50倍。

立即体验

用中文搜PubMed

大模型驱动的PubMed中文搜索引擎

马上搜索

文档翻译

学术文献翻译模型,支持多种主流文档格式。

立即体验