Suppr超能文献

微小RNA-101-3p通过Birc5靶向PI3K-AKT信号通路,以抑制肝细胞癌的侵袭、增殖和上皮-间质转化。

MiR-101-3p targets the PI3K-AKT signaling pathway via Birc5 to inhibit invasion, proliferation, and epithelial-mesenchymal transition in hepatocellular carcinoma.

作者信息

Zhu Wenyuan, Ni Qingqiang, Wang Zhengjian, Zhang Ruxuan, Liu Fangfeng, Chang Hong

机构信息

Department of Hepatobiliary Surgery, Shandong Provincial Hospital, Shandong University, Jinan, 250021, Shandong, China.

出版信息

Clin Exp Med. 2025 Mar 19;25(1):88. doi: 10.1007/s10238-025-01622-1.

Abstract

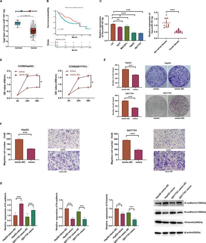
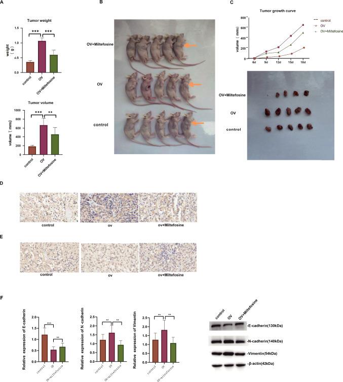
MicroRNAs (miRNAs) are small non-coding RNA molecules that regulate numerous genes in cells. Abnormal expression of miRNAs can lead to cancer. However, the roles and underlying mechanisms of miRNAs in hepatocellular carcinoma (HCC) are not fully understood. Using molecular biology techniques, we designed eukaryotic expression vectors with enhanced expression of miR-101-3p to transfect human hepatocellular carcinoma cell lines. Subsequent to this, cell cloning experiments, CCK8 assays, and Transwell migration experiments were executed to assess their impact on liver cancer cell proliferation and invasion. Dual-luciferase assays were employed to validate the molecular interaction between miR-101-3p and Birc5. Through rescue experiments aimed at manipulating the expression levels of Birc5, we scrutinized the influence of miR-101-3p on liver cancer cell proliferation and invasion. Furthermore, Western blot analysis was utilized to monitor alterations in the expression levels of E-cadherin, N-cadherin, and vimentin proteins within each cell group. In vivo investigations were conducted using nude mice implanted with hepatocellular carcinoma cells transfected with Birc5. Additionally, further exploration was carried out by combining this model with the PI3K/AKT pathway inhibitor miltefosine to elucidate its effects on tumor proliferation. In vitro functional analysis of miR-101-3p revealed that treatment of HCC cells with its corresponding mimic significantly inhibited cell proliferation, colony formation, invasion, and epithelial-mesenchymal transition. Additionally, miR-101-3p exerts its anti-tumor effects by targeting the shared gene Birc5. Experiments using nude mouse models demonstrate that Birc5 promotes tumor proliferation by phosphorylating the PI3K/AKT signaling pathway. Inhibiting the PI3K/AKT signaling pathway shows suppressive effects on liver cancer proliferation. MiR-101-3p plays crucial roles in inhibiting the proliferation, invasion and epithelial-mesenchymal transition of HCC cells by targeting Birc5 and downregulating the PI3K-AKT signaling pathway. These findings provide new insights for the molecular treatment of HCC.

摘要

微小RNA(miRNA)是一类小的非编码RNA分子,可调节细胞中的众多基因。miRNA的异常表达可导致癌症。然而,miRNA在肝细胞癌(HCC)中的作用及潜在机制尚未完全明确。我们运用分子生物学技术设计了增强miR-101-3p表达的真核表达载体,用于转染人肝癌细胞系。在此之后,进行细胞克隆实验、CCK8检测和Transwell迁移实验,以评估其对肝癌细胞增殖和侵袭的影响。采用双荧光素酶检测来验证miR-101-3p与Birc5之间的分子相互作用。通过旨在调控Birc5表达水平的拯救实验,我们仔细研究了miR-101-3p对肝癌细胞增殖和侵袭的影响。此外,利用蛋白质免疫印迹分析监测各细胞组中E-钙黏蛋白、N-钙黏蛋白和波形蛋白表达水平的变化。使用植入了转染Birc5的肝癌细胞的裸鼠进行体内研究。此外,通过将该模型与PI3K/AKT通路抑制剂米替福新相结合进行进一步探索,以阐明其对肿瘤增殖的影响。miR-101-3p的体外功能分析表明,用其相应模拟物处理肝癌细胞可显著抑制细胞增殖、集落形成、侵袭和上皮-间质转化。此外,miR-101-3p通过靶向共同基因Birc5发挥其抗肿瘤作用。使用裸鼠模型的实验表明,Birc5通过磷酸化PI3K/AKT信号通路促进肿瘤增殖。抑制PI3K/AKT信号通路对肝癌增殖具有抑制作用。miR-101-3p通过靶向Birc5并下调PI3K-AKT信号通路,在抑制肝癌细胞增殖、侵袭和上皮-间质转化中发挥关键作用。这些发现为肝癌的分子治疗提供了新的见解。

https://cdn.ncbi.nlm.nih.gov/pmc/blobs/2912/11923034/28f996e26dd9/10238_2025_1622_Fig1_HTML.jpg

文献AI研究员

20分钟写一篇综述,助力文献阅读效率提升50倍。

立即体验

用中文搜PubMed

大模型驱动的PubMed中文搜索引擎

马上搜索

文档翻译

学术文献翻译模型,支持多种主流文档格式。

立即体验