Suppr超能文献

胰腺癌中与肿瘤免疫浸润相关的预后生物标志物的鉴定与验证

Identification and validation of prognostic biomarkers related to tumor immune invasion in pancreatic cancer.

作者信息

Chen Minxue, Zhou Xinyuan, Fan Yong, Wang Chen

机构信息

Department of Gastroenterology, Lanzhou University Second Hospital, Lanzhou, China.

出版信息

Front Genet. 2025 Mar 10;16:1556544. doi: 10.3389/fgene.2025.1556544. eCollection 2025.

Abstract

BACKGROUND

The diagnosis and treatment of pancreatic adenocarcinoma (PAAD) remain clinically challenging, and new molecular markers for prognostic assessment and targeted therapy are urgently needed. The tumor microenvironment (TME) and immune invasion play an important role in pancreatic cancer development and progression. Therefore, immunotherapeutic strategies based on the TME and immune invasion may have important clinical value.

METHODS

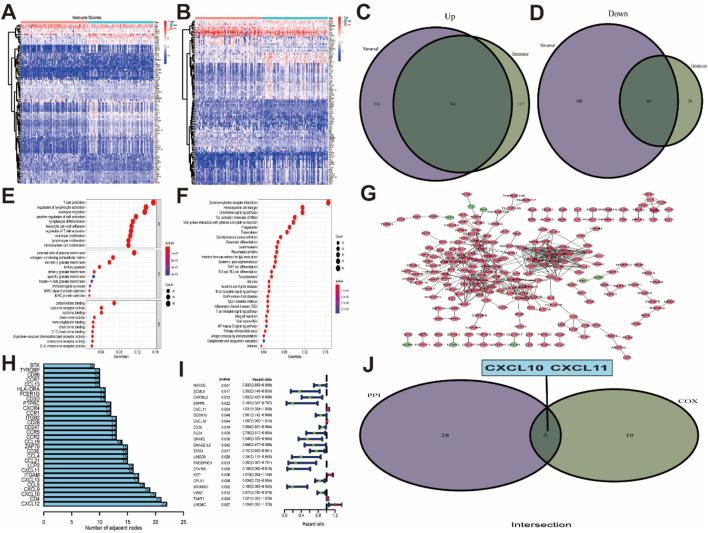
In this study, we extracted transcriptome and clinicopathological data for 179 PAAD samples from the TCGA database and evaluated the immune composition, stromal composition, and infiltrating immune cell landscape in the tumor samples. Then, we identified relevant differentially expressed genes (DEGs) and performed functional annotation and prognostic correlation analysis to identify prognostic biomarkers for pancreatic cancer, the correlation between biomarkers and tumor immune invasion was analyzed to reveal the molecular immune mechanism of pancreatic cancer. Finally, GEO databases (GES71729), GEPIA, TISIDB, TIMER databases and RT-PCR were used for further analysis.

RESULTS

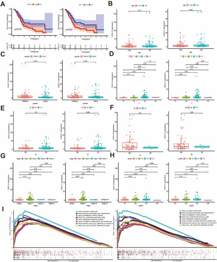
CXCL10 and CXCL11 were highly expressed in pancreatic cancer and associated with poor prognosis of patients through cell adhesion molecules chemokine signaling, cytokine-cytokine receptor interaction, natural killer cell-mediated cytotoxicity, and Toll-like receptor signaling pathways. Finally, the correlation between CXCL10 and CXCL11 and tumor immune invasion was analyzed. The results confirmed that the expression levels of CXCL10 and CXCL11 were positively correlated with the contents of CD8 T cells. Activated memory CD4 T cells, M1 macrophages and resting mast cells. The levels of CXCL10 and CXCL11 were related to but negatively correlated with the contents of memory B cells, Tregs and M0 macrophages.

CONCLUSION

Our study demonstrates that CXCL10 and CXCL11 are novel biomarkers of TME and immune cell infiltration in pancreatic cancer by affecting the distribution of immune cells. CXCL10 and CXCL11 may be new targets for molecular targeted therapy and immunotherapy of pancreatic cancer.

摘要

背景

胰腺腺癌(PAAD)的诊断和治疗在临床上仍然具有挑战性,迫切需要用于预后评估和靶向治疗的新分子标志物。肿瘤微环境(TME)和免疫浸润在胰腺癌的发生和发展中起重要作用。因此,基于TME和免疫浸润的免疫治疗策略可能具有重要的临床价值。

方法

在本研究中,我们从TCGA数据库中提取了179个PAAD样本的转录组和临床病理数据,并评估了肿瘤样本中的免疫成分、基质成分和浸润免疫细胞图谱。然后,我们鉴定了相关的差异表达基因(DEG),并进行了功能注释和预后相关性分析,以鉴定胰腺癌的预后生物标志物,分析生物标志物与肿瘤免疫浸润之间的相关性,以揭示胰腺癌的分子免疫机制。最后,使用GEO数据库(GES71729)、GEPIA、TISIDB、TIMER数据库和RT-PCR进行进一步分析。

结果

CXCL10和CXCL11在胰腺癌中高表达,并通过细胞粘附分子趋化因子信号传导、细胞因子-细胞因子受体相互作用、自然杀伤细胞介导的细胞毒性和Toll样受体信号通路与患者的不良预后相关。最后,分析了CXCL10和CXCL11与肿瘤免疫浸润之间的相关性。结果证实,CXCL10和CXCL11的表达水平与CD8 T细胞、活化记忆CD4 T细胞、M1巨噬细胞和静息肥大细胞的含量呈正相关。CXCL10和CXCL11的水平与记忆B细胞、调节性T细胞和M0巨噬细胞的含量相关但呈负相关。

结论

我们的研究表明,CXCL10和CXCL11通过影响免疫细胞的分布,是胰腺癌中TME和免疫细胞浸润的新型生物标志物。CXCL10和CXCL11可能是胰腺癌分子靶向治疗和免疫治疗的新靶点。

https://cdn.ncbi.nlm.nih.gov/pmc/blobs/c434/11931078/24f90f57221c/fgene-16-1556544-g001.jpg

文献AI研究员

20分钟写一篇综述,助力文献阅读效率提升50倍。

立即体验

用中文搜PubMed

大模型驱动的PubMed中文搜索引擎

马上搜索

文档翻译

学术文献翻译模型,支持多种主流文档格式。

立即体验