Suppr超能文献

一种基于肿瘤浸润免疫细胞图谱的胃癌风险分层机器学习方法。

A machine learning approach to risk-stratification of gastric cancer based on tumour-infiltrating immune cell profiles.

作者信息

Hu Yanping, Wang Bo, Shi Chao, Ren Pengfei, Zhang Chengjuan, Wang Zhizhong, Zhao Jiuzhou, Zheng Jiawen, Wang Tingjie, Wei Bing, Zhang He, Yu Rentao, Shen Yihang, Ma Jie, Guo Yongjun

机构信息

Department of Molecular Pathology, The Affiliated Cancer Hospital of Zhengzhou University & Henan Cancer Hospital, Zhengzhou, China.

Henan Key Laboratory of Molecular Pathology, Zhengzhou, China.

出版信息

Ann Med. 2025 Dec;57(1):2489007. doi: 10.1080/07853890.2025.2489007. Epub 2025 Apr 10.

Abstract

BACKGROUND

Gastric cancer (GC) is a highly heterogeneous disease, and the response of patients to clinical treatment varies substantially. There is no satisfactory strategy for predicting curative effects to date. We aimed to explore a new method for predicting the clinical efficacy of GC treatment based on immune variables detected via flow cytometry.

METHODS

We collected 394 tumour tissues from GC patients for flow cytometry analysis and gating analysis of tumour-infiltrating immune cells (TIICs). Unsupervised consensus clusters were generated from the cohort to classify patients into different phenogroups, and their clinical characteristics were examined. The derived model was evaluated via principal component analysis and -distributed stochastic neighbourhood embedding analysis. Kaplan-Meier's curves were used to determine the prognosis during a 920-day-long median follow-up period (interquartile range: 834-1071 days). Adjusted multivariate Cox regression analysis was used to evaluate the association of clusters with disease-free survival (DFS) and recurrence.

RESULTS

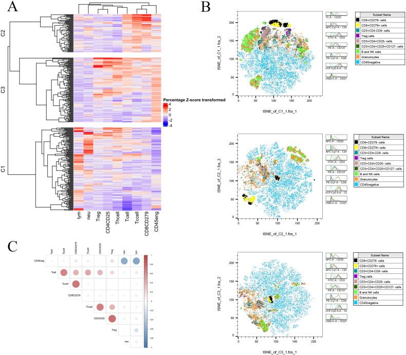
All patients were classified based on their TIIC profiles into the C1 (characterized by low CD45 negative cell, high lymphocyte, high neutrophil and low CD3 + T cell levels), C2 (characterized by high CD8 + CD279+ cell and low CD4+ Th and CD8+ Tc cell numbers) and C3 (characterized by high CD4 + CD25+ and Treg cell levels) phenogroups. Patients from the three clusters had varied pathologies, MMR statuses and TIIC distribution patterns ( < .05). Kaplan-Meier's analysis showed that the prognosis of C3 was inferior compared to C1 and C2 ( = .0025). Adjusted Cox proportional hazard models helped us identify that C1 and C2 exhibited a favourable factor of recurrence after surgery, compared to C3. Kaplan-Meier's analysis showed that C1 and C2 were associated with a better DFS than C3 in some GC patient subgroups.

CONCLUSIONS

The machine learning model developed was found to be effective model at predicting the prognosis of patients with GC and their TIIC profiles for risk stratification in clinical settings.

摘要

背景

胃癌(GC)是一种高度异质性疾病,患者对临床治疗的反应差异很大。迄今为止,尚无令人满意的疗效预测策略。我们旨在探索一种基于流式细胞术检测的免疫变量预测GC治疗临床疗效的新方法。

方法

我们收集了394例GC患者的肿瘤组织,用于流式细胞术分析和肿瘤浸润免疫细胞(TIIC)的门控分析。从队列中生成无监督共识聚类,将患者分为不同的表型组,并检查其临床特征。通过主成分分析和t分布随机邻域嵌入分析对导出的模型进行评估。采用Kaplan-Meier曲线确定920天中位随访期(四分位间距:834-1071天)内的预后。采用校正的多变量Cox回归分析评估聚类与无病生存期(DFS)和复发的相关性。

结果

所有患者根据其TIIC谱分为C1(以低CD45阴性细胞、高淋巴细胞、高中性粒细胞和低CD3+T细胞水平为特征)、C2(以高CD8+CD279+细胞和低CD4+Th和CD8+Tc细胞数为特征)和C3(以高CD4+CD25+和调节性T细胞水平为特征)表型组。三个聚类的患者具有不同的病理、错配修复状态和TIIC分布模式(P<0.05)。Kaplan-Meier分析显示,C3的预后比C1和C2差(P=0.0025)。校正的Cox比例风险模型帮助我们确定,与C3相比,C1和C2在术后表现出复发的有利因素。Kaplan-Meier分析显示,在一些GC患者亚组中,C1和C2与比C3更好的DFS相关。

结论

所开发的机器学习模型被发现是预测GC患者预后及其TIIC谱以用于临床风险分层的有效模型。

https://cdn.ncbi.nlm.nih.gov/pmc/blobs/68bf/11986862/d7e02d1cd2af/IANN_A_2489007_F0001_B.jpg

文献AI研究员

20分钟写一篇综述,助力文献阅读效率提升50倍。

立即体验

用中文搜PubMed

大模型驱动的PubMed中文搜索引擎

马上搜索

文档翻译

学术文献翻译模型,支持多种主流文档格式。

立即体验