Suppr超能文献

一种新型的 TGFbeta/TGILR 轴介导了癌相关成纤维细胞和肿瘤细胞之间的串扰,从而推动了胃癌的进展。

A novel TGFbeta/TGILR axis mediates crosstalk between cancer-associated fibroblasts and tumor cells to drive gastric cancer progression.

机构信息

Department of Stomatology, Taihe Hospital and Hubei Key Laboratory of Embryonic Stem Cell Research, School of Basic Medical Sciences, Hubei University of Medicine, Shiyan, 442000, Hubei, China.

Laboratory of Tumor biology, Academy of Bio-Medicine Research, Hubei University of Medicine, Shiyan, Hubei, P.R. China.

出版信息

Cell Death Dis. 2024 May 28;15(5):368. doi: 10.1038/s41419-024-06744-0.

Abstract

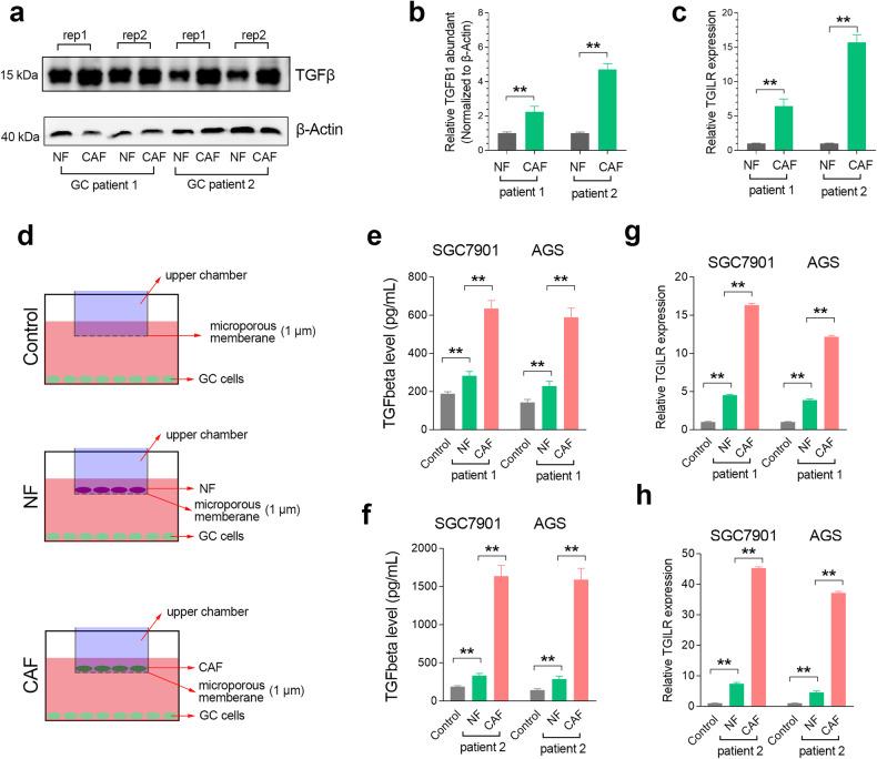
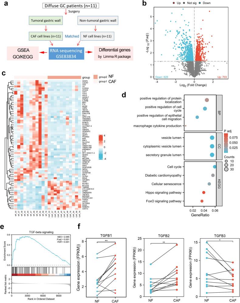
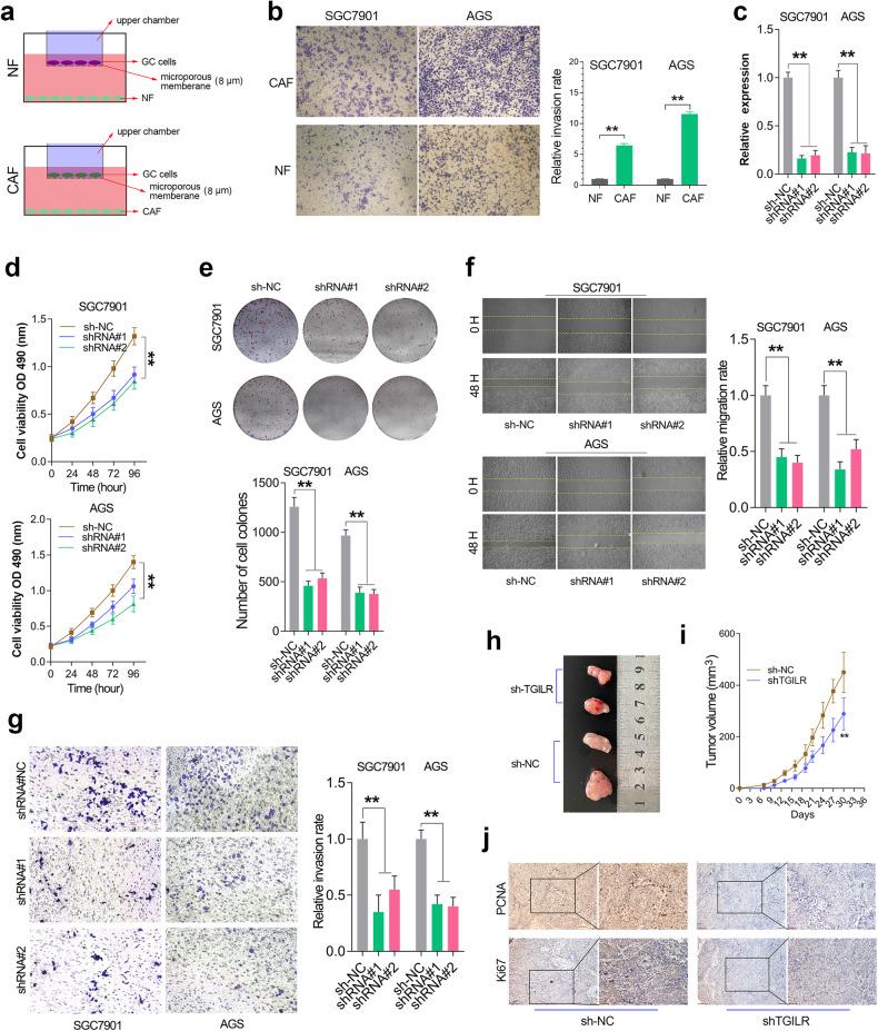
Transforming growth factor beta (TGFβ) signaling plays a critical role in tumorigenesis and metastasis. However, little is known about the biological function of TGFbeta-induced lncRNA in cancer. In this study, we discovered a novel TGFbeta-induced lncRNA, termed TGILR, whose function in cancer remains unknown to date. TGILR expression was directly activated by the canonical TGFbeta/SMAD3 signaling axis, and this activation is highly conserved in cancer. Clinical analysis showed that TGILR overexpression showed a significant correlation with lymph node metastasis and poor survival and was an independent prognostic factor in gastric cancer (GC). Depletion of TGILR caused an obvious inhibitory effect on GC cell proliferation, invasion, and epithelial-mesenchymal transition (EMT) in vitro and in vivo. More importantly, we demonstrated that TGFbeta signaling in GC was overactivated due to cancer-associated fibroblast (CAF) infiltration. Mechanistically, increased level of CAF-secreted TGFbeta activates TGFbeta signaling, leading to TGILR overexpression in GC cells. Meanwhile, TGILR overexpression inhibited the microRNA biogenesis of miR-1306 and miR-33a by interacting with TARBP2 and reducing its protein stability, thereby promoting GC progression via TCF4-mediated EMT signaling. In conclusion, CAF infiltration drives GC metastasis and EMT signaling through activating TGFbeta/TGILR axis. Targeted blocking of CAF-derived TGFbeta should be a promising anticancer strategy in GC.

摘要

转化生长因子β(TGFβ)信号在肿瘤发生和转移中起着关键作用。然而,目前对于 TGFβ诱导的 lncRNA 在癌症中的生物学功能知之甚少。在这项研究中,我们发现了一种新型的 TGFβ诱导的 lncRNA,称为 TGILR,其在癌症中的功能目前尚不清楚。TGILR 的表达受经典的 TGFβ/SMAD3 信号轴直接激活,这种激活在癌症中高度保守。临床分析表明,TGILR 的过表达与淋巴结转移和不良预后显著相关,是胃癌(GC)的独立预后因素。TGILR 的耗竭在体外和体内明显抑制 GC 细胞的增殖、侵袭和上皮-间充质转化(EMT)。更重要的是,我们证明了由于癌相关成纤维细胞(CAF)浸润,GC 中的 TGFβ信号过度激活。在机制上,CAF 分泌的 TGFβ水平升高激活 TGFβ 信号,导致 GC 细胞中 TGILR 的过表达。同时,TGILR 通过与 TARBP2 相互作用并降低其蛋白稳定性,抑制 miR-1306 和 miR-33a 的 miRNA 生成,从而通过 TCF4 介导的 EMT 信号促进 GC 进展。总之,CAF 浸润通过激活 TGFβ/TGILR 轴驱动 GC 转移和 EMT 信号。靶向阻断 CAF 衍生的 TGFβ应该是 GC 一种有前途的抗癌策略。

https://cdn.ncbi.nlm.nih.gov/pmc/blobs/96d6/11133402/47d71c8eaaf0/41419_2024_6744_Fig1_HTML.jpg

文献AI研究员

20分钟写一篇综述,助力文献阅读效率提升50倍。

立即体验

用中文搜PubMed

大模型驱动的PubMed中文搜索引擎

马上搜索

文档翻译

学术文献翻译模型,支持多种主流文档格式。

立即体验