Suppr超能文献

对……中干燥的反应

The response to desiccation in .

作者信息

Lucidi Massimiliano, Capecchi Giulia, Spagnoli Cinzia, Basile Arianna, Artuso Irene, Persichetti Luca, Fardelli Elisa, Capellini Giovanni, Visaggio Daniela, Imperi Francesco, Rampioni Giordano, Leoni Livia, Visca Paolo

机构信息

Department of Science, Roma Tre University, Rome, Italy.

NBFC, National Biodiversity Future Center, Palermo, Italy.

出版信息

Virulence. 2025 Dec;16(1):2490209. doi: 10.1080/21505594.2025.2490209. Epub 2025 Apr 12.

Abstract

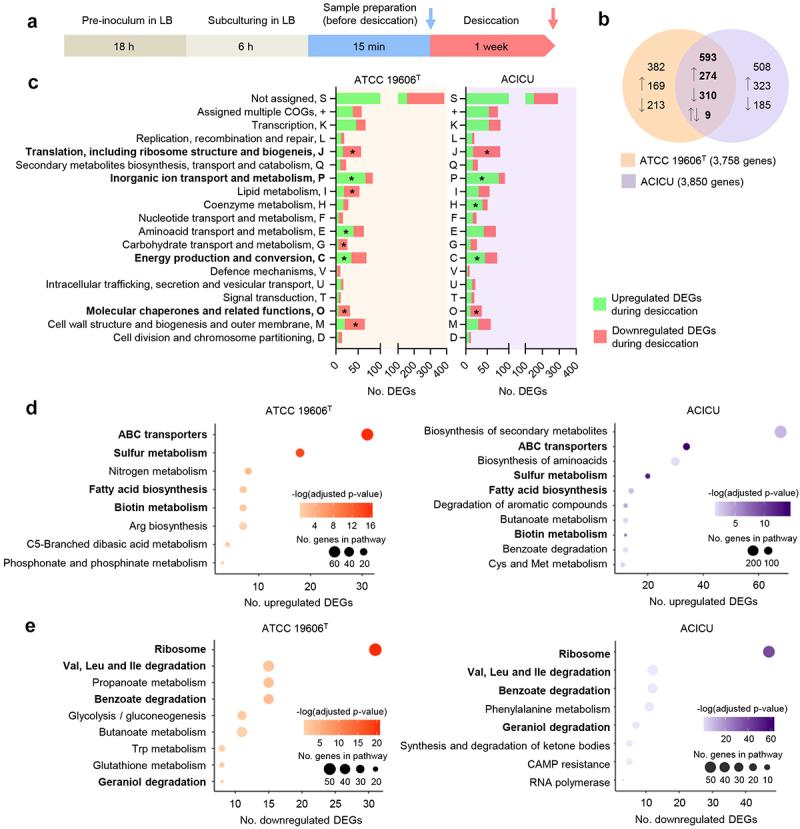
The long-term resistance to desiccation on abiotic surfaces is a key determinant of the adaptive success of as a healthcare-associated bacterial pathogen. Here, the cellular and molecular mechanisms enabling to resist desiccation and persist on abiotic surfaces were investigated. Experiments were set up to mimic the response to air-drying that would occur when bacterial cells contaminate fomites in hospitals. Resistance to desiccation and transition to the "viable but nonculturable" (VBNC) state were determined in the laboratory-adapted strain ATCC 19606 and the epidemic strain ACICU. Culturability, membrane integrity, metabolic activity, virulence, and gene expression profile were compared between the two strains at different stages of desiccation. Upon desiccation, ATCC 19606 and ACICU cells lose culturability and membrane integrity, lower their metabolism, and enter the VBNC state. However, desiccated cells fully recover culturability and virulence in an insect infection model following rehydration in physiological buffers or human biological fluids. Transcriptome and chemical analyses of cells during desiccation unveiled the production of protective metabolites (L-cysteine and L-glutamate) and decreased energetic metabolism consequent to activation of the glyoxylate shunt (GS) pathway, as confirmed by reduced resuscitation efficiency of mutants, lacking the key enzyme of the GS pathway. VBNC cell formation and extensive metabolic reprogramming provide a biological basis for the response of to desiccation, with implications on environmental control measures aimed at preventing the transmission of infection in hospitals.

摘要

作为一种与医疗保健相关的细菌病原体,其在非生物表面的长期抗干燥能力是适应性成功的关键决定因素。在此,研究了使其能够抵抗干燥并在非生物表面持续存在的细胞和分子机制。开展实验以模拟细菌细胞污染医院中的污染物时对风干的反应。在实验室适应菌株ATCC 19606和流行菌株ACICU中测定了对干燥的抗性以及向“活的但不可培养的”(VBNC)状态的转变。比较了两种菌株在干燥不同阶段的可培养性、膜完整性、代谢活性、毒力和基因表达谱。干燥后,ATCC 19606和ACICU细胞失去可培养性和膜完整性,代谢降低,并进入VBNC状态。然而,在生理缓冲液或人类生物流体中复水后,干燥的细胞在昆虫感染模型中完全恢复了可培养性和毒力。对干燥过程中细胞的转录组和化学分析揭示了保护性代谢产物(L-半胱氨酸和L-谷氨酸)的产生以及由于乙醛酸循环(GS)途径激活导致的能量代谢降低,缺乏GS途径关键酶的突变体复苏效率降低证实了这一点。VBNC细胞的形成和广泛的代谢重编程为对干燥的反应提供了生物学基础,这对旨在预防医院感染传播的环境控制措施具有启示意义。

https://cdn.ncbi.nlm.nih.gov/pmc/blobs/062d/12005421/c4efecdc63c3/KVIR_A_2490209_F0001_OC.jpg

文献AI研究员

20分钟写一篇综述,助力文献阅读效率提升50倍。

立即体验

用中文搜PubMed

大模型驱动的PubMed中文搜索引擎

马上搜索

文档翻译

学术文献翻译模型,支持多种主流文档格式。

立即体验