Suppr超能文献

基于内皮细胞衰老相关基因构建可靠的肺腺癌风险预后模型。

Development of a reliable risk prognostic model for lung adenocarcinoma based on the genes related to endotheliocyte senescence.

作者信息

Li Hongzhi, Li Guangming, Gao Xian, Chen Chengde, Cui Zhongfeng, Cao Xiaojiu, Su Jing

机构信息

Department of Tuberculosis Diseases, The Sixth People's Hospital of Zhengzhou, Zhengzhou, 450000, China.

Department of Infectious Diseases and Hepatology, The Sixth People's Hospital of Zhengzhou, Zhengzhou, 450000, China.

出版信息

Sci Rep. 2025 Apr 12;15(1):12604. doi: 10.1038/s41598-025-95551-4.

Abstract

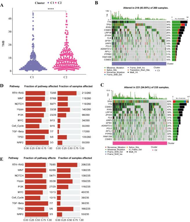
Cellular senescence is a hallmark for cancers, particularly in lung adenocarcinoma (LUAD). This study developed a risk model using senescence signature genes for LUAD patients. Based on the RNA-seq, clinical information and mutation data of LUAD patients collected from the TCGA and GEO database, we obtained 102 endotheliocyte senescence-related genes. The "ConsensusClusterPlus" R package was employed for unsupervised cluster analysis, and the "limma" was used for the differentially expressed gene (DEG) analysis. A prognosis model was created by univariate and multivariate Cox regression analysis combined with Lasso regression utilizing the "survival" and "glmnet" packages. KM survival and receiver operator characteristic curve analyses were conducted applying the "survival" and "timeROC" packages. "MCPcounter" package was used for immune infiltration analysis. Immunotherapy response analysis was performed based on the IMvigor210 and GSE78220 cohort, and drug sensitivity was predicted by the "pRRophetic" package. Cell invasion and migration were tested by carrying out Transwell and wound healing assays. According to the results, a total of 32 genes related to endotheliocyte senescence were screened to assign patients into C1 and C2 subtypes. The C2 subtype showed a significantly worse prognosis and an overall higher somatic mutation frequency, which was associated with increased activation of cancer pathways, including Myc_targets2 and angiogenesis. Then, based on the DEGs between the two subtypes, we constructed a five-gene RiskScore model with a strong classification effectiveness for short- and long-term OS prediction. High- and low-risk groups of LUAD patients were classified by the RiskScore. High-risk patients, characterized by lower immune infiltration, had poorer outcomes in both training and validation datasets. The RiskScore was associated with the immunotherapy response in LUAD. Finally, we found that potential drugs such as Cisplatin can benefit high-risk LUAD patients. In-vitro experiments demonstrated that silencing of Angiopoietin-like 4 (ANGPTL4), Gap Junction Protein Beta 3 (GJB3), Family with sequence similarity 83-member A (FAM83A), and Anillin (ANLN) reduced the number of invasive cells and the wound healing rate, while silencing of solute carrier family 34 member 2 (SLC34A2) had the opposite effect. This study, collectively speaking, developed a prognosis model with senescence signature genes to facilitate the diagnosis and treatment of LUAD.

摘要

细胞衰老乃癌症之特征,在肺腺癌(LUAD)中尤为如此。本研究利用衰老特征基因构建了针对LUAD患者的风险模型。基于从TCGA和GEO数据库收集的LUAD患者的RNA测序、临床信息及突变数据,我们获取了102个内皮细胞衰老相关基因。运用“ConsensusClusterPlus”R包进行无监督聚类分析,使用“limma”进行差异表达基因(DEG)分析。通过单变量和多变量Cox回归分析结合Lasso回归,利用“survival”和“glmnet”包创建预后模型。应用“survival”和“timeROC”包进行KM生存分析和受试者工作特征曲线分析。使用“MCPcounter”包进行免疫浸润分析。基于IMvigor210和GSE78220队列进行免疫治疗反应分析,并通过“pRRophetic”包预测药物敏感性。通过Transwell实验和伤口愈合实验检测细胞侵袭和迁移情况。结果显示,共筛选出32个与内皮细胞衰老相关的基因,据此将患者分为C1和C2亚型。C2亚型显示出显著更差的预后以及总体更高的体细胞突变频率,这与包括Myc_targets2和血管生成在内的癌症通路的激活增加相关。然后,基于两种亚型之间的差异表达基因,我们构建了一个五基因风险评分模型,该模型对短期和长期总生存期预测具有强大的分类效能。通过风险评分对LUAD患者进行高风险组和低风险组分类。高风险患者的特征是免疫浸润较低,在训练和验证数据集中的预后均较差。风险评分与LUAD中的免疫治疗反应相关。最后,我们发现顺铂等潜在药物可使高风险LUAD患者受益。体外实验表明,沉默血管生成素样4(ANGPTL4)、缝隙连接蛋白β3(GJB3)、序列相似性家族83成员A(FAM83A)和锚蛋白(ANLN)可减少侵袭细胞数量和伤口愈合率,而沉默溶质载体家族34成员2(SLC34A2)则产生相反效果。总体而言,本研究利用衰老特征基因构建了预后模型,以促进LUAD的诊断和治疗。

https://cdn.ncbi.nlm.nih.gov/pmc/blobs/cfac/11993614/eb89ac977645/41598_2025_95551_Fig1_HTML.jpg

文献AI研究员

20分钟写一篇综述,助力文献阅读效率提升50倍。

立即体验

用中文搜PubMed

大模型驱动的PubMed中文搜索引擎

马上搜索

文档翻译

学术文献翻译模型,支持多种主流文档格式。

立即体验