Suppr超能文献

解析苦木叶绿体基因组:结构、变异性及进化关系

Decoding the Chloroplast Genome of Bitterwood (): Structure, Variability, and Evolutionary Relationships.

作者信息

Liu Qin, Huang Huaxi, Lin Jinhang, Liu Fanglin, Wang Xuexue, Chen Rong, Geng Xiaoshan

机构信息

College of Biological Sciences and Technology Yili Normal University Yining China.

Guangxi Key Laboratory of Agricultural Resources Chemistry and Biotechnology Yulin Normal University Yulin China.

出版信息

Ecol Evol. 2025 Apr 10;15(4):e71245. doi: 10.1002/ece3.71245. eCollection 2025 Apr.

Abstract

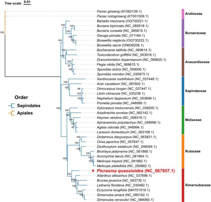
The chloroplast genome of , a medicinally significant plant in traditional Asian medicine, was sequenced and analyzed to understand its genetic architecture and evolutionary relationships within Simaroubaceae. High-throughput sequencing revealed a 160,013-bp circular genome with a typical quadripartite structure, encoding 132 genes including 87 protein-coding genes, 37 tRNA genes, and 8 rRNA genes. Comparative analysis with other Simaroubaceae species identified distinct patterns of nucleotide diversity between single-copy and repeat regions, while examination of IR boundaries revealed dynamic evolutionary processes. Analysis of 101 SSR loci and 48 repeat sequences provided insights into genome organization and potential molecular markers for species identification. Selective pressure analysis across 78 protein-coding genes demonstrated predominant purifying selection (average / ratio 0.23), with evidence of positive selection in specific genes. Phylogenetic reconstruction using 77 protein-coding sequences confirmed Simaroubaceae's monophyly and revealed a close evolutionary relationship with Rutaceae. These findings advance our understanding of chloroplast genome evolution within Simaroubaceae while providing molecular tools for authentication and breeding of this valuable medicinal species. The comprehensive genomic characterization establishes a foundation for investigating the genetic basis of therapeutic properties in and facilitating its conservation.

摘要

作为亚洲传统医学中有重要药用价值的植物,对其叶绿体基因组进行了测序和分析,以了解其在苦木科内的遗传结构和进化关系。高通量测序揭示了一个160,013 bp的环状基因组,具有典型的四分体结构,编码132个基因,包括87个蛋白质编码基因、37个tRNA基因和8个rRNA基因。与其他苦木科物种的比较分析确定了单拷贝区域和重复区域之间不同的核苷酸多样性模式,而对IR边界的检查揭示了动态的进化过程。对101个SSR位点和48个重复序列的分析为基因组组织和物种鉴定的潜在分子标记提供了见解。对78个蛋白质编码基因的选择压力分析表明主要是纯化选择(平均ω/κ比率为0.23),并在特定基因中存在正选择的证据。使用77个蛋白质编码序列进行的系统发育重建证实了苦木科的单系性,并揭示了与芸香科的密切进化关系。这些发现推进了我们对苦木科叶绿体基因组进化的理解,同时为这种有价值的药用物种的鉴定和育种提供了分子工具。全面的基因组特征为研究该植物治疗特性的遗传基础和促进其保护奠定了基础。

https://cdn.ncbi.nlm.nih.gov/pmc/blobs/4e37/11985320/24d03e09e8bb/ECE3-15-e71245-g008.jpg

文献AI研究员

20分钟写一篇综述,助力文献阅读效率提升50倍。

立即体验

用中文搜PubMed

大模型驱动的PubMed中文搜索引擎

马上搜索

文档翻译

学术文献翻译模型,支持多种主流文档格式。

立即体验