Suppr超能文献

营养补充剂重塑了肥胖小鼠的结肠组织形态并减轻了(体重等,原文此处不完整)。

Nutraceutical supplement slim reshaped colon histomorphology and reduces in obese mice.

作者信息

Freitas Jessica Alves, Nehmi Filho Victor, Santamarina Aline Boveto, Murata Gilson Masahiro, Franco Lucas Augusto Moyses, Fonseca Joyce Vanessa, Martins Roberta Cristina, Souza Gabriele Alves, Benicio Gabriela, Sabbag Isabella Mirandez, de Souza Esther Alves, Otoch José Pinhata, Pessoa Ana Flávia Marçal

机构信息

Laboratório de Produtos e Derivados Naturais, Laboratório de Investigação Médica-26 (LIM-26), Departamento de Cirurgia, Faculdade de Medicina da Universidade de São Paulo, São Paulo, SP, Brazil.

Pesquisa e Desenvolvimento Efeom Nutrição S/A, São Paulo, SP, Brazil.

出版信息

Front Microbiol. 2025 Apr 1;16:1494994. doi: 10.3389/fmicb.2025.1494994. eCollection 2025.

Abstract

INTRODUCTION

Bioactive compounds and whole foods have emerged as promising interventions to address gut microbiota dysbiosis linked to obesity. Compounds such as berberine and coenzyme Q10 are well-recognized for their roles in managing metabolic syndrome and exerting antioxidant effects, while beet pulp, rich in fiber and antioxidants, enhances gut health through additional prebiotic benefits.

METHODS

This study evaluated the effects of a nutraceutical supplement, Slim, on the modulation of gut microbiota in obese mice induced by a high-fat diet.

RESULTS

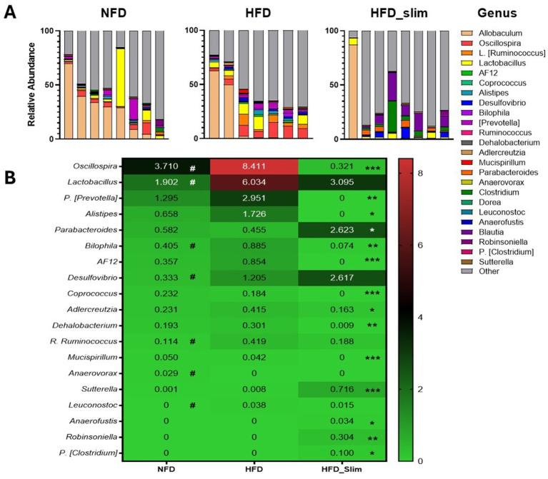
Our results demonstrated that Slim supplementation significantly improved lipid metabolism, reshaped colon histomorphology, and decreased levels of , which were correlated with VLDL-c and triglycerides.

DISCUSSION

We suggest these effects are driven by a duplibiotic effect, resulting from the synergistic action of the bioactive compounds.

摘要

引言

生物活性化合物和全食物已成为解决与肥胖相关的肠道微生物群失调的有前景的干预措施。小檗碱和辅酶Q10等化合物因其在管理代谢综合征和发挥抗氧化作用方面的作用而广为人知,而富含纤维和抗氧化剂的甜菜粕则通过额外的益生元益处增强肠道健康。

方法

本研究评估了一种营养补充剂Slim对高脂饮食诱导的肥胖小鼠肠道微生物群调节的影响。

结果

我们的结果表明,补充Slim可显著改善脂质代谢,重塑结肠组织形态,并降低与极低密度脂蛋白胆固醇(VLDL-c)和甘油三酯相关的水平。

讨论

我们认为这些作用是由双益生菌效应驱动的,这是生物活性化合物协同作用的结果。

https://cdn.ncbi.nlm.nih.gov/pmc/blobs/a994/11997693/c0dac15c750b/fmicb-16-1494994-g001.jpg

文献AI研究员

20分钟写一篇综述,助力文献阅读效率提升50倍。

立即体验

用中文搜PubMed

大模型驱动的PubMed中文搜索引擎

马上搜索

文档翻译

学术文献翻译模型,支持多种主流文档格式。

立即体验