Suppr超能文献

YTHDF1的核积累在DNA损伤反应中调节mRNA剪接。

Nuclear accumulation of YTHDF1 regulates mRNA splicing in the DNA damage response.

作者信息

Hou Jingyu, Gao Yunyi, Han Bing, Yan Sujun, Wei Saisai, Gao Xiangwei

机构信息

Department of Clinical Laboratory of Sir Run Run Shaw Hospital, and School of Public Health, Zhejiang University School of Medicine, Hangzhou 310058, China.

Key Laboratory of Laparoscopic Technology of Zhejiang Province, Department of General Surgery, Sir Run-Run Shaw Hospital, Zhejiang University School of Medicine, Hangzhou 310016, China.

出版信息

Sci Adv. 2025 Apr 18;11(16):eado7660. doi: 10.1126/sciadv.ado7660. Epub 2025 Apr 16.

Abstract

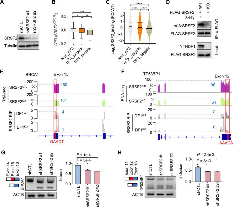
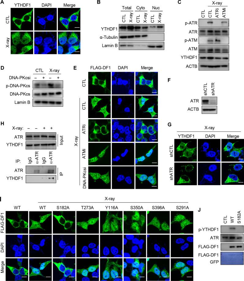
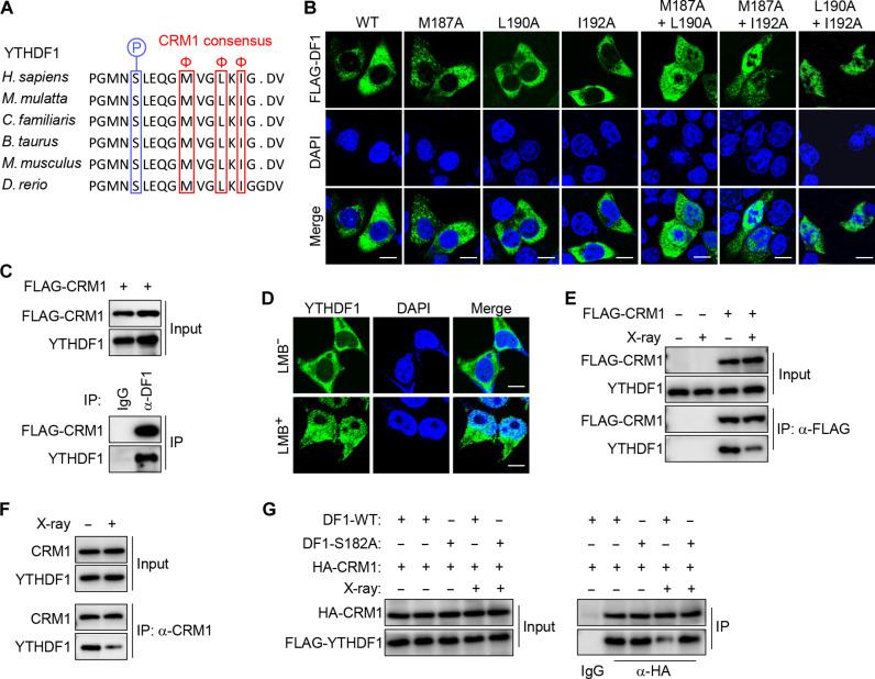
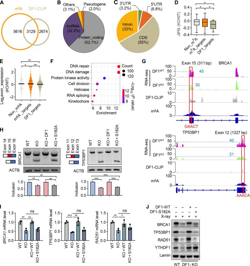
YTH domain-containing family protein 1 (YTHDF1), a reader of N6-methyladenosine (mA), has been implicated in regulating RNA metabolism in the cytosol. Here, we report a role of YTHDF1 within the nucleus in response to genotoxic stress. Upon radiation, YTHDF1 is phosphorylated at serine-182 in an ataxia telangiectasia and Rad3-related-dependent manner. This phosphorylation inhibits exportin 1-mediated nuclear export of YTHDF1, resulting in its accumulation within the nucleus. Nuclear YTHDF1 enhances the binding capacity of serine- and arginine-rich splicing factor 2 to a group of mA-modified exons, leading to increased exon inclusion. Specifically, YTHDF1 promotes splicing and expression of DNA repair genes, such as and , thereby mitigating excessive DNA damage. Depletion of YTHDF1 sensitizes cancer cells to radiation treatment. Together, our study reveals a crucial role of YTHDF1 in mA-mediated messenger RNA splicing in the DNA damage response, proposing it as a potential target for radiation therapy.

摘要

含YTH结构域家族蛋白1(YTHDF1)是一种N6-甲基腺苷(m6A)的读取蛋白,已被证明参与调节细胞质中的RNA代谢。在此,我们报道了YTHDF1在细胞核中对基因毒性应激的反应中的作用。辐射后,YTHDF1在丝氨酸182位点以共济失调毛细血管扩张症和Rad3相关蛋白(ATR)依赖的方式发生磷酸化。这种磷酸化抑制了输出蛋白1介导的YTHDF1的核输出,导致其在细胞核内积累。细胞核中的YTHDF1增强了富含丝氨酸和精氨酸的剪接因子2与一组m6A修饰外显子的结合能力,导致外显子包含增加。具体而言,YTHDF1促进DNA修复基因(如 和 )的剪接和表达,从而减轻过度的DNA损伤。YTHDF1的缺失使癌细胞对放射治疗敏感。总之,我们的研究揭示了YTHDF1在DNA损伤反应中m6A介导的信使RNA剪接中的关键作用,表明它是放射治疗的潜在靶点。

https://cdn.ncbi.nlm.nih.gov/pmc/blobs/064b/12002136/4df29f53c47e/sciadv.ado7660-f1.jpg

文献AI研究员

20分钟写一篇综述,助力文献阅读效率提升50倍。

立即体验

用中文搜PubMed

大模型驱动的PubMed中文搜索引擎

马上搜索

文档翻译

学术文献翻译模型,支持多种主流文档格式。

立即体验