Suppr超能文献

HIF-1α 诱导的 m6A 阅读器 YTHDF1 通过促进 ATG2A 和 ATG14 的翻译,驱动肝癌的缺氧诱导自噬和恶性转化。

HIF-1α-induced expression of m6A reader YTHDF1 drives hypoxia-induced autophagy and malignancy of hepatocellular carcinoma by promoting ATG2A and ATG14 translation.

机构信息

Hepatobiliary Center, The First Affiliated Hospital of Nanjing Medical University; Key Laboratory of Liver Transplantation, Chinese Academy of Medical Sciences; NHC Key Laboratory of Living Donor Liver Transplantation (Nanjing Medical University), Nanjing, Jiangsu Province, China.

School of Medicine, Southeast University, Nanjing, China.

出版信息

Signal Transduct Target Ther. 2021 Feb 23;6(1):76. doi: 10.1038/s41392-020-00453-8.

Abstract

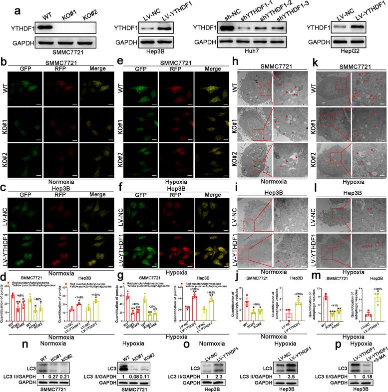
N6-methyladenosine (m6A), and its reader protein YTHDF1, play a pivotal role in human tumorigenesis by affecting nearly every stage of RNA metabolism. Autophagy activation is one of the ways by which cancer cells survive hypoxia. However, the possible involvement of m6A modification of mRNA in hypoxia-induced autophagy was unexplored in human hepatocellular carcinoma (HCC). In this study, specific variations in YTHDF1 expression were detected in YTHDF1-overexpressing, -knockout, and -knockdown HCC cells, HCC organoids, and HCC patient-derived xenograft (PDX) murine models. YTHDF1 expression and hypoxia-induced autophagy were significantly correlated in vitro; significant overexpression of YTHDF1 in HCC tissues was associated with poor prognosis. Multivariate cox regression analysis identified YTHDF1 expression as an independent prognostic factor in patients with HCC. Multiple HCC models confirmed that YTHDF1 deficiency inhibited HCC autophagy, growth, and metastasis. Luciferase reporter assays and chromatin immunoprecipitation demonstrated that HIF-1α regulated YTHDF1 transcription by directly binding to its promoter region under hypoxia. The results of methylated RNA immunoprecipitation sequencing, proteomics, and polysome profiling indicated that YTHDF1 contributed to the translation of autophagy-related genes ATG2A and ATG14 by binding to m6A-modified ATG2A and ATG14 mRNA, thus facilitating autophagy and autophagy-related malignancy of HCC. Taken together, HIF-1α-induced YTHDF1 expression was associated with hypoxia-induced autophagy and autophagy-related HCC progression via promoting translation of autophagy-related genes ATG2A and ATG14 in a m6A-dependent manner. Our findings suggest that YTHDF1 is a potential prognostic biomarker and therapeutic target for patients with HCC.

摘要

N6-甲基腺苷(m6A)及其读蛋白 YTHDF1 通过影响 RNA 代谢的几乎每个阶段在人类肿瘤发生中发挥关键作用。自噬激活是癌细胞在缺氧环境下存活的途径之一。然而,m6A 修饰的 mRNA 参与缺氧诱导的自噬在人类肝细胞癌(HCC)中尚未被探索。在这项研究中,在 YTHDF1 过表达、敲除和敲低 HCC 细胞、HCC 类器官和 HCC 患者来源异种移植(PDX)小鼠模型中检测到 YTHDF1 表达的特定变化。YTHDF1 表达和缺氧诱导的自噬在体外显著相关;HCC 组织中 YTHDF1 的显著过表达与预后不良相关。多变量 Cox 回归分析确定 YTHDF1 表达是 HCC 患者的独立预后因素。多种 HCC 模型证实,YTHDF1 缺失抑制 HCC 自噬、生长和转移。荧光素酶报告基因检测和染色质免疫沉淀实验表明,HIF-1α 在缺氧下通过直接结合其启动子区域调节 YTHDF1 的转录。甲基化 RNA 免疫沉淀测序、蛋白质组学和多核糖体谱分析表明,YTHDF1 通过结合 m6A 修饰的 ATG2A 和 ATG14 mRNA 促进自噬相关基因 ATG2A 和 ATG14 的翻译,从而促进自噬和自噬相关的 HCC 恶性进展。综上所述,HIF-1α 诱导的 YTHDF1 表达与缺氧诱导的自噬和自噬相关的 HCC 进展相关,通过促进自噬相关基因 ATG2A 和 ATG14 的翻译,从而促进自噬和自噬相关的 HCC 恶性进展。这些发现表明 YTHDF1 是 HCC 患者的潜在预后生物标志物和治疗靶点。

https://cdn.ncbi.nlm.nih.gov/pmc/blobs/90f3/7900110/5fa4dbfed7f3/41392_2020_453_Fig1_HTML.jpg

文献AI研究员

20分钟写一篇综述,助力文献阅读效率提升50倍。

立即体验

用中文搜PubMed

大模型驱动的PubMed中文搜索引擎

马上搜索

文档翻译

学术文献翻译模型,支持多种主流文档格式。

立即体验