Suppr超能文献

HIF-1α 诱导的 m6A 阅读器 YTHDF1 的表达通过促进 SLC7A11 翻译来抑制髓核细胞的铁死亡。

HIF-1α-induced expression of the m6A reader YTHDF1 inhibits the ferroptosis of nucleus pulposus cells by promoting SLC7A11 translation.

机构信息

Department of Orthopedics, Huashan Hospital, Fudan University, Shanghai, China.

出版信息

Aging Cell. 2024 Sep;23(9):e14210. doi: 10.1111/acel.14210. Epub 2024 May 23.

Abstract

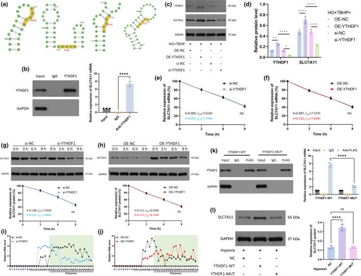
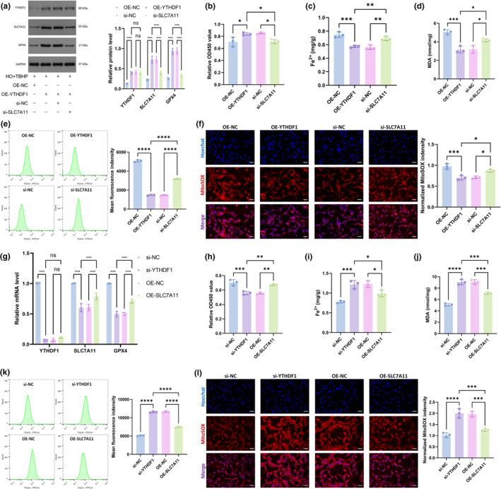
The nucleus pulposus is in a hypoxic environment in the human body, and when intervertebral disc degeneration (IVDD) occurs, the hypoxic environment is disrupted. Nucleus pulposus cell (NPC) ferroptosis is one of the causes of IVDD. N6-methyladenosine (m6A) and its reader protein YTHDF1 regulate cellular activities by affecting RNA metabolism. However, the regulation of ferroptosis in NPCs by m6A-modified RNAs under hypoxic conditions has not been as well studied. In this study, through in vitro and in vivo experiments, we explored the underlying mechanism of HIF-1α and YTHDF1 in regulating ferroptosis in NPCs. The results indicated that the overexpression of HIF-1α or YTHDF1 suppressed NPC ferroptosis; conversely, the knockdown of HIF-1α or YTHDF1 increased ferroptosis levels in NPCs. Luciferase reporter assays and chromatin immunoprecipitation demonstrated that HIF-1α regulated YTHDF1 transcription by directly binding to its promoter region. Polysome profiling results showed that YTHDF1 promoted the translation of SLC7A11 and consequently the expression of the anti-ferroptosis protein GPX4 by binding to m6A-modified SLC7A11 mRNA. In conclusion, HIF-1α-induced YTHDF1 expression reduces NPC ferroptosis and delays IVDD by promoting SLC7A11 translation in a m6A-dependent manner.

摘要

人体中的髓核组织处于缺氧环境中,而当椎间盘发生退行性病变(IVDD)时,这种缺氧环境会被打破。髓核细胞(NPC)的铁死亡是 IVDD 的原因之一。N6-甲基腺苷(m6A)及其读蛋白 YTHDF1 通过影响 RNA 代谢来调节细胞活动。然而,m6A 修饰的 RNA 对 NPC 铁死亡的调控在缺氧条件下尚未得到充分研究。在这项研究中,我们通过体外和体内实验,探讨了 HIF-1α和 YTHDF1 在调节 NPC 铁死亡中的潜在机制。结果表明,HIF-1α或 YTHDF1 的过表达抑制了 NPC 的铁死亡;相反,HIF-1α或 YTHDF1 的敲低则增加了 NPC 中的铁死亡水平。荧光素酶报告基因实验和染色质免疫沉淀实验表明,HIF-1α通过直接结合其启动子区域来调节 YTHDF1 的转录。多核糖体谱分析结果表明,YTHDF1 通过与 m6A 修饰的 SLC7A11 mRNA 结合,促进 SLC7A11 的翻译,从而表达抗铁死亡蛋白 GPX4。综上所述,HIF-1α诱导的 YTHDF1 表达通过促进 SLC7A11 翻译,从而减少 NPC 铁死亡并延缓 IVDD,这种作用是依赖于 m6A 的。

https://cdn.ncbi.nlm.nih.gov/pmc/blobs/ca46/11488328/6a3ac46b1f9d/ACEL-23-e14210-g007.jpg

文献AI研究员

20分钟写一篇综述,助力文献阅读效率提升50倍。

立即体验

用中文搜PubMed

大模型驱动的PubMed中文搜索引擎

马上搜索

文档翻译

学术文献翻译模型,支持多种主流文档格式。

立即体验