Suppr超能文献

癌细胞来源的外泌体miR-34a通过抑制巨噬细胞的M2极化来抑制胰腺腺癌细胞的恶性进展。

Cancer cell-derived exosomal miR-34a inhibits the malignant progression of pancreatic adenocarcinoma cells by restraining the M2 polarization of macrophages.

作者信息

Long Kui, Kui Xiang, Zeng Qingbin, Dong Wenzhi

机构信息

Department of Three Wards of Hepatobiliary Surgery, The Second Affiliated Hospital of Kunming Medical University, Kunming, Yunnan.

Department of Pathology, The Second Affiliated Hospital of Kunming Medical University, Kunming, Yunnan.

出版信息

Eur J Histochem. 2025 Apr 7;69(2). doi: 10.4081/ejh.2025.4176. Epub 2025 Apr 17.

Abstract

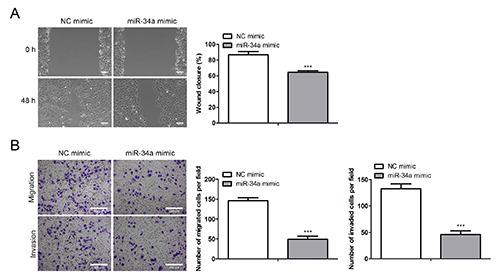
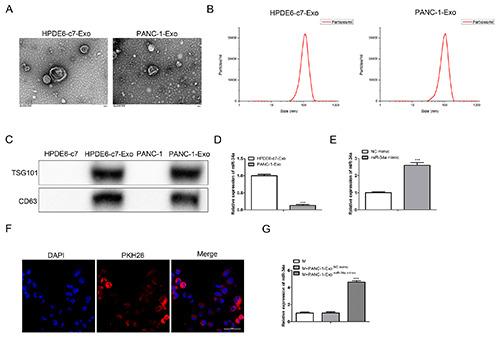
This study aimed to investigate the crosstalk mechanism between pancreatic cancer (PAC) cells and M2 tumor-associated macrophages induced by tumor-derived exosomal miR-34a. MicroRNA and mRNA expression levels were detected using RT-qPCR. Cell Counting Kit-8, wound-healing, transwell assays and flow cytometry were respectively employed to assess cell proliferation, migration, invasion and apoptosis. Enzyme-linked immunosorbent assay was utilized to determine cytokine secretion. Transmission electron microscopy and nanoparticle tracking analyses were performed to detect the exosome morphology and particle size. Phagocytosis of exosomes by macrophages was verified by PKH26 labeling. The effects of exosome-treated macrophages on the epithelial-mesenchymal transition, invasion, and migration of PANC-1 cells were investigated using coculture experiments. The identification of miR-34a's potential targets were determined with TargetScan and validated by a dual-luciferase reporter assay. miR-34a was expressed at low levels in PAC tissues, cells, and exosomes. The overexpression of miR-34a restrains the malignant progression of PANC-1 cells. After miR-34a-overexpressed PANC-1-derived exosomes were phagocytosed by macrophages, the process of M2 polarization in macrophages was obstructed, leading to the suppression of epithelial-mesenchymal transition, migration, and invasion of the cocultured PANC-1 cells. Suppressor of cytokine signaling 3 is a direct target of miR-34a. MiR-34a negatively modulates the suppressor of cytokine signaling 3 to prevent the M2 polarization of macrophages by engaging the Janus kinase/signal transducers and activators of the transcription pathway and influencing the malignancy of PAC cells.  miR-34a in cancer cell-derived exosomes inhibits the malignant progression of pancreatic cancer cells by restraining M2 polarization of macrophages.

摘要

本研究旨在探讨肿瘤来源的外泌体miR-34a诱导的胰腺癌(PAC)细胞与M2肿瘤相关巨噬细胞之间的串扰机制。采用RT-qPCR检测微小RNA和mRNA表达水平。分别采用细胞计数试剂盒-8、伤口愈合实验、Transwell实验和流式细胞术评估细胞增殖、迁移、侵袭和凋亡。利用酶联免疫吸附测定法测定细胞因子分泌。进行透射电子显微镜和纳米颗粒跟踪分析以检测外泌体形态和粒径。通过PKH26标记验证巨噬细胞对外泌体的吞噬作用。使用共培养实验研究经外泌体处理的巨噬细胞对PANC-1细胞上皮-间质转化、侵袭和迁移的影响。用TargetScan确定miR-34a潜在靶标的鉴定,并通过双荧光素酶报告基因测定法进行验证。miR-34a在PAC组织、细胞和外泌体中低表达。miR-34a的过表达抑制PANC-1细胞的恶性进展。巨噬细胞吞噬miR-34a过表达的PANC-1来源的外泌体后,巨噬细胞中M2极化过程受到阻碍,导致共培养的PANC-1细胞的上皮-间质转化、迁移和侵袭受到抑制。细胞因子信号传导抑制因子3是miR-34a的直接靶标。miR-34a通过参与Janus激酶/信号转导子和转录激活子途径并影响PAC细胞的恶性程度,负向调节细胞因子信号传导抑制因子3,从而阻止巨噬细胞的M2极化。癌细胞来源的外泌体中的miR-34a通过抑制巨噬细胞的M2极化来抑制胰腺癌细胞的恶性进展。

https://cdn.ncbi.nlm.nih.gov/pmc/blobs/610c/12051414/395346d0b53b/ejh-69-2-4176-g001.jpg

文献AI研究员

20分钟写一篇综述,助力文献阅读效率提升50倍。

立即体验

用中文搜PubMed

大模型驱动的PubMed中文搜索引擎

马上搜索

文档翻译

学术文献翻译模型,支持多种主流文档格式。

立即体验