Suppr超能文献

信使核糖核酸疫苗的可电离脂质纳米颗粒通过Toll样受体4引发核因子κB和干扰素调节因子反应。

Ionizable lipid nanoparticles of mRNA vaccines elicit NF-κB and IRF responses through toll-like receptor 4.

作者信息

Zelkoski Amanda E, Lu Zhongyan, Sukumar Gauthaman, Dalgard Clifton, Said Hooda, Alameh Mohamad-Gabriel, Mitre Edward, Malloy Allison M W

机构信息

Department of Pediatrics, Uniformed Services University of Health Sciences, Bethesda, MD, USA.

Henry M Jackson Foundation for the Advancement of Military Medicine, Bethesda, MD, USA.

出版信息

NPJ Vaccines. 2025 Apr 17;10(1):73. doi: 10.1038/s41541-025-01124-x.

Abstract

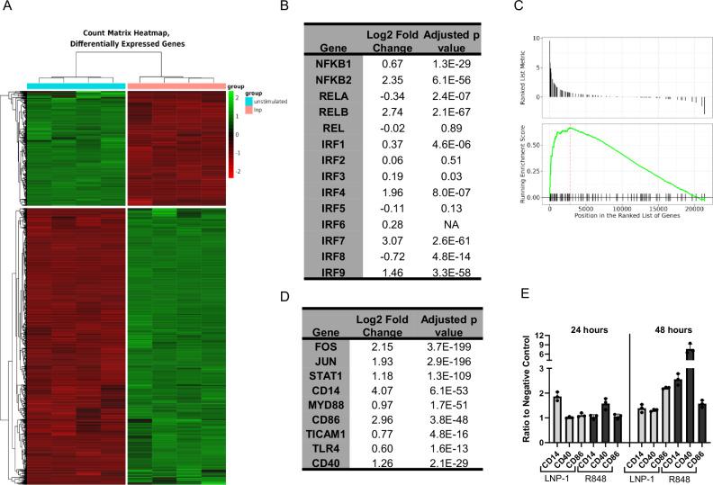
Ionizable lipid nanoparticles (LNP) that have enabled the success of messenger RNA (mRNA) vaccines have been shown to be immunostimulatory in the absence of mRNA. However, the mechanisms through which they activate innate immune cells is incompletely understood. Using a monocyte cell line, we compared the ability of three LNP formulations to activate transcription factors Nuclear Factor-kappa B (NF-κB) and Interferon Regulatory Factor (IRF). Comparison of signaling in knockout cell lines illustrated a role for Toll-like receptor (TLR) 4 in initiation of this signaling cascade and the contribution of the ionizable lipid component. Activation induced by empty LNPs was similar to that induced by LNPs containing mRNA, indicating that LNPs may provide the majority of innate stimulation for the mRNA vaccine platform. Our findings demonstrate that ionizable lipids within LNPs signal through TLR4 to activate NF-κB and IRF, identifying a mechanism for innate activation that can be optimized for adjuvant design.

摘要

已证明,能够使信使核糖核酸(mRNA)疫苗取得成功的可电离脂质纳米颗粒(LNP)在没有mRNA的情况下具有免疫刺激作用。然而,它们激活先天免疫细胞的机制尚未完全明确。我们使用一种单核细胞系,比较了三种LNP制剂激活转录因子核因子κB(NF-κB)和干扰素调节因子(IRF)的能力。在基因敲除细胞系中的信号传导比较表明,Toll样受体(TLR)4在该信号级联反应的启动中发挥作用,以及可电离脂质成分的贡献。空LNP诱导的激活与含mRNA的LNP诱导的激活相似,这表明LNP可能为mRNA疫苗平台提供了大部分先天刺激。我们的研究结果表明,LNP中的可电离脂质通过TLR4发出信号以激活NF-κB和IRF,确定了一种可针对佐剂设计进行优化的先天激活机制。

https://cdn.ncbi.nlm.nih.gov/pmc/blobs/d6de/12006303/8fb8fb80e1e6/41541_2025_1124_Fig1_HTML.jpg

文献AI研究员

20分钟写一篇综述,助力文献阅读效率提升50倍。

立即体验

用中文搜PubMed

大模型驱动的PubMed中文搜索引擎

马上搜索

文档翻译

学术文献翻译模型,支持多种主流文档格式。

立即体验