Suppr超能文献

基于机器学习的膀胱癌干性特征表征及干性亚型分类器的构建

Machine learning-based characterization of stemness features and construction of a stemness subtype classifier for bladder cancer.

作者信息

Qiu Heping, Deng Xiaolin, Zha Jing, Wu Lihua, Liu Haonan, Lu Yichen, Zhang Xinji

机构信息

Department of Urology, the Second Affiliated Hospital of Nanchang University, Nanchang, 330000, China.

Department of Urology, Ganzhou People's Hospital, Ganzhou, 341000, China.

出版信息

BMC Cancer. 2025 Apr 17;25(1):717. doi: 10.1186/s12885-025-14109-9.

Abstract

BACKGROUND

Bladder cancer (BLCA) is a highly heterogeneous disease that presents challenges in predicting prognosis and treatment response. Cancer stem cells are key drivers of tumor development, progression, metastasis, and treatment resistance. The features and prognostic significance of stemness in bladder cancer need further investigation.

METHODS

We used bladder cancer datasets from the TCGA and GEO databases, based on stemness gene sets from the StemChecker database, to identify stemness subtypes using the consensus clustering algorithm. We calculated the mRNA expression-based stemness index (mRNAsi) using the OCLR algorithm. We compared the differences in overall survival, genomic characteristics, tumor microenvironment, and treatment response between the stemness subtypes. We constructed the stemness subtype classifier using machine learning algorithms such as LASSO regression, random forest, and multivariate logistic regression. The function of the classifier gene was validated through experiments.

RESULTS

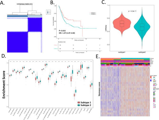
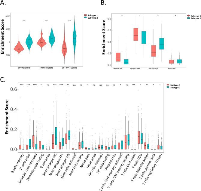
We divided bladder cancer patients into two subtypes based on the enrichment scores of stemness gene sets. Patients within subtype 1 have a higher mRNAsi score, a better survival rate, an antitumor microenvironment, and higher sensitivity to immunotherapy, while patients within subtype 2 show higher aneuploidy scores, greater homologous recombination defects, an elevated tumor mutation burden, and increased chemotherapy sensitivity. We constructed a stemness subtype classifier based on six differentially expressed genes between the two subtypes. The classifier demonstrated good performance in predicting prognosis on three additional datasets from the GEO database and two non-muscle invasive bladder cancer datasets. Through tumor sphere formation experiments and western blotting, we found that TNFAIP6, out of the six classifier genes, maintains stemness. TNFAIP6 silencing also facilitated the chemotherapy response of cisplatin, docetaxel, and paclitaxel on bladder cancer cells. Furthermore, decreasing TNFAIP6 expression caused the immune checkpoint gene PD-L1 to downregulate.

CONCLUSION

This study provided valuable insights into the heterogeneity of BLCA stemness, and the stemness subtype classifier may facilitate molecular classification and personalized treatment selection for BLCA patients. Besides, TNFAIP6 may serve as a potential future stemness target guiding bladder cancer chemotherapy and immunotherapy.

摘要

背景

膀胱癌(BLCA)是一种高度异质性疾病,在预测预后和治疗反应方面存在挑战。癌症干细胞是肿瘤发生、发展、转移和治疗耐药的关键驱动因素。膀胱癌干性的特征和预后意义需要进一步研究。

方法

我们使用来自TCGA和GEO数据库的膀胱癌数据集,基于来自StemChecker数据库的干性基因集,使用共识聚类算法识别干性亚型。我们使用OCLR算法计算基于mRNA表达的干性指数(mRNAsi)。我们比较了干性亚型之间在总生存期、基因组特征、肿瘤微环境和治疗反应方面的差异。我们使用LASSO回归、随机森林和多变量逻辑回归等机器学习算法构建干性亚型分类器。通过实验验证了分类器基因的功能。

结果

我们根据干性基因集的富集分数将膀胱癌患者分为两个亚型。亚型1中的患者具有较高的mRNAsi评分、较好的生存率、抗肿瘤微环境以及对免疫治疗的更高敏感性,而亚型2中的患者显示出更高的非整倍体评分、更大的同源重组缺陷、升高的肿瘤突变负担以及增加的化疗敏感性。我们基于两个亚型之间的六个差异表达基因构建了一个干性亚型分类器。该分类器在预测来自GEO数据库的另外三个数据集和两个非肌层浸润性膀胱癌数据集的预后方面表现良好。通过肿瘤球形成实验和蛋白质印迹法,我们发现六个分类器基因中的TNFAIP6维持干性。TNFAIP6沉默也促进了顺铂、多西他赛和紫杉醇对膀胱癌细胞的化疗反应。此外,降低TNFAIP6表达导致免疫检查点基因PD-L1下调。

结论

本研究为BLCA干性的异质性提供了有价值的见解,干性亚型分类器可能有助于BLCA患者的分子分类和个性化治疗选择。此外,TNFAIP6可能作为未来指导膀胱癌化疗和免疫治疗的潜在干性靶点。

https://cdn.ncbi.nlm.nih.gov/pmc/blobs/e7cc/12004775/4c5ea1b238b7/12885_2025_14109_Fig1_HTML.jpg

文献AI研究员

20分钟写一篇综述,助力文献阅读效率提升50倍。

立即体验

用中文搜PubMed

大模型驱动的PubMed中文搜索引擎

马上搜索

文档翻译

学术文献翻译模型,支持多种主流文档格式。

立即体验