Suppr超能文献

短链脂肪酸在芯片肠道腺癌模型中调节抗ROR1嵌合抗原受体T细胞功能及耗竭

Short-Chain Fatty Acids Modulate Anti-ROR1 CAR T-Cell Function and Exhaustion in an Intestinal Adenocarcinoma-on-Chip Model.

作者信息

Wegner Valentin D, Feile Adrian, Alb Miriam, Hudecek Michael, Hewitt Philip, Mosig Alexander S

机构信息

Institute of Biochemistry II, Jena University Hospital, 07747, Jena, Germany.

Lehrstuhl für Zelluläre Immuntherapie, Medizinische Klinik und Poliklinik II, Universitätsklinikum Würzburg, 97080, Würzburg, Germany.

出版信息

Adv Healthc Mater. 2025 May;14(13):e2405003. doi: 10.1002/adhm.202405003. Epub 2025 Apr 18.

Abstract

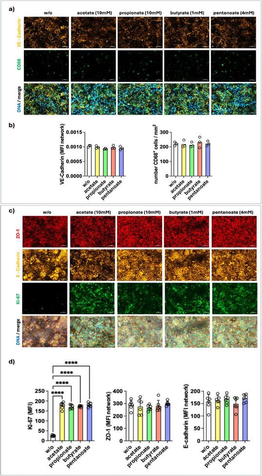
Chimeric antigen receptor (CAR) T-cell therapy represents a promising approach for cancer treatment, with receptor tyrosine kinase-like orphan receptor 1 (ROR1) emerging as a novel target in malignancies. This study investigates how short-chain fatty acids (SCFAs), key microbiota-derived metabolites, modulate anti-ROR1 CAR T-cell efficacy using a physiologically relevant intestinal adenocarcinoma-on-chip model that replicates the human intestinal microenvironment. The findings demonstrate that propionate and butyrate inhibit anti-ROR1 CAR T-cell function by reducing infiltration, cytotoxicity, and cytokine release while preserving junctional integrity within the tumor model. Mechanistically, these SCFAs inhibit histone deacetylase activity and promote a phenotype switch toward regulatory T-cells, as indicated by increased expression of FoxP3 and RORγt. Additionally, propionate and butyrate upregulate PD-1 and TIM-3, markers of T-cell exhaustion and immune tolerance, and induce a dose- and time-dependent reduction in proinflammatory cytokines. In contrast, acetate and pentanoate promote a proinflammatory T helper 17 phenotype. These results highlight the immunomodulatory effects of SCFAs on CAR T-cell function, emphasizing the need to consider microbiota-derived metabolites in CAR T-cell therapies.

摘要

嵌合抗原受体(CAR)T细胞疗法是一种很有前景的癌症治疗方法,受体酪氨酸激酶样孤儿受体1(ROR1)已成为恶性肿瘤的一个新靶点。本研究使用一种生理相关的肠道腺癌芯片模型来模拟人类肠道微环境,该模型可复制人类肠道微环境,研究关键的微生物群衍生代谢物短链脂肪酸(SCFAs)如何调节抗ROR1 CAR T细胞的疗效。研究结果表明,丙酸盐和丁酸盐通过减少浸润、细胞毒性和细胞因子释放来抑制抗ROR1 CAR T细胞功能,同时保持肿瘤模型内的连接完整性。从机制上讲,这些短链脂肪酸抑制组蛋白脱乙酰酶活性,并促进向调节性T细胞的表型转换,这表现为FoxP3和RORγt的表达增加。此外,丙酸盐和丁酸盐上调T细胞耗竭和免疫耐受的标志物PD-1和TIM-3,并诱导促炎细胞因子剂量和时间依赖性减少。相比之下,乙酸盐和戊酸盐促进促炎性辅助性T细胞17表型。这些结果突出了短链脂肪酸对CAR T细胞功能的免疫调节作用,强调了在CAR T细胞疗法中需要考虑微生物群衍生代谢物。

https://cdn.ncbi.nlm.nih.gov/pmc/blobs/e022/12083441/0aedcb41adec/ADHM-14-0-g001.jpg

文献AI研究员

20分钟写一篇综述,助力文献阅读效率提升50倍。

立即体验

用中文搜PubMed

大模型驱动的PubMed中文搜索引擎

马上搜索

文档翻译

学术文献翻译模型,支持多种主流文档格式。

立即体验