Suppr超能文献

CD4 T 细胞在 CAR T 细胞治疗中驱动细胞因子释放综合征的主要作用。

A major role for CD4 T cells in driving cytokine release syndrome during CAR T cell therapy.

机构信息

Institut Pasteur, Université Paris Cité, INSERM U1223, Dynamics of Immune Responses Unit, Équipe Labellisée Ligue Contre le Cancer, 75015 Paris, France.

Université Paris Cité, Hôpital Saint-Louis, AP-HP Nord, Laboratoire d'Immunologie, Paris, France; INSERM UMR976, Institut de Recherche St-Louis, Paris, France.

出版信息

Cell Rep Med. 2023 Sep 19;4(9):101161. doi: 10.1016/j.xcrm.2023.101161. Epub 2023 Aug 17.

Abstract

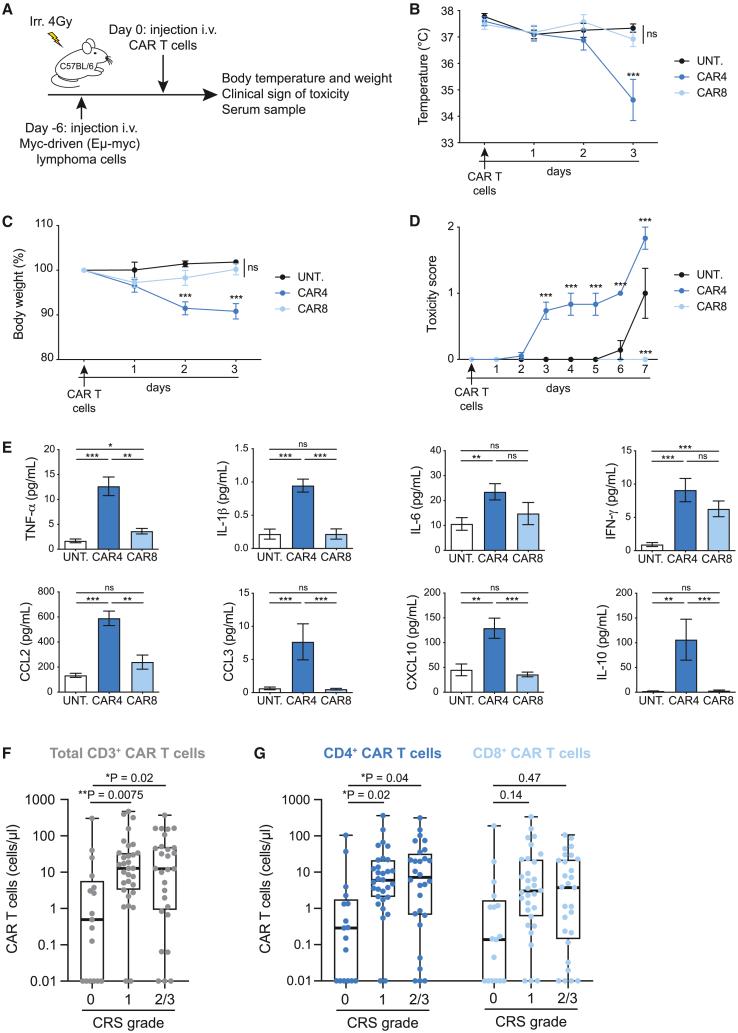
Anti-CD19 chimeric antigen receptor (CAR) T cell therapy represents a breakthrough for the treatment of B cell malignancies. Yet, it can lead to severe adverse events, including cytokine release syndrome (CRS), which may require urgent clinical management. Whether interpatient variability in CAR T cell subsets contributes to CRS is unclear. Here, we show that CD4 CAR T cells are the main drivers of CRS. Using an immunocompetent model of anti-CD19 CAR T cell therapy, we report that CD4, but not CD8, CAR T cells elicit physiological CRS-like manifestations associated with the release of inflammatory cytokines. In CAR T cell-treated patients, CRS occurrence and severity are significantly associated with high absolute values of CD4 CAR T cells in the blood. CRS in mice occurs independently of CAR T cell-derived interferon γ (IFN-γ) but requires elevated tumor burden. Thus, adjusting the CD4:CD8 CAR T cell ratio to patient tumor load may help mitigate CAR T cell-associated toxicities.

摘要

抗 CD19 嵌合抗原受体 (CAR) T 细胞疗法代表了治疗 B 细胞恶性肿瘤的突破。然而,它可能导致严重的不良反应,包括细胞因子释放综合征 (CRS),这可能需要紧急临床管理。CAR T 细胞亚群的个体间变异性是否导致 CRS 尚不清楚。在这里,我们表明 CD4 CAR T 细胞是 CRS 的主要驱动因素。使用抗 CD19 CAR T 细胞治疗的免疫功能正常模型,我们报告说,CD4,但不是 CD8,CAR T 细胞引发与炎症细胞因子释放相关的生理 CRS 样表现。在接受 CAR T 细胞治疗的患者中,CRS 的发生和严重程度与血液中 CD4 CAR T 细胞的绝对值显著相关。在小鼠中,CRS 的发生独立于 CAR T 细胞衍生的干扰素 γ (IFN-γ),但需要升高的肿瘤负荷。因此,调整 CD4:CD8 CAR T 细胞的比例以适应患者的肿瘤负荷可能有助于减轻 CAR T 细胞相关的毒性。

https://cdn.ncbi.nlm.nih.gov/pmc/blobs/c381/10518592/50aa2aa80035/fx1.jpg

文献AI研究员

20分钟写一篇综述,助力文献阅读效率提升50倍。

立即体验

用中文搜PubMed

大模型驱动的PubMed中文搜索引擎

马上搜索

文档翻译

学术文献翻译模型,支持多种主流文档格式。

立即体验