Suppr超能文献

抗肿瘤反应过程中多功能自然杀伤细胞衔接器的表征及比较分析

Characterization and comparative analysis of multifunctional natural killer cell engagers during antitumor responses.

作者信息

Lin Hang, Case Ryan, Wei Kathy Y, Eres Ittai, Alba Benjamin M, Kaner Joelle, Wu Yen-Chi, Yamawaki Tracy M, Mostafavi Mina, Zhou Hong, Ma Hayley, Manzanillo Paolo, Deng Weiwen

机构信息

Amgen Research, South San Francisco, CA 94080, USA; Amgen R&D Postdoctoral Fellows Program, South San Francisco, CA 94080, USA.

Amgen Research, South San Francisco, CA 94080, USA.

出版信息

Cell Rep Med. 2025 May 20;6(5):102117. doi: 10.1016/j.xcrm.2025.102117. Epub 2025 May 2.

Abstract

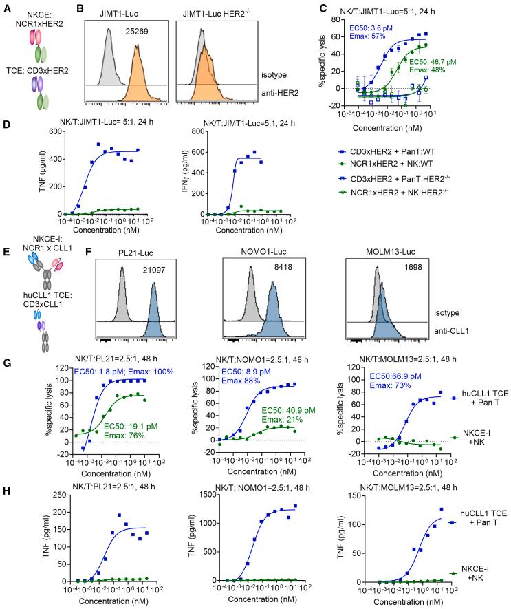
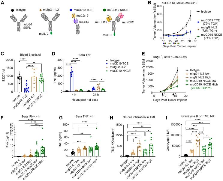
T cell engagers (TCEs) are transformational oncology therapies but are limited in use due to the induction of cytokine release syndrome (CRS). In comparison to T cells, natural killer (NK) cells produce fewer cytokines upon activation, leading to the exploration of NK cell engagers (NKCEs). However, why NK cells secrete fewer cytokines, such as tumor necrosis factor (TNF), and how NKCEs perform directly against TCEs remains unclear. Here, we report that relative to T cells, NK cells have reduced trafficking and processing of TNF. Systematic development and benchmarking studies show that NKCEs can be optimized to engage multiple activating receptors and incorporate interleukin (IL)-2, thereby increasing their potency and durability. Furthermore, comparative studies of NKCE, IL-2, and TCE therapy in animal tumor models reveal both common and distinct therapeutic benefits. Our results provide a blueprint for the development of multifunctional NKCEs, which may serve as an alternative to current TCE therapies.

摘要

T细胞衔接器(TCEs)是变革性的肿瘤治疗方法,但由于会引发细胞因子释放综合征(CRS),其应用受到限制。与T细胞相比,自然杀伤(NK)细胞在激活时产生的细胞因子较少,这促使人们探索NK细胞衔接器(NKCEs)。然而,NK细胞分泌较少细胞因子(如肿瘤坏死因子(TNF))的原因以及NKCEs相对于TCEs的直接作用机制仍不清楚。在此,我们报告相对于T细胞,NK细胞对TNF的运输和加工减少。系统性的开发和基准研究表明,NKCEs可以进行优化,以结合多种激活受体并加入白细胞介素(IL)-2,从而提高其效力和持久性。此外,在动物肿瘤模型中对NKCE、IL-2和TCE治疗的比较研究揭示了共同的和独特的治疗益处。我们的结果为多功能NKCEs的开发提供了蓝图,其可作为当前TCE治疗的替代方案。

https://cdn.ncbi.nlm.nih.gov/pmc/blobs/0e3a/12147900/b7d22b71d3be/fx1.jpg

文献AI研究员

20分钟写一篇综述,助力文献阅读效率提升50倍。

立即体验

用中文搜PubMed

大模型驱动的PubMed中文搜索引擎

马上搜索

文档翻译

学术文献翻译模型,支持多种主流文档格式。

立即体验