Suppr超能文献

基于蛋白质组学的干性评分可衡量致癌去分化,并有助于识别可成药靶点。

Proteomic-based stemness score measures oncogenic dedifferentiation and enables the identification of druggable targets.

作者信息

Kołodziejczak-Guglas Iga, Simões Renan L S, de Souza Santos Emerson, Demicco Elizabeth G, Lazcano Segura Rossana N, Ma Weiping, Wang Pei, Geffen Yifat, Storrs Erik, Petralia Francesca, Colaprico Antonio, da Veiga Leprevost Felipe, Pugliese Pietro, Ceccarelli Michele, Noushmehr Houtan, Nesvizhskii Alexey I, Kamińska Bożena, Priebe Waldemar, Lubiński Jan, Zhang Bing, Lazar Alexander J, Kurzawa Paweł, Mesri Mehdi, Robles Ana I, Ding Li, Malta Tathiane M, Wiznerowicz Maciej

机构信息

International Institute for Molecular Oncology, 60-203 Poznań, Poland; Postgraduate School of Molecular Medicine, Medical University of Warsaw, 02-091 Warsaw, Poland.

School of Pharmaceutical Sciences of Ribeirao Preto, University of São Paulo, Ribeirão Preto 14040-903, Brazil.

出版信息

Cell Genom. 2025 Jun 11;5(6):100851. doi: 10.1016/j.xgen.2025.100851. Epub 2025 Apr 17.

Abstract

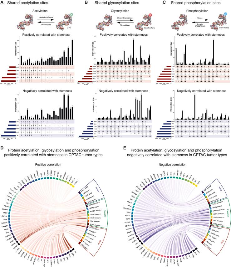
Cancer progression and therapeutic resistance are closely linked to a stemness phenotype. Here, we introduce a protein-expression-based stemness index (PROTsi) to evaluate oncogenic dedifferentiation in relation to histopathology, molecular features, and clinical outcomes. Utilizing datasets from the Clinical Proteomic Tumor Analysis Consortium across 11 tumor types, we validate PROTsi's effectiveness in accurately quantifying stem-like features. Through integration of PROTsi with multi-omics, including protein post-translational modifications, we identify molecular features associated with stemness and proteins that act as active nodes within transcriptional networks, driving tumor aggressiveness. Proteins highly correlated with stemness were identified as potential drug targets, both shared and tumor specific. These stemness-associated proteins demonstrate predictive value for clinical outcomes, as confirmed by immunohistochemistry in multiple samples. The findings emphasize PROTsi's efficacy as a valuable tool for selecting predictive protein targets, a crucial step in customizing anti-cancer therapy and advancing the clinical development of cures for cancer patients.

摘要

癌症进展和治疗耐药性与干性表型密切相关。在此,我们引入一种基于蛋白质表达的干性指数(PROTsi),以评估与组织病理学、分子特征和临床结果相关的致癌去分化。利用临床蛋白质组肿瘤分析联盟针对11种肿瘤类型的数据集,我们验证了PROTsi在准确量化干细胞样特征方面的有效性。通过将PROTsi与多组学(包括蛋白质翻译后修饰)整合,我们确定了与干性相关的分子特征以及在转录网络中作为活跃节点、驱动肿瘤侵袭性的蛋白质。与干性高度相关的蛋白质被确定为潜在的药物靶点,包括共同的和肿瘤特异性的靶点。这些与干性相关的蛋白质对临床结果具有预测价值,这在多个样本的免疫组织化学中得到了证实。这些发现强调了PROTsi作为选择预测性蛋白质靶点的宝贵工具的有效性,这是定制抗癌治疗以及推进癌症患者治愈方法临床开发的关键一步。

https://cdn.ncbi.nlm.nih.gov/pmc/blobs/0c27/12230239/38e7bdb29746/fx1.jpg

文献AI研究员

20分钟写一篇综述,助力文献阅读效率提升50倍。

立即体验

用中文搜PubMed

大模型驱动的PubMed中文搜索引擎

马上搜索

文档翻译

学术文献翻译模型,支持多种主流文档格式。

立即体验