Suppr超能文献

整合转录组学和机器学习揭示REN是肾母细胞瘤进展中肿瘤干性和NK细胞逃逸的双重调节因子。

Integrated transcriptomics and machine learning reveal REN as a dual regulator of tumor stemness and NK cell evasion in Wilms tumor progression.

作者信息

Cao Qingfei, Li Junyi, Zou Yunfei, Xu Changwen, Tang Huihui, Chen Meixue

机构信息

Department of Urology, The First Affiliated Hospital of Jinzhou Medical University, Jinzhou, Liaoning, China.

Department of Cardiology, The First Affiliated Hospital of Jinzhou Medical University, Jinzhou, Liaoning, China.

出版信息

Front Immunol. 2025 Jun 4;16:1612987. doi: 10.3389/fimmu.2025.1612987. eCollection 2025.

Abstract

INTRODUCTION

Wilms tumor (WT) is the most common pediatric kidney cancer, which presents significant therapeutic challenges, particularly in high-risk cases, due to chemotherapy resistance and immunosuppressive tumor microenvironments (TMEs). Tumor stemness and immune evasion mechanisms are implicated in poor clinical outcomes, yet the molecular drivers underpinning these processes remain inadequately understood.

METHODS

We employed an integrative approach combining single-cell RNA sequencing (scRNA-seq), spatial transcriptomics, bulk RNA-seq, and advanced machine learning techniques to uncover molecular regulators of tumor behavior in WT. A novel Cancer Stemness Prognostic Index (CSPI) was developed using machine learning algorithms to stratify WT patients by risk and histological subtype. Additionally, molecular docking simulations and in vitro functional assays were performed to validate the role of key regulators in tumor stemness and immune evasion, as well as to explore potential therapeutic strategies targeting these molecular drivers.

RESULTS

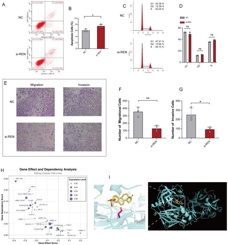
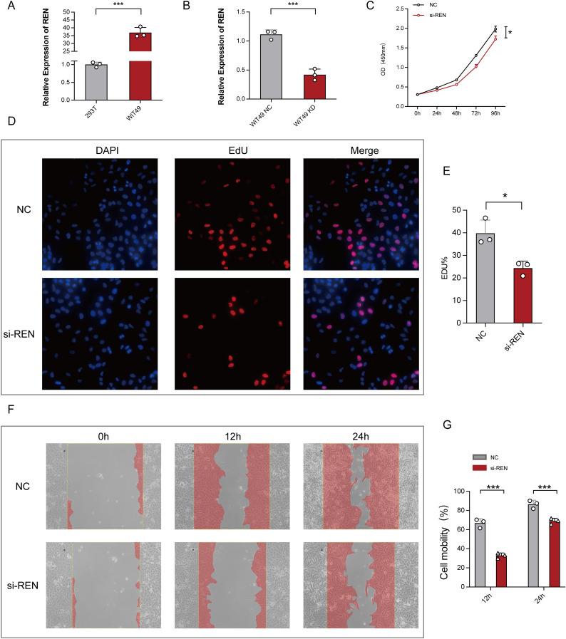
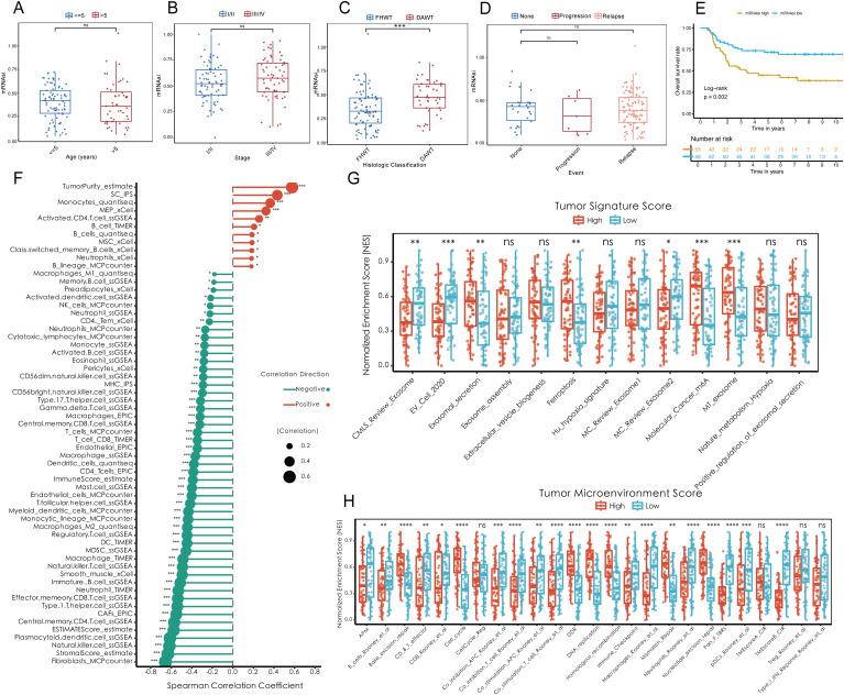
Renin gene (REN) emerged as a central regulator of tumor stemness and immune evasion in WT. High-CSPI tumors exhibited enhanced tumor stemness phenotypes, metabolic reprogramming (ROS/oxidative phosphorylation), and suppressed immune activity. Spatial transcriptomics revealed distinct histological subtype-specific localization of stemness-related gene expression and physical proximity between REN-expressing tumor cells and natural killer (NK) cells. At spatial and single-cell resolution, REN-expressing tumor cells promoted NK cell exhaustion via PTN-NCL and COL4A1-CD44 ligand-receptor interactions, while showing limited impact on T cell dysfunction. Molecular docking identified estrogen-based compounds as potential REN inhibitors. Functional assays validated REN knockdown as significantly impairing tumor proliferation, migration, and survival .

DISCUSSION

This study establishes REN as a pivotal driver of tumor stemness and immune evasion in WT, playing a dual role in promoting tumor aggressiveness and suppressing NK-mediated immune surveillance. Targeting REN offers promising therapeutic opportunities for high-risk WT cases by simultaneously inhibiting tumor progression and restoring immune function. These findings emphasize REN's potential as a transformative target for precision oncology and underscore the value of integrative transcriptomics in advancing personalized cancer treatment strategies.

摘要

引言

肾母细胞瘤(WT)是最常见的儿童肾癌,由于化疗耐药性和免疫抑制性肿瘤微环境(TME),它带来了重大的治疗挑战,尤其是在高危病例中。肿瘤干性和免疫逃逸机制与不良临床结果有关,但支撑这些过程的分子驱动因素仍未得到充分理解。

方法

我们采用了一种综合方法,结合单细胞RNA测序(scRNA-seq)、空间转录组学、批量RNA测序和先进的机器学习技术,以揭示WT中肿瘤行为的分子调节因子。使用机器学习算法开发了一种新的癌症干性预后指数(CSPI),以根据风险和组织学亚型对WT患者进行分层。此外,进行了分子对接模拟和体外功能测定,以验证关键调节因子在肿瘤干性和免疫逃逸中的作用,并探索针对这些分子驱动因素的潜在治疗策略。

结果

肾素基因(REN)成为WT中肿瘤干性和免疫逃逸的核心调节因子。高CSPI肿瘤表现出增强的肿瘤干性表型、代谢重编程(ROS/氧化磷酸化)和抑制的免疫活性。空间转录组学揭示了干性相关基因表达的不同组织学亚型特异性定位,以及表达REN的肿瘤细胞与自然杀伤(NK)细胞之间的物理接近性。在空间和单细胞分辨率下,表达REN的肿瘤细胞通过PTN-NCL和COL4A1-CD44配体-受体相互作用促进NK细胞耗竭,而对T细胞功能障碍的影响有限。分子对接确定基于雌激素的化合物为潜在的REN抑制剂。功能测定验证了REN敲低显著损害肿瘤增殖、迁移和存活。

讨论

本研究确定REN是WT中肿瘤干性和免疫逃逸的关键驱动因素,在促进肿瘤侵袭性和抑制NK介导的免疫监视方面发挥双重作用。靶向REN为高危WT病例提供了有前景的治疗机会,通过同时抑制肿瘤进展和恢复免疫功能。这些发现强调了REN作为精准肿瘤学变革性靶点的潜力,并强调了综合转录组学在推进个性化癌症治疗策略中的价值。

https://cdn.ncbi.nlm.nih.gov/pmc/blobs/213d/12174124/6500f42a0ad8/fimmu-16-1612987-g001.jpg

文献AI研究员

20分钟写一篇综述,助力文献阅读效率提升50倍。

立即体验

用中文搜PubMed

大模型驱动的PubMed中文搜索引擎

马上搜索

文档翻译

学术文献翻译模型,支持多种主流文档格式。

立即体验