Suppr超能文献

一种具有增强脂肪生成能力的独特的猪自发永生化细胞系。

A unique spontaneously immortalised cell line from pig with enhanced adipogenic capacity.

作者信息

Thrower Thomas, Riley Susanna E, Lee Seungmee, Esteves Cristina L, Xavier Donadeu F

机构信息

Division of Translational Bioscience, The Roslin Institute and Royal (Dick) School of Veterinary Studies, University of Edinburgh, Edinburgh, UK.

出版信息

NPJ Sci Food. 2025 Apr 20;9(1):52. doi: 10.1038/s41538-025-00413-y.

Abstract

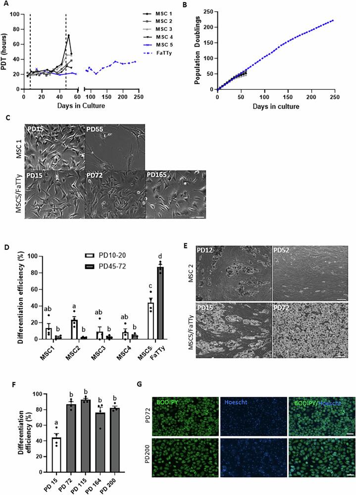
Cultivated meat promises to address some of the pressing challenges associated with large-scale production of animals for food. An important limitation to realising such promise is the lack of readily available cell lines that can be expanded robustly for scale-up culture while maintaining the capacity to differentiate into tissues of interest, namely fat and muscle. Here, we report a porcine mesenchymal stem cell line (FaTTy) which, uniquely, upon spontaneously immortalisation acquired enhanced adipogenic efficiency, close to 100%, that has now been maintained for over 200 population doublings. FaTTy is able to differentiate with high efficiency in both 2D and 3D contexts and produces mature adipocytes upon prolonged differentiation. Moreover, FaTTy adipocytes display fatty acid profiles largely similar to native pig fat but with higher monounsaturated-to-saturated ratios. FaTTy displays minor aneuploidy, characterised by lack of Y chromosome, and lacks typical genetic or functional properties of tumorigenic cells. These highly distinctive characteristics, together with its non-genetically modified nature, make FaTTy a very attractive, potentially game-changing resource for food manufacturing, and particularly cultivated meat.

摘要

培养肉有望应对与大规模养殖食用动物相关的一些紧迫挑战。实现这一前景的一个重要限制是缺乏易于获得的细胞系,这些细胞系能够在扩大培养规模时强劲扩增,同时保持分化为目标组织(即脂肪和肌肉)的能力。在此,我们报告了一种猪间充质干细胞系(FaTTy),独特的是,它在自发永生化后获得了接近100%的增强脂肪生成效率,目前已传代超过200次群体倍增。FaTTy能够在二维和三维环境中高效分化,并在长时间分化后产生成熟脂肪细胞。此外,FaTTy脂肪细胞的脂肪酸谱与天然猪脂肪基本相似,但单不饱和脂肪酸与饱和脂肪酸的比例更高。FaTTy显示出轻微的非整倍性,其特征是缺少Y染色体,并且缺乏致瘤细胞的典型遗传或功能特性。这些高度独特的特征,加上其非转基因性质,使FaTTy成为食品制造,尤其是培养肉领域极具吸引力、可能改变行业格局的资源。

https://cdn.ncbi.nlm.nih.gov/pmc/blobs/3a2a/12010005/0beb027c4501/41538_2025_413_Fig1_HTML.jpg

文献AI研究员

20分钟写一篇综述,助力文献阅读效率提升50倍。

立即体验

用中文搜PubMed

大模型驱动的PubMed中文搜索引擎

马上搜索

文档翻译

学术文献翻译模型,支持多种主流文档格式。

立即体验