Suppr超能文献

外泌体 miR-129-3p 通过抑制 PARP1 改善线粒体活性来增强肌肉功能。

ExermiR-129-3p Enhances Muscle Function by Improving Mitochondrial Activity Through PARP1 Inhibition.

作者信息

Shin Yeo Jin, Yang Jae Won, Jeong Heeyeon, Kim Joyeong, Lee Bora, Kim Ji-Won, Lee Seung-Min, Kwak Ju Yeon, Son Young Hoon, Kim Kap Jung, Yang Yong Ryoul, Kim Chuna, Kwon Ki-Sun, Lee Kwang-Pyo

机构信息

Aging Convergence Research Center, Korea Research Institute of Bioscience and Biotechnology (KRIBB), Daejeon, Republic of Korea.

Department of Bioscience, KRIBB School, Korea University of Science and Technology (UST), Daejeon, Republic of Korea.

出版信息

J Cachexia Sarcopenia Muscle. 2025 Apr;16(2):e13823. doi: 10.1002/jcsm.13823.

Abstract

BACKGROUND

Physical exercise has beneficial effects on various organs, including skeletal muscle. However, not all patients are capable of engaging in exercise to maintain muscle function, which underscores the importance of identifying molecular mechanisms of physical training that could lead to the discovery of exercise-mimicking molecules.

METHODS

This study sought to identify molecular mediators of exercise that could improve muscle function. We focused on the exercise-induced microRNA (miR)-129-3p, investigating its role and effects on mitochondrial activity both in vivo and in vitro. The expression of miR-129-3p was analysed in skeletal muscle following exercise, and its downstream effects on the poly (ADP-ribose) polymerase-1 (Parp1)-SIRT1-PGC1α signalling pathway were elucidated. Functional studies were conducted using muscle-specific overexpression of miR-129-3p in adult mice and intramuscular injection of AAV9-miR-129-3p in obese mice to assess exercise capacity and muscle strength.

RESULTS

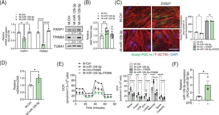
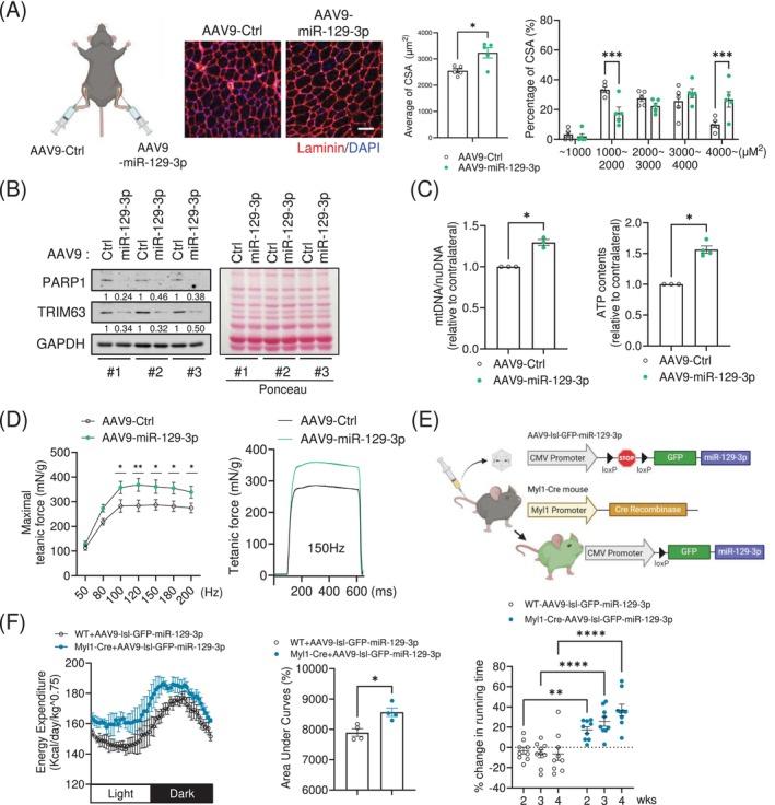
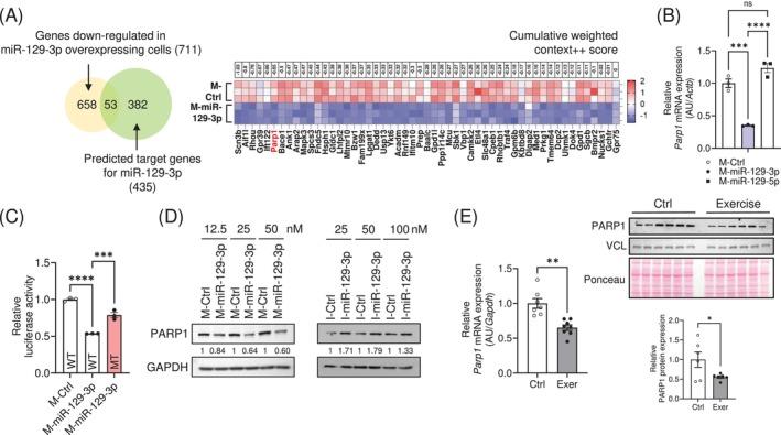
Exercise was found to upregulate miR-129-3p in skeletal muscle (p < 0.05), which directly inhibits Parp1, a major NAD-consuming enzyme. This inhibition leads to increased NAD levels (p < 0.05), activating SIRT1 and subsequently reducing the acetylation of PGC1α, thereby enhancing mitochondrial function. Muscle-specific overexpression of miR-129-3p in adult mice significantly enhanced exercise capacity (> 130%, p < 0.0001), while AAV9-miR-129-3p injections ameliorated muscle weakness (twitch force, > 140%, p < 0.05; tetanic force, > 160%, p < 0.01) in obese mice. In human skeletal muscle myoblasts, miR-129-3p improved mitochondrial function via the PARP1-SIRT1-PGC1α signalling pathway.

CONCLUSION

Our findings suggest that miR-129-3p, induced by exercise, can mimic the beneficial effects of physical exercise. This highlights miR-129-3p as a potential therapeutic target for improving muscle health, especially in individuals unable to exercise.

摘要

背景

体育锻炼对包括骨骼肌在内的各种器官都有有益影响。然而,并非所有患者都有能力进行运动以维持肌肉功能,这凸显了确定体育锻炼分子机制的重要性,这可能会促成运动模拟分子的发现。

方法

本研究旨在确定能够改善肌肉功能的运动分子介质。我们聚焦于运动诱导的微小RNA(miR)-129-3p,研究其在体内和体外对线粒体活性的作用及影响。分析运动后骨骼肌中miR-129-3p的表达,并阐明其对聚(ADP-核糖)聚合酶-1(Parp1)-沉默信息调节因子1(SIRT1)-过氧化物酶体增殖物激活受体γ共激活因子1α(PGC1α)信号通路的下游影响。通过在成年小鼠中肌肉特异性过表达miR-129-3p以及在肥胖小鼠中肌肉内注射腺相关病毒9(AAV9)-miR-129-3p进行功能研究,以评估运动能力和肌肉力量。

结果

发现运动可使骨骼肌中的miR-129-3p上调(p < 0.05),其直接抑制主要消耗烟酰胺腺嘌呤二核苷酸(NAD)的酶Parp1。这种抑制导致NAD水平升高(p < 0.05),激活SIRT1,随后减少PGC1α的乙酰化,从而增强线粒体功能。成年小鼠中miR-129-3p的肌肉特异性过表达显著提高了运动能力(> 130%,p < 0.0001),而注射AAV9-miR-129-3p改善了肥胖小鼠的肌肉无力(抽搐力,> 140%,p < 0.05;强直力,> 160%,p < 0.01)。在人骨骼肌成肌细胞中,miR-129-3p通过PARP1-SIRT1-PGC1α信号通路改善线粒体功能。

结论

我们的研究结果表明,运动诱导产生的miR-129-3p可模拟体育锻炼的有益效果。这突出了miR-129-3p作为改善肌肉健康的潜在治疗靶点,尤其是对于无法进行运动的个体。

https://cdn.ncbi.nlm.nih.gov/pmc/blobs/c66c/12010049/7e866445be67/JCSM-16-e13823-g001.jpg

文献AI研究员

20分钟写一篇综述,助力文献阅读效率提升50倍。

立即体验

用中文搜PubMed

大模型驱动的PubMed中文搜索引擎

马上搜索

文档翻译

学术文献翻译模型,支持多种主流文档格式。

立即体验